EasyManua.ls Logo

Parker Hiross Hyperchill ICE310 - Page 26

Parker Hiross Hyperchill ICE310
Print Icon
To Next Page IconTo Next Page
To Next Page IconTo Next Page
To Previous Page IconTo Previous Page
To Previous Page IconTo Previous Page
Loading...
Español
8/8 ICE310-360
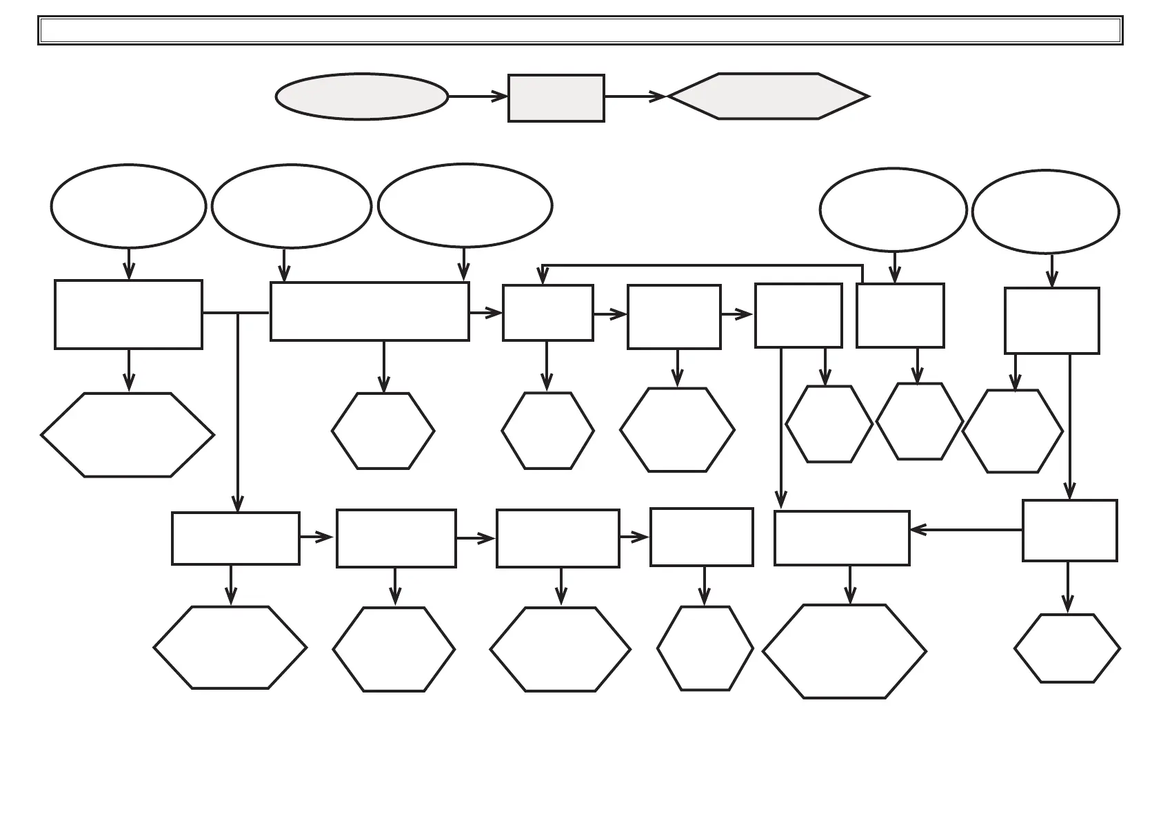
6 Solución de problemas
FALLO
CAUSA
SOLUCIÓN
LA TEMPERATURA DEL
AGUA DE SALIDA ES
SUPERIOR AL VALOR
PROGRAMADO.
EL COMPRESOR SE PARA POR
ACTUACIÓN DEL PRESOSTATO
DE ALTA PRESIÓN.
ASPIRACIÓN
COMPRESOR, TUBERÍA
DE LÍQUIDO
CONGELADA
EL COMPRESOR FUNCIONA
DURANTEMUCHO TIEMPO
YHACERUIDO
CAUDAL DE
AGUA EXCESIVO,
CARGA TÉRMICA
ELEVADA
REDUCIR EL
CAUDAL DEL
LÍQUIDO A
ENFRIAR.
TEMPERATURA
AMBIENTE
ELEVADA
BAJAR LA
TEMPERATURA
AMBIENTE AL CAMPO
DE FUNCIONAMIENTO
INDICADO
PRESOSTATO
ROTO O
DESCALIBRADO
CAMBIAR EL
PRESOSTATO
FILTRO
REFRIGERANTE
ATASCADO
SUSTITUIR
EL FILTRO
ALETAS DEL
CONDENSADOR
SUCIAS
LIMPIAR LAS
ALETAS DEL
CONDENSADOR
SUPERFICIE DEL
CONDENSADOR
OBSTRUIDA
LIBERAR LA
SUPERFICIE
FRONTAL DEL
CONDENSADOR
CAUDAL DE
AGUA
INSUFICIENTE
AUMENTAR EL
CAUDAL DEL
FLUIDO A
REFRIGERAR
COMPONENTES
COMPRESOR
DETERIORADOS
REPARAR O
SUSTITUIR EL
COMPRESOR
PÉRDIDAS EN EL CIRCUITO,
INSTALACIÓN DESCARGADA
VERIFICAR LA
PRESENCIA DE
PÉRDIDAS,
ELIMINARLAS Y
CARGAR EL CIRCUITO
FILTRO
REFRIGERANTE
ATASCADO
SUSTITUIR
EL FILTRO
NO
NO
NO
NO
NO
EL COMPRESOR SE PARA POR
ACTUACIÓN DEL PRESOSTATO DE
BAJA PRESIÓN
NO
EL VENTILADOR
GIRA AL REVÉS
NO
INVERTIR
LAS FASES
BULBO V.
TERMOSTÁTICA
DESCARGA
NO
VÁLVULA
TERMOSTÁTICA
DESCALIBRADA
NO
SUSTITUIR
LA VÁLVULA
RECALIBRAR
LA VÁLVULA
NO
NO

Table of Contents

Related product manuals