EasyManua.ls Logo

Parker Hiross Hyperchill ICE310 - Page 90

Parker Hiross Hyperchill ICE310
Print Icon
To Next Page IconTo Next Page
To Next Page IconTo Next Page
To Previous Page IconTo Previous Page
To Previous Page IconTo Previous Page
Loading...
Polski
8/8
ICE310-360
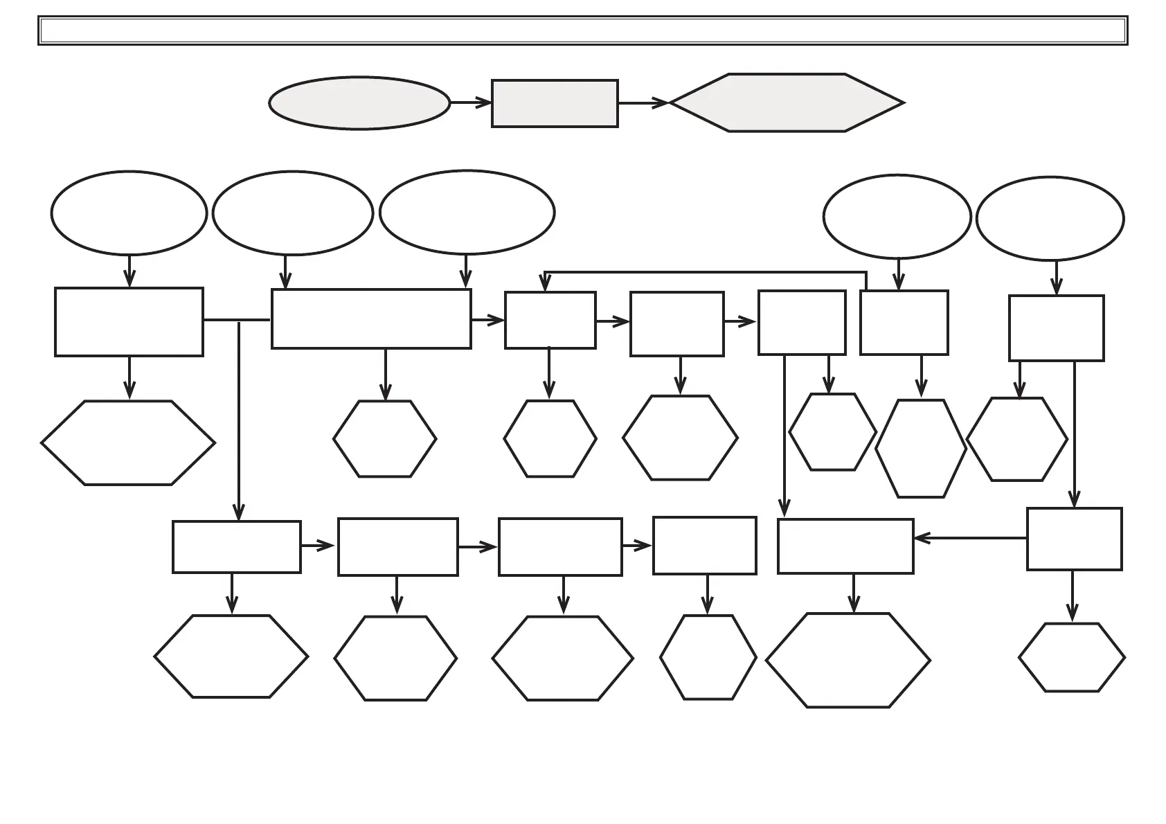
6 Wyszukiwanie usterek
USTERKA
PRZYCZYNA
ROZWIĄZANIE
TEMPERATURA WODY NA
WYJŚCIU JESTWYŻSZA OD
WARTOŚCI USTAWIONEJ
SPRĘŻARKA
ZATRZYMUJE SIĘ PO ZADZIA-
ŁANIU PRESOSTATU WYSOKIEGO
CIŚNIENIA
ZASYSANIE
SPRĘŻARKI,
LINIA PŁYNU
OSZRONIONE
SPRĘŻARKA
DZIAŁA
DŁUGO
I HAŁAŚLIWIE
NATĘŻENIE PRZEPŁYWU WODY
ZA DUŻE, WYSOKIE
OBCIĄŻENIE TERMICZNE
ZMNIEJSZYĆ
NATĘŻENIE
PRZEPŁYWU
CHŁODZONEJ
CIECZY
WYSOKA
TEMPERATURA
OTOCZENIA
PRZYWRÓCIĆ
TEMPERATURĘ
OTOCZENIA
DO WARTOŚCI PONIŻEJ
ZADEKLAROWANEJ
GRANICY
PRESOSTAT
ZEPSUTY LUB
ROZKALIBROWANY
WYMIENIĆ
PRESOSTAT
FILTR
CHŁODZĄCY
ZATKANY
WYMIENIĆ
FILTR
ZABRUDZONE
ŻEBERKA
KONDENSATORA
OCZYŚCIĆ
ŻEBERKA
KONDENSATORA
POWIERZCHNIA
KONDENSATORA
ZAKRYTA
ZWOLNIĆ
POWIERZCHNIĘ
CZOŁOWĄ
KONDENSATORA
NIEWYSTARCZA−
JĄCE NATĘŻENIE
PRZEPŁYWU
WODY
ZWIĘKSZYĆ
NATĘŻENIE
PRZEPŁYWU
CHŁODZONEJ
CIECZY
KOMPONENTY
SPRĘŻARKI
ZNISZCZONE
NAPRAWIĆ LUB
WYMIENIĆ SPRĘ-
ŻARKĘ
WYCIEKI W
OBWODZIE,
PUSTA
INSTALACJA
SPRAWDZIĆ
WYSTĘPOWANIE
WYCIEKÓW,
WYELIMINOWAĆ JE,
NAPEŁNIĆ OBWÓD
FILTR
CHŁODZĄCY
ZATKANY
WYMIENIĆ
FILTR
TAK
NIE
TAK
TAK TAK
TAK TAK
TAK
TAK
TAK
TAK
NIE
NIE
NIE
NIE
SPRĘŻARKA ZATRZYMUJE SIĘ
PO ZADZIAŁANIU
PRESOSTATU NISKIEGO
CIŚNIENIA
NIE
WENTYLATOR
OBRACA SIĘ W
PRZECIWNYM
KIERUNKU
NIE
ODWRÓCIĆ
FAZY
ZBIORNIK
TERMOSTATYCZ-
NY
PUSTY
NIE
ZAWÓR TERMO-
STATYCZNY
ROZKALIBRO-
WANY
NIE
WYMIENIĆ
ZAWÓR
PONOWNIE
KALIBROWAĆ
ZAWÓR
TAK
TAK
NIE
NIE
TAK

Table of Contents

Related product manuals