EasyManua.ls Logo

Parker 6901 - Page 40

Parker 6901
60 pages
Print Icon
To Next Page IconTo Next Page
To Next Page IconTo Next Page
To Previous Page IconTo Previous Page
To Previous Page IconTo Previous Page
Loading...
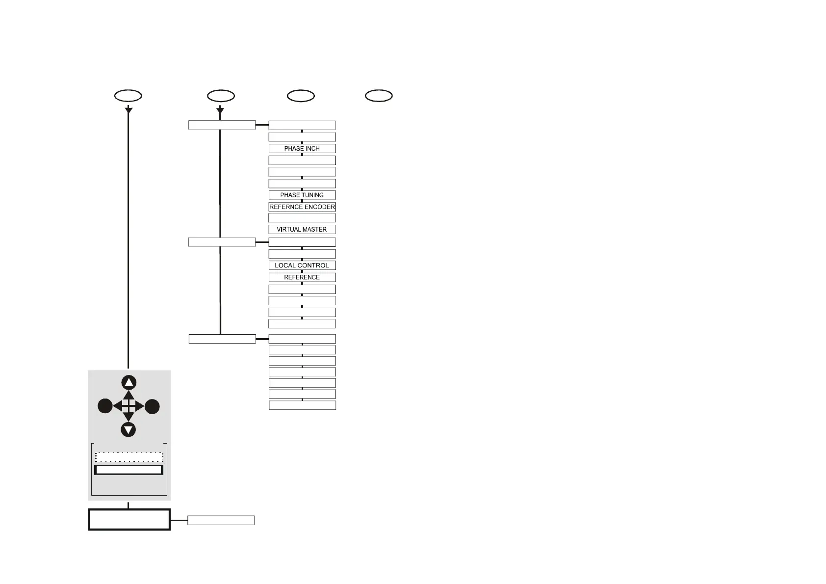
9-40 The Keypad
890CS Common Bus Supply - Frames B & D; 890CD Common Bus Drive and 890SD Standalone Drive - Frames B, C & D
OVER SPEED TRIP
I/O TRIPS
SYSTEM
menu at level 1
SAFE TORQUE OFF
TRIPS
STALL TRIP
SPD FBK TRIP
TRIPS HISTORY
SAVE CONFIG
M
E
SELECTING ADVANCED
DISPLAYS ALL MENUS
OPERATOR / BASIC
Effect of VIEW LEVEL
BASIC
Effect of VIEW LEVEL
PHASE CONTROL
FIREWIRE REF
MOVE TO MASTER
PHASE MOVE
SEQ & REF
AUTO RESTART
COMMS CONTROL
SEQUENCING LOGIC
32
1 4
PHASE MOVE ABS
PHASE OFFSET
V MASTER SIMLATR
REFERENCE JOG
REFERENCE RAMP
REFERENCE STOP
TRIPS STATUS
The Menu System Map continued