EasyManua.ls Logo

Parker Hyperchill PCW420 - Troubleshooting

Parker Hyperchill PCW420
76 pages
Print Icon
To Next Page IconTo Next Page
To Next Page IconTo Next Page
To Previous Page IconTo Previous Page
To Previous Page IconTo Previous Page
Loading...
English
10/10
PCW420-650
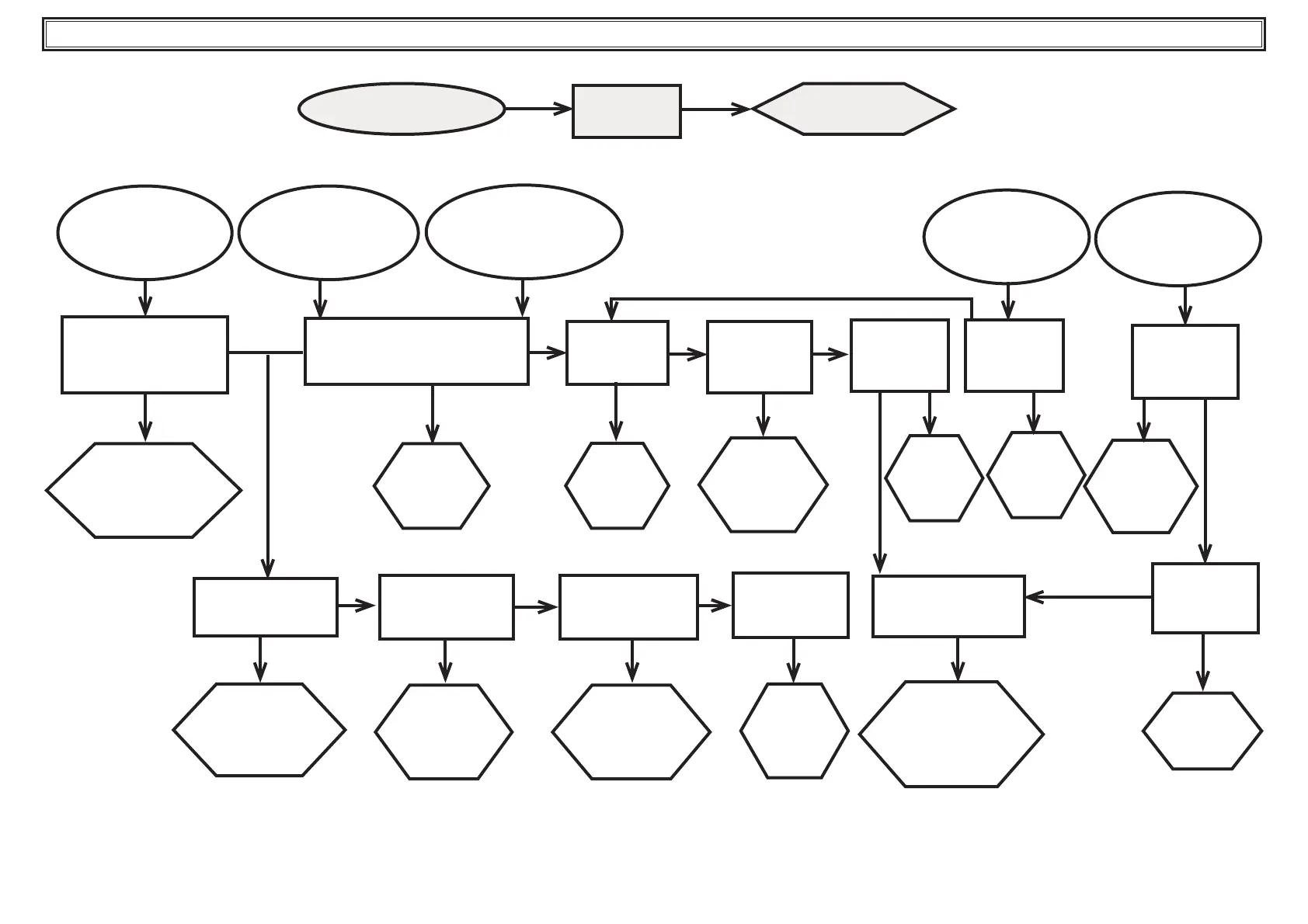
7 Troubleshooting
FAULT
CAUSE
REMEDY
THE OUTLET WATER
TEMPERATURE EXCEEDS
THE SET VALUE
COMPRESSOR
STOPS DUE TO OPERA-
TION OF THE HIGH PRES-
SURE
SWITCH
COMPRESSOR SUC-
TION, LIQUID LINE
FROSTED
THE COMPRESSOR
RUNS FOR LONG PERI-
ODS, IS NOISY
EXCESSIVE
WATER FLOW,
HIGH THERMAL
LOAD
REDUCE THE FLOW
RATE OF THEWATER TO BE
COOLED
HIGH
AMBIENT
TEMPERATURE
RETURN THE
AMBIENT
TEMPERATURE TO
BELOW THE
SPECIFIED LIMIT
PRESSURE SWITCH BROKEN OR
INCORRECTLY CALIBRATED
REPLACE
PRESSURE
SWITCH
REFRIGE---
RANT FILTER
CLOGGED
RENEW
THE FILTER
CONDENSER
FINS
DIRTY
CLEAN THE
FINS OF THE
CONDENSER
CONDENSER
SURFACES
CLOGGED
CLEAR THE FRONT
SURFACE OF THE
CONDENSER
INSUFFICIENT
WATER FLOW
INCREASE
THE FLOW
RATE OF THE
FLUID TO BE
COOLED
COMPRESSOR
COMPONENTS
DETERIORATED
REPAIR OR
REPLACE
COMPRESSOR
LEAKS IN CIRCUIT,
SYSTEM DISCHARGED
CHECK FOR
LEAKS, REPAIR,
CHARGE THE
CIRCUIT
REFRIGERANT
FILTER
CLOGGED
RENEW
THE FILTER
yes
no
yes
yes yes
yes
yes
yes
yes
yes
yes
no
no
no
no
COMPRESSOR STOPS
DUE
TO OPERATION OF THE
LOW PRESSURE SWITCH
no
FAN ROTATES
BACKWARDS
no
SWAP OVER
THE
PHASEWIRES
THERMOSTATIC
BULB
DISCHARGED
no
THERMOSTATIC
VALVE
INCORRECTLY
CALIBRATED
no
RENEW
THE VALVE
RECALI-
BRATE
THE VALVE
yes
yes
no
no
yes

Table of Contents