EasyManua.ls Logo

Paso PMS2000 - Page 18

Paso PMS2000
48 pages
Print Icon
To Next Page IconTo Next Page
To Next Page IconTo Next Page
To Previous Page IconTo Previous Page
To Previous Page IconTo Previous Page
Loading...
Ref. 11/676 PM2092/2-V
PMS2000 System18
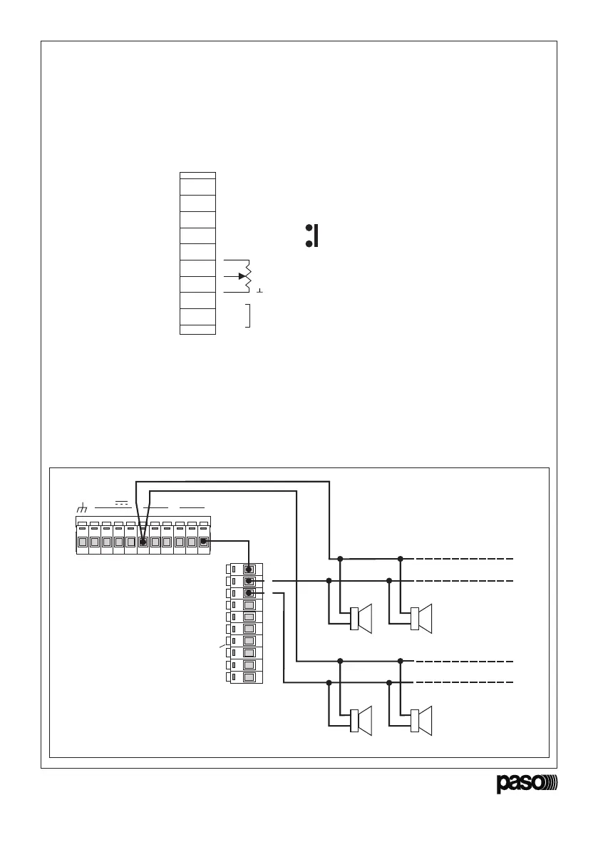
3. BRANCHEMENTS
Le bornier ‘CONTROL I/O’ présent sur le panneau
postérieur de l’amplificateur doit être utilisé pour
les branchements principaux de la nouvelle
carte PM2092/2-V. Sur le panneau supérieur
de l’amplificateur sont indiquées des légendes
récapitulatives des branchements (voir fig. 3.1).
3. ANSCHLÜSSE
Das Klemmenbrett ‘CONTROL I/O’ auf dem
Rückpaneel des Verstärkers muss verwendet
werden, um die Hauptanschlüsse der Einheit
PM2092/2-V herzustellen. Das obere Paneel
des Verstärkers besitzt eine zusammenfassende
Legende der Anschlüsse (siehe Abb. 3.1).
TO POWER OUTPUT
TO SPEAKER LINE ‘B’
IN +
IN -
1
2
3
4
5
6
7
8
9
10
TO SPEAKER LINE ‘A
LINE
REMOTE VOL.
INPUT
CONTROL I/O
min. 10 k LIN.Ω
RELAY CONTACT
RELAY CONTACT
I max 1A
V max 30V
Branchement à la ligne des haut-parleurs
Raccorder la terminaison 1 du bornier ‘CONTROL I/
O’ à la sortie de puissance 100 V. La ligne des haut-
parleurs ‘A doit être raccordée à la terminaison 2;
la ligne des haut-parleurs ‘B’ doit par contre être
connectée à la borne 3 (voir fig. 3.2).
Anschluss an die Lautsprecherleitung
Schließen Sie das Endstück 1 des Klemmenbretts
‘CONTROL I/O’ an den 100 V Leistungsausgang
an. Die Lautsprecherleitung ‘A’ hingegen muss
an das Endstück 2; die Lautsprecherleitung ‘B
hingegen muss an das Endstück 3 angeschlossen
werden. (siehe Abb. 3.2).
9
24V
Ω
0 48
50
V
70 100
-
-
++
1
C
O
N
T
R
O
L
I
O
2
3
4
5
6
7
8
10
MADE IN ITALY
SPEAKER
LINE ‘A
SPEAKER
LINE ‘B’
Fig./Abb. 3.1
Fig./Abb. 3.2
(Relais indication des pannes)
(Relaiskontrolle für Defektmeldungen)