EasyManua.ls Logo

PeerlessBoilers PF-50 - Page 22

PeerlessBoilers PF-50
70 pages
Print Icon
To Next Page IconTo Next Page
To Next Page IconTo Next Page
To Previous Page IconTo Previous Page
To Previous Page IconTo Previous Page
Loading...
20
WATER PIPING AND CONTROLS
PEERLESS
PUREFIRE
BOILER
PEERLESS
PUREFIRE
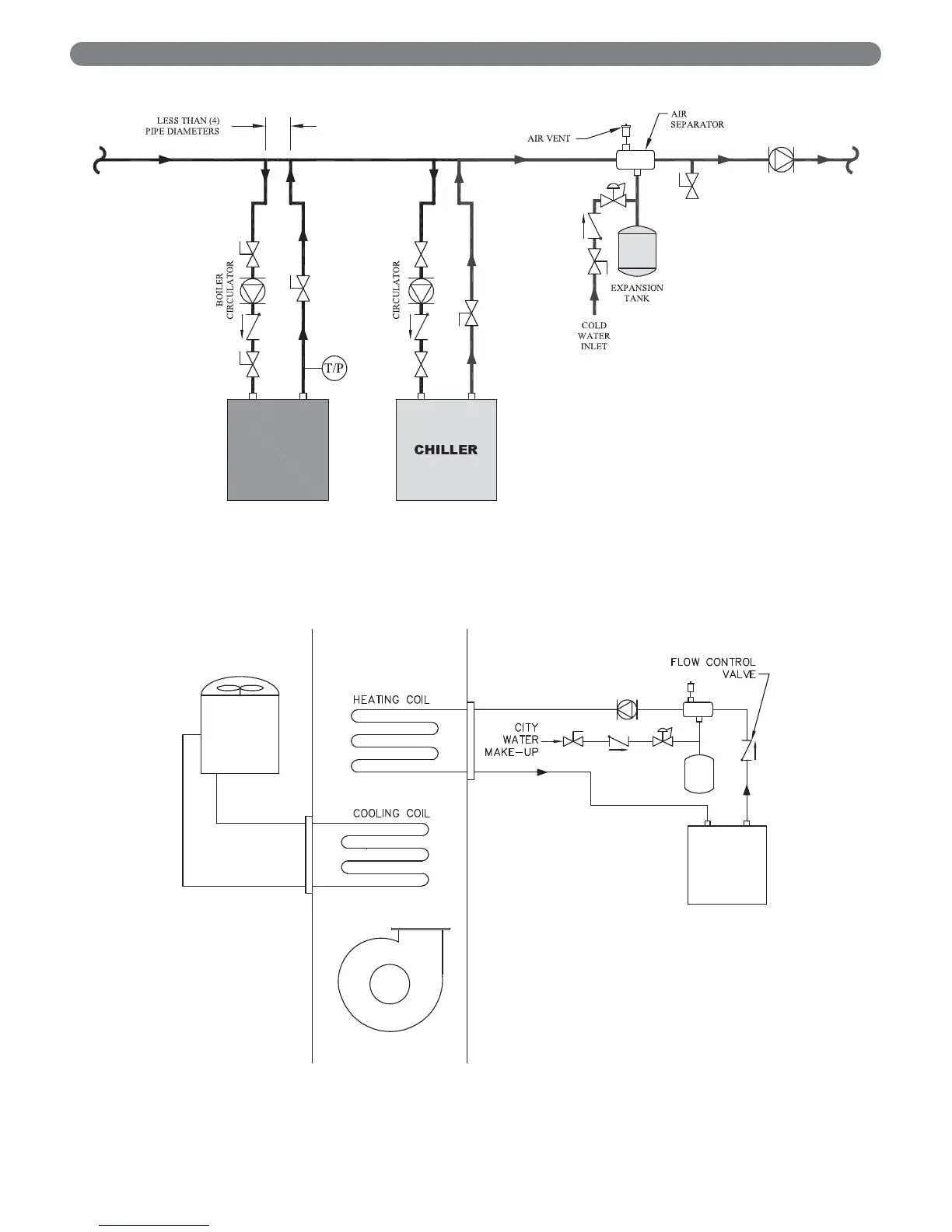
Figure 4.9: Boiler in conjunction with a Chilled Water System
Figure 4.10: Boiler Connected to a Heating Coil in a Forced Air System

Table of Contents

Related product manuals