EasyManua.ls Logo

Perkins 1204F-E44TTA - DEF Component Vibration Requirements

Perkins 1204F-E44TTA
41 pages
Print Icon
To Next Page IconTo Next Page
To Next Page IconTo Next Page
To Previous Page IconTo Previous Page
To Previous Page IconTo Previous Page
Loading...
1204F - DEF System Supplement
4.3.2 DEF Component Vibration Requirements
Vibration needs to be taken into consideration for all DEF system components.
DEF components must be mounted on a structure that will provide sufficient rigidity to support the
mass of the components and avoid system resonances during the machine operating cycle including
the worst case cycle and shock loading.
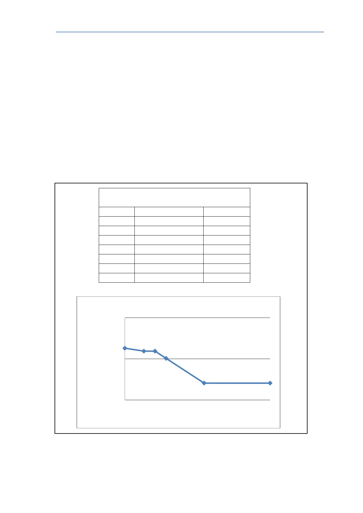
It is recommended that testing is conducted to ensure that the vibration profile falls below the curve
shown in Fig 4.8
This information, coupled with knowledge of the machine type, duty cycle and location of the mounting
should also help determine the mounting requirements and establish if isolation mounting is needed.
Further advice on vibration testing requirements and the necessary test procedures will follow in a
later release of this supplement in the meantime please contact your Application Engineer for further
information.
Tank header assembly, coolant valve and PEU
Operational Loads Baseline
Combined High and Low Frequency
Frequency
Power
Hz
(RMS) (m/s^2)"2/Hz
(RMS) g^2/Hz
10
3.19
0.033111
20
2.29
0.023840
30
2.29
0.023840
45
1.02
0.010595
180
0.06
0.000662
2000
0.06
0.000662
Fig 4.8 - Tank header assembly, coolant valve and PEU Vibration Profile
0.000100
0.010000
1.000000
10 100 1000
RMS Spectral Power (g^2/Hz)
Frequency (Hz)
DEF component vibration profile limit
A&I manual Publication TPD 1832 Production issue 3. Page 27 of 41

Table of Contents

Other manuals for Perkins 1204F-E44TTA

Related product manuals