EasyManua.ls Logo

Pfannenberg DTI 8161 - Technical Data; Circuit Diagram

Pfannenberg DTI 8161
53 pages
Print Icon
To Next Page IconTo Next Page
To Next Page IconTo Next Page
To Previous Page IconTo Previous Page
To Previous Page IconTo Previous Page
Loading...
685408006G 35
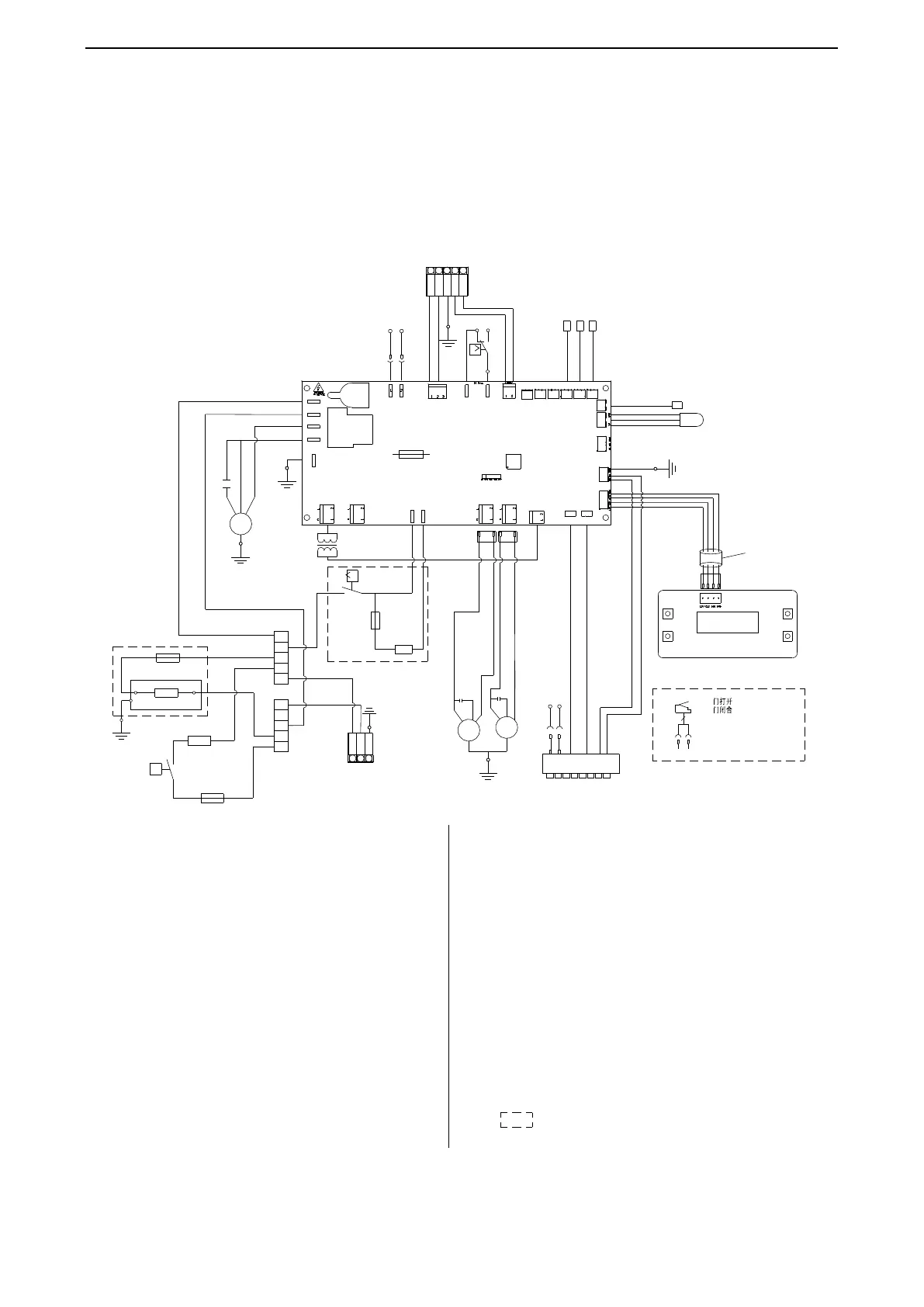
8 Technical data







































 
























󲑸

󱃲󲑸

















































󰵭󰮱󳮹󰓑󳳑󲽒󰇗
󱶾󰥶
 

 
 




Related product manuals