EasyManua.ls Logo

Philips 170B6CS/75 - Page 107

Philips 170B6CS/75
110 pages
Print Icon
To Next Page IconTo Next Page
To Next Page IconTo Next Page
To Previous Page IconTo Previous Page
To Previous Page IconTo Previous Page
Loading...
107
Go to cover page
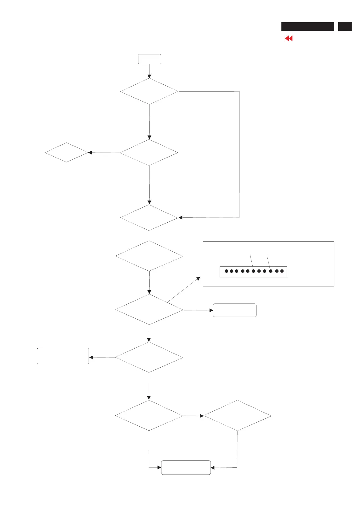
170B6 LCD
Repair Flow Chart
AC IN
Power Board
Control Board
Scaler Board
LCD Panel
No power
(power indicator off)
Check 12V/5V/3.3V
6
9111
12V
5V
Connector 301
NG
Bad power board
Check Control Board
Check Control Wires
Check Scaler Board
OK
NG
OK
Bad Scaler Board
Check LCD Panel
OK

Table of Contents

Related product manuals