EasyManua.ls Logo

Philips 32PF5320/28 - SSB: Flash; Control (B11)

Philips 32PF5320/28
94 pages
Print Icon
To Next Page IconTo Next Page
To Next Page IconTo Next Page
To Previous Page IconTo Previous Page
To Previous Page IconTo Previous Page
Loading...
40LC4.3U AA 7.
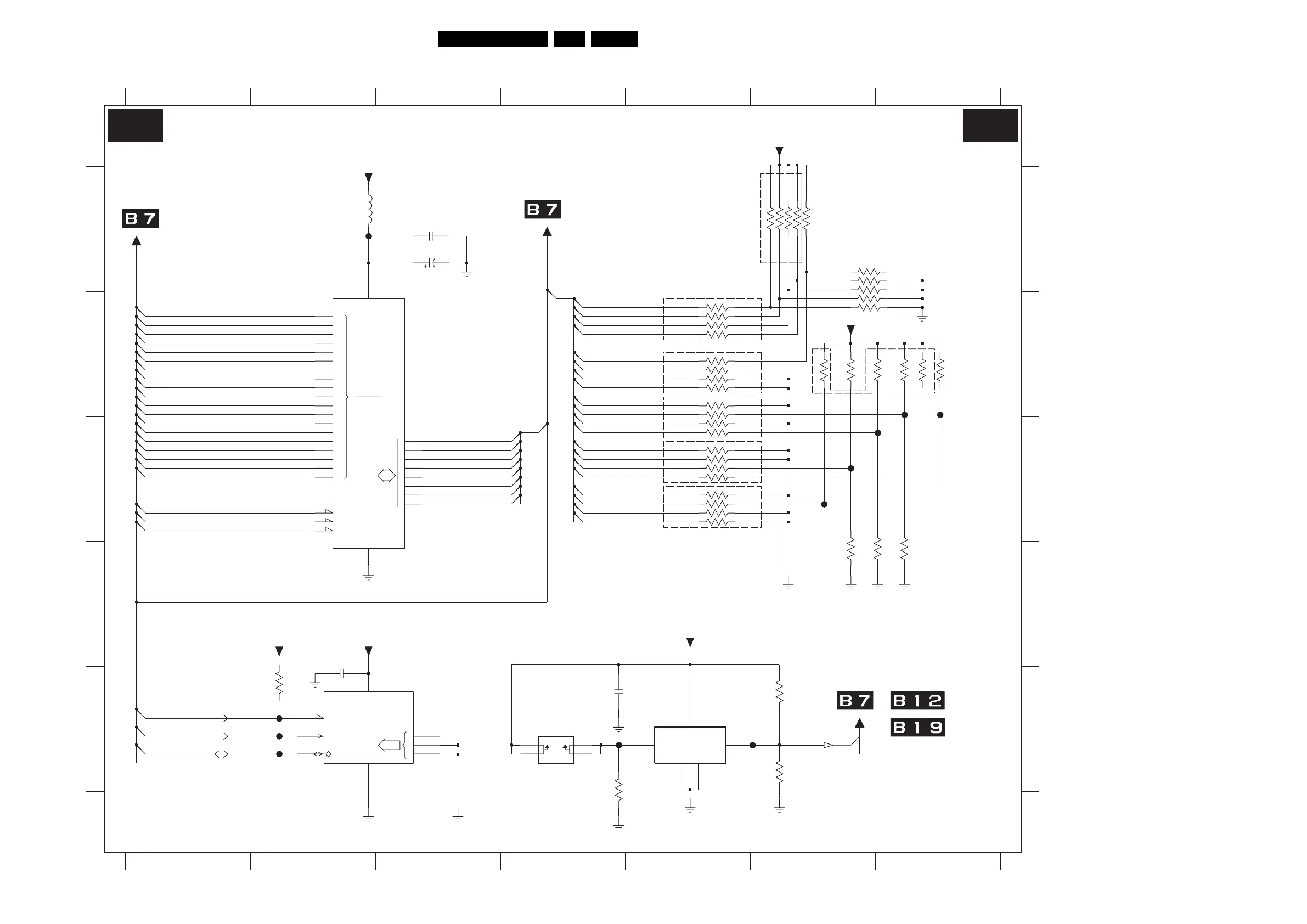
Circuit Diagrams and PWB Layouts
SSB: Flash / Control
12
CE
WE
14
17
18
6
5
4
3
2
1
0
15
0
10
9
8
7
OE
11
13
DQ
16
7
512K-1
0
A
SCL
ADR
0
1
2SDA
WC
FLASH / CONTROL
RES
TO SCALER
RES RES RES
TO HDMI
TO SCALER
RES
RES
RES
RES
RES
For Software
Development
only - (RES)
&
TO COLUMBUS
&
1234567
1234567
A
B
C
D
E
A
B
C
D
E
1C00 E4
2C00 A3
2C01 A3
2C02 E2
2C03 E5
3C00 E2
3C01 E5
3C02 E6
3C03 E6
3C04-1 A6
3C04-2 A6
3C04-3 A6
3C04-4 A6
3C05 A6
3C06-1 B5
3C06-2 B5
3C06-3 B5
3C06-4 B5
3C07-1 B5
3C07-2 B5
3C07-3 B5
3C07-4 B5
3C08-1 B5
3C08-2 B5
3C08-3 C5
3C08-4 C5
3C09-1 C5
3C09-2 C5
3C09-3 C5
3C09-4 C5
3C10-1 C5
3C10-2 C5
3C10-3 C5
3C10-4 C5
3C11 A6
3C12 A6
3C13 A6
3C14 B6
3C15 B6
3C16-1 B7
3C16-2 B7
3C16-3 B6
3C16-4 B6
3C17 B6
3C18 B7
3C19 C6
3C20 C7
3C21 C7
5C00 A3
7C00 A2
7C01 E3
7C02 E5
FC00 A3
FC01 E2
FC02 E2
FC03 E2
FC04 E4
FC05 E6
FC06 C6
FC07 C6
FC08 C7
FC09 B7
FC10 B7
TO SCALER
3V2
0V
3V2
3V2
3V2
3V20V
20
21
24
3216
31
27
26
22
13
14
15
17
18
19
3
2
30
1
10
9
8
7
6
5
7C00
M29W040B-55K1
12
11
23
25
4
28
29
[FLASH]
ROM
512Kx8
2
4
3C17
10K
1C00
SKQR
1
3
3C11
3C05 10K
+3V3_IO
3C12
3C13
3C14
3C15
10K
3C04-4 4 5
3C04-3
10K
36
10K
3C04-2 2 7
183C04-1
10K
FC10
FC07
FC06
FC09
FC08
FC05
FC04
FC02
FC03
FC01
+3V3SW
FC00
3C06-4 10K45
10K36
27
3C06-3
18
3C06-2 10K
45
3C06-1 10K
36
10K3C07-4
10K3C07-3
10K3C07-2 2 7
10K3C07-1 1 8
45
36
3C08-4 10K
27
3C08-3 10K
18
3C08-2 10K
3C08-1 10K
100n
2C00
3C18
10K
3C213C20
3C16-4
45
+3V3_IO
3C16-3
36
27
10K
18
3C16-2
3C16-1
3C19
45
36
3C10-4 10K
7
3C10-3 10K
3C10-2 10K2
3C10-1 10K18
10K3C09-4 4 5
10K3C09-3 3 6
3C09-2 2 7
18
10K
10K3C09-1
10K
3C01
5C00
2C01
+3V3_IO
16V10u
1K0
3C02
2C02
100n
100n
3C03
+3V3SW
2C03
+3V3SW
10K
3C00
5
8
4
7
7C01
EEPROM
Φ
(4Kx8)
M24C32-WMN6
1
2
3
6
GND
3
1
MR
2
SUB
VCC
5
4
VOUT
PST596J
7C02
OCMDATA(0:7)
OCMADDR(0:19)
OCMADDR(18)
OCMADDR(4)
OCMADDR(5)
OCMADDR(6)
OCMADDR(7)
OCMADDR(0)
OCMADDR(1)
OCMADDR(2)
OCMADDR(3)
OCMADDR(19)
OCMADDR(10)
OCMADDR(11)
OCMADDR(12)
OCMADDR(15)
OCMADDR(16)
OCMADDR(18)
OCMADDR(17)
OCMADDR(14)
OCMADDR(13)
OCMADDR(8)
OCMADDR(9)
OCMADDR(16)
OCMADDR(17)
OCMADDR(2)
OCMADDR(3)
OCMADDR(4)
OCMADDR(5)
OCMADDR(6)
OCMADDR(7)
OCMADDR(8)
OCMADDR(9)
#ROM_CS
OCMDATA(0)
OCMDATA(1)
OCMDATA(2)
OCMDATA(3)
OCMDATA(4)
OCMDATA(5)
OCMDATA(6)
OCMDATA(7)
#OCM_RE
#OCM_WE
SDA_IO
NVM_WP_SCALER
#RESET
OCMADDR(0)
OCMADDR(1)
OCMADDR(10)
OCMADDR(11)
OCMADDR(12)
OCMADDR(13)
OCMADDR(14)
OCMADDR(15)
SCL_IO
B11 B11
3139 123 6093.1
F_15270_021.eps
170505

Other manuals for Philips 32PF5320/28

Related product manuals