EasyManua.ls Logo

Philips 32PFL3007 - Page 52

Philips 32PFL3007
66 pages
Print Icon
To Next Page IconTo Next Page
To Next Page IconTo Next Page
To Previous Page IconTo Previous Page
To Previous Page IconTo Previous Page
Loading...
EN 52TPM9.1A LA 10.
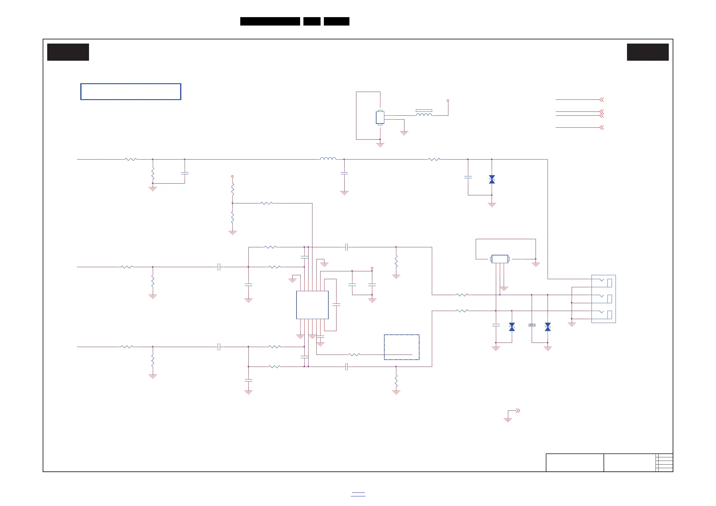
Circuit Diagrams and PWB Layouts
2012-Jun-15
back to
div. table
10-1-15 B15, AV Out (rear)
19330_514_120606.eps
120611
AV Out (rear)
B15 B15
2012-04-24
B
715G5617
AV Out (rear)
POP_MUTE#
H : Un-mute
L : Mute
L1115
1.8 uH
AV_OUT (CVBS & R/L)
AR0O
C1168
47P 50V
CVBS OUT
1 2
ZD1103
AZ5125-01J
1
2
34
CN1102
NC CONN
AL0O
C1167
47pF 50V
1 2
FB704
NC 120R/6000mA
1 2
ZD1101
AZ5125-01J
+12V
POP_MUTE#
AL0O
AR0O
MONITOR_OUT
1 2
ZD1102
AZ5125-01J
+INR
1
-INR
2
OUTL
12
UVP
11
PVDD
9
PVSS
6
EN
5
SGND
4
OUTR
3
+INL
14
CN
7
CP
8
PGND
10
-INL
13
U605
DRV603PWR
R1187 0R05 1/16W
R1197
2K 1/16W 5%
C1172
1N 50V
R1184
15K 1/16W 5%
C1171
100N 16V
C1165
220pF 50V
R1175 9K1 1/16W 5%
R1189
0R05 1/10W
R1182
9K1 1/16W 5%
R1172
NC/100K 1/16W
R1165 0R05 1/16W
R1190
0R05 1/10W
C1183
10N 50V
R1179
1.02K 1/10W 1%
C1175
1uF 16V
C1166
220pF 50V
R1174
NC/100K 1/16W
C1169
10U 16V
C1182
10N 50V
R1186
47K 1/16W 5%
R1173
5K1 1/16W 5%
R1181
47K 1/16W 5%
2
1
4
3
5
6
A
B
C
CN1101
RCA JACK
R1196
75R 1/16W 1%
EN_AV3
C1176
1uF 16V
R1171
5K1 1/16W 5%
R1176 0R05 1/16W
C1174
10U 16V
C1163
1N 50V
C1177
NC/47pF 50V
C1170
10U 16V
R1177
51K 1/16W 5%
C1164
10U 16V
R1178
15K 1/16W 5%
C1173
10U 16V
3V3_BUCK
5V_SW
AR0O 4
AL0O 4
MONITOR_OUT 4
POP_MUTE# 4,16
GND 4,5,6,7,8,9,10,11,12,13,14,15,16,17,19,20,21,22,23,24
AV_OUT
R/L OUT
MONITOR_OUT
1
2
3
4 5
CN1103
NC/CONN

Related product manuals