EasyManua.ls Logo

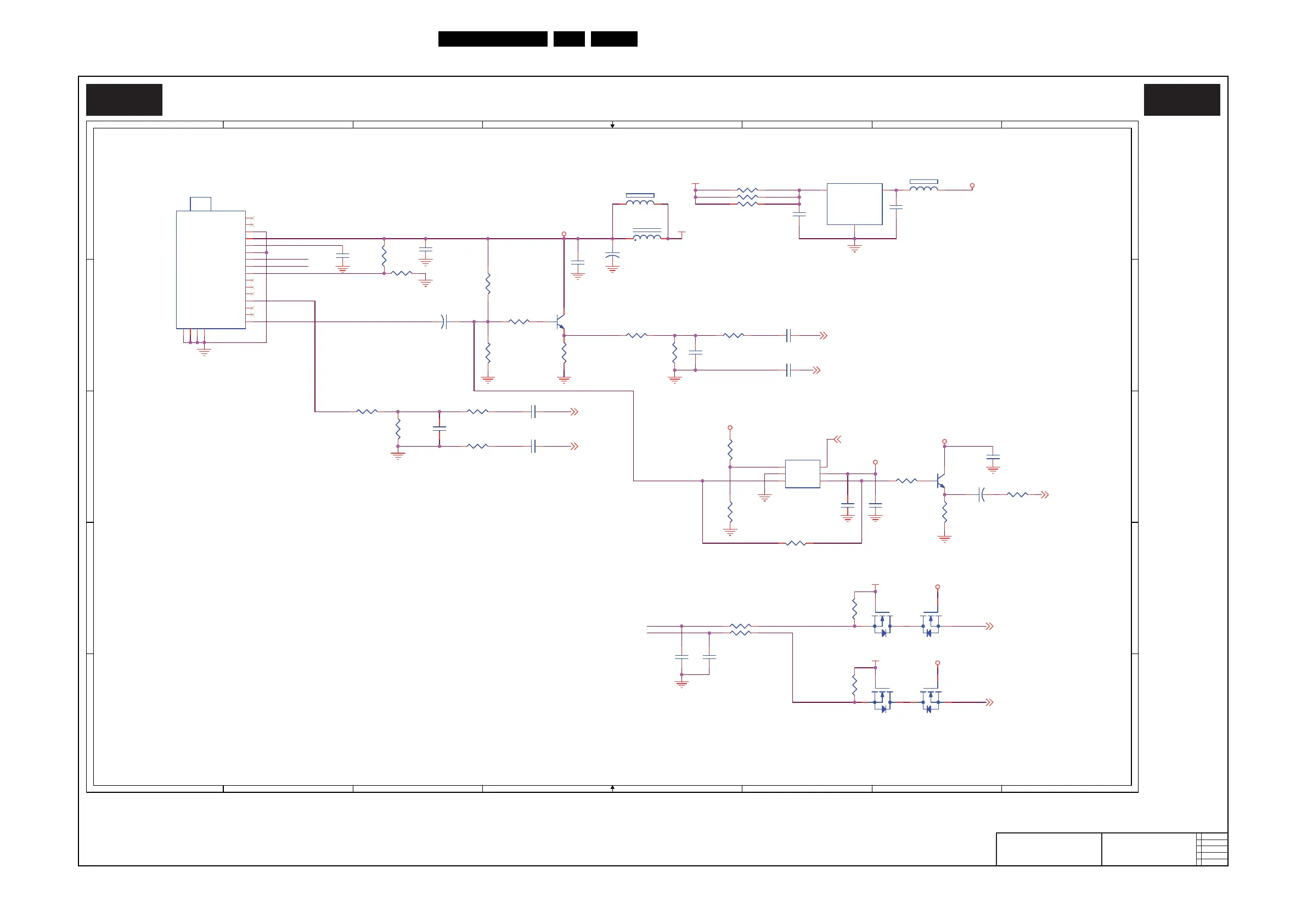
Philips 32PFL3605/12 - SSB: Tuner

Philips 32PFL3605/12
64 pages
Print Icon
To Next Page IconTo Next Page
To Next Page IconTo Next Page
To Previous Page IconTo Previous Page
To Previous Page IconTo Previous Page
Loading...
Circuit Diagrams and PWB Layouts
EN 45TPM4.1E LA 10.
2010-Jan-21
SSB: Tuner
18870_506_100107.eps
100308
Tuner
B06 B06
2010-01-14
C
715G3786
Tuner
1
1
2
2
3
3
4
4
5
5
6
6
7
7
8
8
A A
B
B
C C
D D
E E
TU_AVI
TU_AGC
VS_TUNER
TU_SCL
TU_SDA
TU_SIF
TU_SDA
TU_SCL
TU_CVBS
TU_AS
+5V_TUNER
+5V_ON
+5V_ON
+5V_ON
+5V_TUNER
+3V3
+3V3
+5V_TUNER
+5V_TUNER
+12V
+5V_TUNER
TV_CVBS 13
SIF_P 13
SIF_N 13
MT_SCL 12,13
MT_SDA 12,13
Tuner_CVBS_GND 13
SCT1_CVBS_OUT_CTL# 13
SCT1_CVBS_OUT 6
IIC LEVEL SHIFT
R1615
0R05 1/16W
R1615
0R05 1/16W
C1604
100N 16V
C1604
100N 16V
C1622
33P 50V
C1622
33P 50V
Q1604
2N7002
Q1604
2N7002
Q1602
BC847C
Q1602
BC847C
C1618
100N 16V
C1618
100N 16V
R1618
75R 1/16W 1%
R1618
75R 1/16W 1%
C1620 100N 16VC1620 100N 16V
FB1601
120R/6000mA(NC)
FB1601
120R/6000mA(NC)
1 2
R1626
4.7K1/16W
R1626
4.7K1/16W
R1628 15 OHM +-5% 1/4W(NC)R1628 15 OHM +-5% 1/4W(NC)TU1601
TUNER
TU1601
TUNER
NC
1
NC
2
GND
3
+B(5V)
4
RF AGC
5
GND
6
SDA
7
SCL
8
TU AS
9
NC
10
NC
11
NC
12
SIF
13
NC
14
AUDIO
15
VIDEO
16
TH1
17
TH2
18
TH3
19
TH4
20
R1606
0R05 1/16W
R1606
0R05 1/16W
C1610
47N 16V
C1610
47N 16V
+
C1616
470uF 10V
+
C1616
470uF 10V
C1626
330N 25V(NC)
C1626
330N 25V(NC)
R1611
33K 1/16W
R1611
33K 1/16W
Q1601
2N7002
Q1601
2N7002
R1609
100R 1/16W 5%
R1609
100R 1/16W 5%
R1602
10K 1/16W 5%
R1602
10K 1/16W 5%
C1615
100N 16V
C1615
100N 16V
C1624
10uF 10V
C1624
10uF 10V
FB1602
120R/6000mA
FB1602
120R/6000mA
1 2
R1605
10R 1/16W 5%
R1605
10R 1/16W 5%
R1620
33K 1/16W
R1620
33K 1/16W
C1625
100N 25V(NC)
C1625
100N 25V(NC)
C1617
22P 50V
C1617
22P 50V
R1625 10R 1/16W 5%R1625 10R 1/16W 5%
R1627 0R(NC)R1627 0R(NC)
U1601
NC7SB3157P6X
U1601
NC7SB3157P6X
B1
1
GND
2
B0
3
A
4
VCC
5
S
6
C1621
33P 50V
C1621
33P 50V
R1608
75R 1/16W 1%
R1608
75R 1/16W 1%
C1627
1UF 6.3V
C1627
1UF 6.3V
R1622
0R05 1/16W
R1622
0R05 1/16W
C1613
100N 16V
C1613
100N 16V
R1610
75R 1/16W 1%
R1610
75R 1/16W 1%
R1624 10R 1/16W 5%R1624 10R 1/16W 5%
R1619
2K2(NC)
R1619
2K2(NC)
C1612
47pF 50V
C1612
47pF 50V
R1613
10K 1/16W 5%
R1613
10K 1/16W 5%
+
C1609
47uF 25V
+
C1609
47uF 25V
C1619
1U 25V
C1619
1U 25V
Q1603
BC847C
Q1603
BC847C
+
C1603
1000uF 10V
+
C1603
1000uF 10V
R1607 15 OHM +-5% 1/4W(NC)R1607 15 OHM +-5% 1/4W(NC)
R1623
4.7K1/16W
R1623
4.7K1/16W
R1612
75R 1/10W 1%
R1612
75R 1/10W 1%
Q1606
2N7002
Q1606
2N7002
R1621
75R 1/16W 1%
R1621
75R 1/16W 1%
U1602
L7805CD2T-TR(NC)
U1602
L7805CD2T-TR(NC)
GND
2
OUT
3
IN
1
R1601
0R(NC)
R1601
0R(NC)
R1617
0R05 1/16W
R1617
0R05 1/16W
C1601
2U2 16V(NC)
C1601
2U2 16V(NC)
Q1605
2N7002
Q1605
2N7002
L1601
150uH(NC)
L1601
150uH(NC)
R1616
10R 1/16W 5%
R1616
10R 1/16W 5%
R1614 15 OHM +-5% 1/4W(NC)R1614 15 OHM +-5% 1/4W(NC)
C1601 A2 C1603 A4
C1604 A3 C1609 B3
C1610 B6 C1612 B5
C1613 C7 C1615 C4
C1616 C7 C1617 C3
C1618 C6 C1619 C6
C1620 C4 C1621 D5
C1622 D5 C1624 A4
C1625 A7 C1626 A6
C1627 B6 FB1601 A7
FB1602 A5 L1601 A5
Q1601 D6 Q1602 B4
Q1603 C7 Q1604 D7
Q1605 E6 Q1606 E7
R1601 A3 R1602 B3
R1605 B4 R1606 B3
R1607 A5 R1608 B5
R1609 B5 R1610 B5
R1611 B3 R1612 B4
R1613 C5 R1614 A5
R1615 C3 R1616 C7
R1617 C3 R1618 C7
R1619 C3 R1620 C5
R1621 C7 R1622 C3
R1623 D6 R1624 D5
R1625 D5 R1626 E6
R1627 D6 R1628 A5
TU1601 A1 U1601 C6

Other manuals for Philips 32PFL3605/12

Related product manuals