EasyManua.ls Logo

Philips 32PFL7603D/12 - SSB: Channel Decoder DVB-T

Philips 32PFL7603D/12
152 pages
Print Icon
To Next Page IconTo Next Page
To Next Page IconTo Next Page
To Previous Page IconTo Previous Page
To Previous Page IconTo Previous Page
Loading...
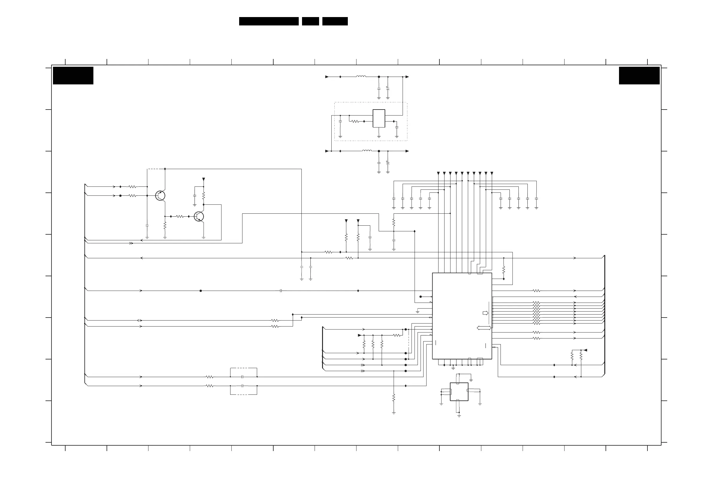
Circuit Diagrams and PWB Layouts
65Q528.2E LB 7.
SSB: Channel Decoder DVB-T
VIA
VIA
VIA
VIA
4
3
2
1
XIN
XOUT
P
GPIO<0:3>
DO
TUN
CLR
SADDR
SCL
SDA
TCK
TDI
TDO
TMS
TRST
M
VI
MAIN
0
DEN
AGC_TUN
AGC_IF
VSSE
VSSIS
VSSA_ADC
VSSA_OSC
VSSA_PLL
GND_HS
VSA_ANA VDA_12_ANA
VDDA33_ADC
VDDI12
VDD33_ADC
VDDE33
VDDA12_PLL
VDDA12_OSC
SDA
SCL
PSYNC
OCLK
7
6
5
OUTIN
INH BP
COM
IT07
IT25
5678
A
B
C
D
0R
673
14
5421 8
IT03 B7 IT15 D3
FT38 H9 IT11 C3
FT36 G9
FT37 G9 IT08 E7
IT16 H123T29 G8
0R
0R
0R
RES
9T20 C3
FT11 B8
IT07 D9
3T32 G13
3T33 G13
3T34 H9
5T08 B8
RES
9T02 H5
IT27 D3
7T25 A8
3T17-1 F11 IT18 F8
RES
9T03 G9
IT31 G6
9T01 H5
IT26 D3
IT32 F6
3T22-3 F11
3T22-4 F11
3T23 H9
3T26 G6
3T30 G8 FT41 F4
3T31 H8
RES
E
FT39 H9
FT40 F9
0R
FT17 G9
3T07 G8
3T08 E7
3T09 E7
3T10 E7
5T09 A8
7T17-1 E9
7T17-2 H10
7T18-1 D4
C
3T17-2 F11
3T18 G8
3T17-4 F11
3T17-3 F11
3T22-1 G11
3T19 C2
3T21 D3
3T22-2 G11
3T20 B7
F
G
H
I
3T27-1 G12
3T27-2 F12
3T27-3 G12
3T28 G6
13
2T36 D9 3T06 D8
2T31 D2
0R
RES
2T35 D9
FT15 A8
2T29 H5
3T02 H4
3T05 E11
2T32 A8
3T01 H42T15 D12
2T12 D11
2T14 D12
9101112
F
G
H
I
2T01 A8
2T04 C8
2T05 C8
2T07 D8
2T08 D9
2T09 D9
2T13 D11
2T16 D11
9101112
3T11 E7
3T13 D2
3T14 D4
3T16 D3
2T28 H5
RES
D
E
2T18 E8
2T19 E8
2T20 E6
2T21 E6
13 14
A
B
2T24 F6
2T25 B7
2T26 D4
2T27 B8
4
I2C ADDRESS 10
RES
0R
0R
CHANNEL DECODER DVB-T
0R
21
0R
3
0R
IT17 H12
IT42 C2
IT43 F11
IT41 A7IT22 D4
IT25 B8
IT24 B8
RES
RES
RES
7T18-2 D3
FT42 D2 IT33 H10 IT45 H9
3T22-4
45
IT17
FT15
+3V3DVB
IT16
3T02
330R
100n
2T04
10K
3T07
+1V2DVB
+3V3DVB
FT41
+1V2DVB
100n
2T31
4K7
3T09
IT42
9T01
FT42
IT08
2T35
100n
100n
2T16
2T15
100n
100n
2T07
3T16
1K0
FT40
10K
3T14
3T21
56K
2T18
100n
100R
3T28
3T26
100R
3T27-3
FT17
3T01
330R
4
2
1
3
5
7T25
LD3985M122
2T01
100n
IT31
IT33
2T20
100n
2T27
IT03
3T06
RES
100n
2T19
47K
100n
2T25
IT11
+1V2DVB
+3V3DVB
+1V2DVB
1u0
3T22-1
1 8
3T22-2
27
3T22-3
3 6
FT39
3T17-2
27
3T17-4
45
2T21
47n
100n
2T09
IT32
100n
IT26
2T08
+5V-TUN
IT15
9T20
RES
FT37
FT38
+1V2DVB
3T30
IT24
RES
3K3
+1V2-PNX8541
IT41
4K7
3T32
+3V3DVB
3T33
4K7
FT36
3T27-2
3T19
100K RES
IT27
+3V3
22u
2T05
6.3V
5T08
120R
3T13
100K
100n
2T36
+1V2DVB
+3V3DVB
3T11
10K
1K8
+5V-TUN
IT22
3T08
2T28
100n
9T02
9T03
+3V3DVB
100n
100n
2T26
2T14
+1V2DVB
2T13
100n
100n
2T12
FT11
6.3V
2T32
22u
120R
5T09
4
+3V3DVB
2T29
100n
7T18-2
BC847BPN
5
3
BC847BPN
7T18-1
2
6
1
3T20
IT45
100K
18K
3T10
+3V3DVB
1 8
3T27-1
3T29
3K3
IT43
RES
2T24
IT18
100n
3T17-1
1 8
10K
3T18
3T31
10K
3 6
3T17-3
33R
3T05
4
6
10
14
29
13
30
44
7
8
9
11
1
28
46
12
31
45
2
3
47
16
34
15
39
38
40
37
36
48
5
23
24
25
26
27
49
32
19
17
33
35
42
43
41
18
20
21
22
56
57
58
TDA10048HN
7T17
7T17
TDA10048HN
VIA
50
51
52
53
54
55
FE-DATA3
FE-DATA2
FE-DATA1
FE-DATA0
FE-DATA7
FE-DATA6
FE-DATA5
FE-DATA4
AGC-COMP
SCL-TUNER
SDA-TUNER
FE-CLK
FE-VALID
FE-SOP
TUN-AGC-MON
TDA-IF-IN-N
JTAG-TD-TDA10048-TDA10023
TUN-AGC
TDA-IF-AGC-SPLIT
RESET-SYSTEM
AGC-COMP
JTAG-TCK
JTAG-TD-PACIFIC-TDA10048
JTAG-TRST
4-MHz
TDA-IF-IN-P
TDA-IF-AGC
SCL-SSB
SDA-SSB
JTAG-TMS
B03B B03B
I_17960_015.eps
220508
3139 123 6341.2

Table of Contents

Related product manuals