EasyManua.ls Logo

Philips 32PFL7603D/12 - SSB: Analog IO: YPbPr Audio Out

Philips 32PFL7603D/12
152 pages
Print Icon
To Next Page IconTo Next Page
To Next Page IconTo Next Page
To Previous Page IconTo Previous Page
To Previous Page IconTo Previous Page
Loading...
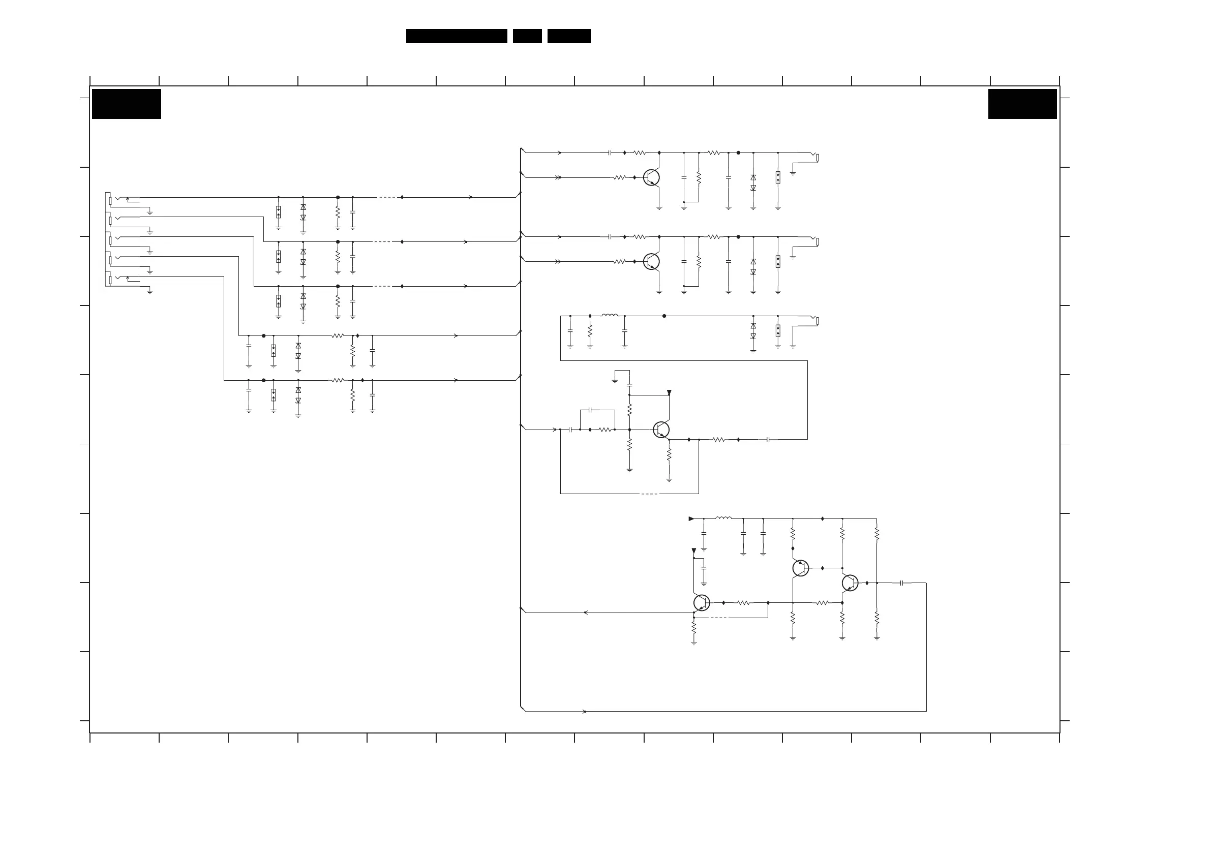
Circuit Diagrams and PWB Layouts
97Q528.2E LB 7.
SSB: Analog IO: YPbPr Audio Out
8 9
2E22 D8
10
RES
12 13
2E08 E10
11
2E07 E8
14
A
2E21 A8
100p
2E64
3E08
5
41
7
32
6
11 13129
RES RES
RES
1410
C
1E0T C10
2E96 B10
H
G
1E0W C3
RES
EMC
1E0V C3
F
A
I
ANALOG IO: YPBR AUDIO OUT
2E9A G9
1E0S B10
B
2E93 E3
2E95 C10
1
3E04-2 E8
3E04-1 E8
RES
3E13 F9
4
3E08 D8
3E33 A10
7E16 H9
3E25 A8
3E20 E10
3
3E04-3 F8
2
2E81 G10
2E92 D3
7E06-2 G11
7E10-1 B9
7E10-2 C8
2E64 B4
2E68 C4
2E52 E8
867
2E49 B9
2E67 C4
3E58 B8
3E60 B9
3E92 C4
3E95 D4
5
1E0Y D3
1E0Z E3
2E05 E7
3EA2 G11
3EA3 G11
3EA4 G10
3EA5 H12
2E23 D7
2E28 C9
2E34 B8
RES
F
G
D
E
FE69 A10
9E06 F9
9E03 B5
IE57 A8
IE60 G12
IE61 H11
IE62 B8
6EA0 C3
6EA1 C3
7E03 E9
7E06-1 G11
9E21 H10
FE48 C4
FE49 D3
FE50 E3
9E00 C5
9E02 C5
1E0Q D10
1E08-2 A11
RES
1E08-3 B11
H
I
1E03 B1
1E08-1 C11
1E0R B3
E
C
3EB3 H9
D
B
3E50 B8
3E53 C9
3E56 C8
6E06 E3
6E38 D3
5E02 G10
3EB5 H10
3E96 D4
3E97 E4
3E98 E4
3EA1 G12
IE03 B5
IE07 H10
IE15 D8
IE24 E8
3EA6 H11
3EB1 H11
3EB2 H11
6E47 B10
6E48 C10
6E52 D10
6E53 B3
FE59 D9
2E78 G12
2E72 E5
2E71 D5
IE33 B9
IE34 B8
IE35 C8
IE38 H10
2E76 G9
IE00 B5
IE01 F10
IE02 F9
IE68 A9
IE70 G11
IE89 G11
IE90 F11
IE25 E8
IE26 C5
IE29 D4
IE31 D4
FE51 C4
FE52 B4
FE53 B10
3E36 C4
3E40 D
8
3E42 B4
3E48 B10
+12VD
2E23
22p
6E53
PESD5V0S1BA
100n
2E05
30R
3E40
120R
6E48
PESD5V0S1BA
IE34
3 6
IE31
3E04-3
4K7
BC847BPN
7E06-2
5
3
4
IE25
IE57
12p
2E22
PESD5V0S1BA
6E47
1u0
2E81
IE68
3E25
150R
RES
1n0
2E95
IE62
470R
3E48
100R
1 8
3EB5
4K7
3E04-1
2E67
100p
3EA5
+5V
22K
5
3
4
FE59
7E10-2
BC847BS
4
5
6
7
8
9
+3V3
FE49
MSP-636H1-01
1E03
1
10
11
12
2
3
IE70
3E13
180R
9E02
RES
100p
2E49
1K0
3E56
2E76
100n
3E98
RES
100K
IE24
220R
5E02
IE60
1n0
2E93 2E92
1n0
FE53
6E06
PESD5V0S1BA
1E0Y1E0Z
9E00
9E21
33R
3EA3
2E21
1u0
IE38
75R
3E92
FE69
75R
3E36
FE52
4K7
3E04-2
27
7E16
1
3
2
BC847BW
IE35
10u
2E78
9E03
PESD5V0S1BA
6EA0
3E42
75R
470R
IE33
3E33
FE51
BC847BW
7E03
RES
2E96
1n0
PESD5V0S1BA
6EA1
5
6
1E08-3
RED
MSP-303H-BBB-132-03
1E0Q
IE01IE02
3E20
47R
3E58
1K0
3EA6
330R
2E71
100p
RES
1K0
3E97
RES
3E95
100K
100p
2E72
RES
6E38
PESD5V0S1BA
FE48
100n
3EA4
1K0
3EA2
IE00
1E0S
330R
3EB1
1E0T
3
4
1E08-2
WHITE
MSP-303H-BBB-132-03
BC847BS
2
6
1
7E10-1
1E08-1
BLACK
MSP-303H-BBB-132-03
1
2
150R
3E50
IE15
IE89
1E0V
IE90
9E06
FE50
IE29
1n0
2E9A
IE07
560R
3EB3
100K
3EA1
PESD5V0S1BA
6E52
100p
2E68
IE26
1E0W
2E34
1u0
IE03
1E0R
3E96
1K0
100K
3E60
RES
IE61
RES
3E53
100K
100n
2E08
10K
3EB2
100p
2
6
1
RES
2E28
BC847BPN
7E06-1
2E07
100n
2E52
10p
AV4-PR
Y_CVBS-MON-OUT
AUDIO-IN3-R
AUDIO-IN3-L
A-PLOP
AUDIO-OUT-L
A-PLOP
AUDIO-OUT-R
SPDIF-OUT
AV4-PB
AV4-Y
Y_CVBS-MON-OUT-SC
B07B B07B
I_17960_047.eps
020608
3139 123 6341.2

Table of Contents

Related product manuals