EasyManua.ls Logo

Philips 32PFL7603D/12 - SSB: PNX8541: NVM

Philips 32PFL7603D/12
152 pages
Print Icon
To Next Page IconTo Next Page
To Next Page IconTo Next Page
To Previous Page IconTo Previous Page
To Previous Page IconTo Previous Page
Loading...
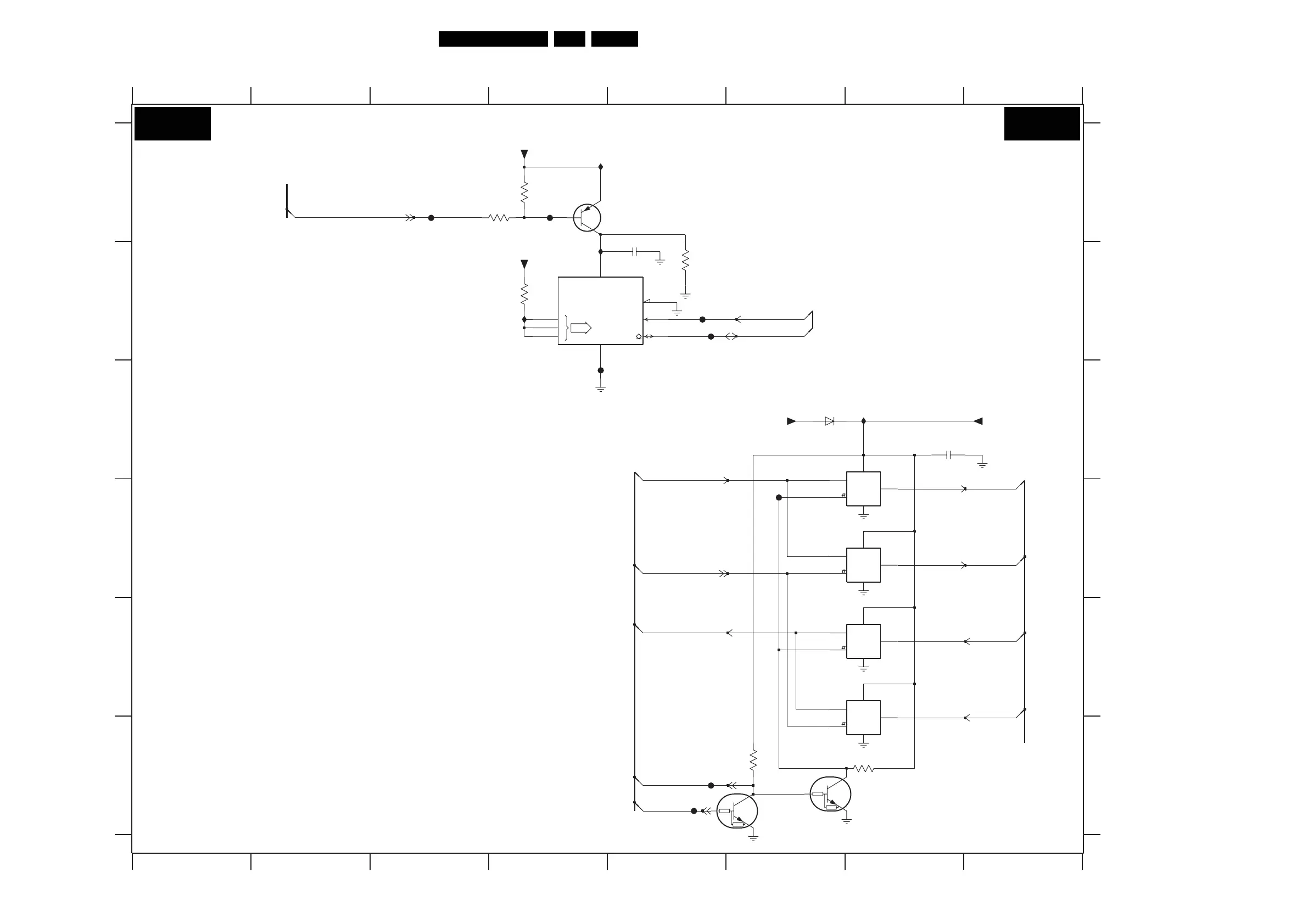
Circuit Diagrams and PWB Layouts
75Q528.2E LB 7.
SSB: PNX8541: NVM
1
X1
1
1
X1
1
1
X1
1
1
X1
1
SCL
ADR
0
1
2 SDA
WC
3HC2-3
10K
3HC9 B4
7HC3 B4
2HC1 C7
3HC2-1 A4
C
B
F
3HC8 F6
8
A
5
M24C64
C
E
76
3HC2-2 A4
3HC2-3 B5
IHC5 C7
IHC7 B4
E
F
2HC0 B5
MAIN NVM
DD
1
FHC7 C5
FHC6 A3
FHC5 F5
123 4
FHC9 A4
IHC1 B4
IHC2 A4
6HC1 C6
258
A
PNX 8541: NVM
B
67
3HC7 F7
FHC1 B5
7HC0-2 D7
7HC0-1 C7
FHC3 D6
FHC4
7HC1 F6
FHC4 F5
FHC2 B5
7HC0-3 E7
7HC0-4 E7
3 4
7HC2 F7
7HC4 A4
+3V3-PER
IHC5
FHC1
+3V3-PER
IHC2
BAS316
6HC1
7HC0-3
74HC4066PW
6
714
8
9
+3V3-EXT
6 3
4
7
+3V3
1
2
3
6
5
8
(8Kx8)
Φ
EEPROM
7HC3
3HC2-2
10K
72
1 8
10K
3HC2-1
5
714
4
3
FHC2
74HC4066PW
7HC0-2
11
10
RES
2HC0
100n
74HC4066PW
7HC0-4
12
714
FHC7
IHC1
7HC4
BC857BW
100n
2HC1
FHC6
FHC5
FHC3
7HC0-1
74HC4066PW
13
714
1
2
PDTC144EU
7HC1
7HC2
PDTC144EU
3HC9
10K
3HC7
10K
12
12
IHC7
10K
3HC8
TXD-UP
UART-SWITCHn
UART-SWITCH
UART-SWITCHn
TXD-MIPS
FHC9
SCL-UP-MIPS
SDA-UP-MIPS
RESET-NVM_WP-NANDFLASH
RXD-UP
RXD
RXD-MIPS
TXD
B04C B04C
I_17960_025.eps
220508
3139 123 6341.2

Table of Contents