EasyManua.ls Logo

Philips 32PHS4032/12 - LED Driver Schematic

Philips 32PHS4032/12
118 pages
Print Icon
To Next Page IconTo Next Page
To Next Page IconTo Next Page
To Previous Page IconTo Previous Page
To Previous Page IconTo Previous Page
Loading...
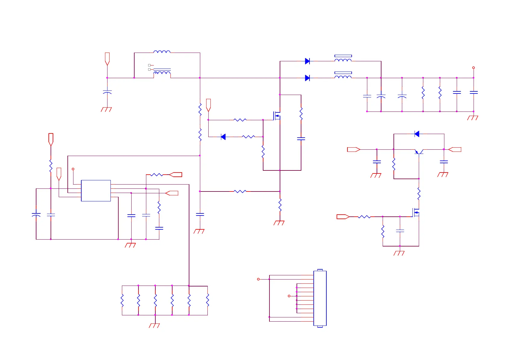
8-1-2 LED DRIVER
R8601
0.05R
+
C8603
220uF 50V
R8623
330K 1/8W 5%
R8605
10ohm +/-1% 1/8W
L8602
NC
R8615
1R2 1%
R8612
27K 1/8W 1%
C8605
100N 50V
R8613
1R2 1%
C8612
47N 50V
L8601
33uH
8
1
4
6
R8606
27K 1/8W 1%
R8617
1R2 1%
C8611
10pF 50V
R8603
100K
C8610
1NF 50V
+
C8604
220uF 50V
D8603
1N4148W
C8609
220P 50V
R8619
10 OHM
C8607
1uF
C8608
220N 50V
R8604
NC
R8616
1R2 1%
R8608
10K 1/8W
R8607
5.1R 1/8W
+
C8601
220uF 50V
FB8601
BEAD
1 2
R8614
1R2 1%
C8606
1uF
R8609
10R 1/8W 5%
Q8603
2N7002K
+22V
ON/OFF
OUT
DIM
OUT
VLED+
VLED-
R8618
1R2 1%
FB8602
NC/BEAD
1 2
R8622
1K 1/8W 1%
C8615
100N 50V
Q8602
DTA144WN3/S
R8620
NC/2K2
C8617
100N 50V
+
C8614
NC/22UF 50V
R8621
0
+12V
R8602
NC/0R05 1/4W
CN8601
CONN
1
2
3
4
5
6
7
8
9
10
11
12
ON/OFF
VCC
C8613
100pF 50V
VCC
C8616
2.2UF 25V
VLED+
VLED-
D8604
1N4148W
D8602
NC/SR506
D8601
SR506
R8610
4K3 1/8W 1%
R8611
33K 1/8W 1%
Q8601
CYS9240
U8601
PF7708AS
LED
1
VCC
2
CS/OVP
3
OUT
4
GND
5
DIM
6
GM
7
FB
8

Other manuals for Philips 32PHS4032/12

Related product manuals