EasyManua.ls Logo

Philips 32PHS4032/12 - 715 G7574 Psu

Philips 32PHS4032/12
118 pages
Print Icon
To Next Page IconTo Next Page
To Next Page IconTo Next Page
To Previous Page IconTo Previous Page
To Previous Page IconTo Previous Page
Loading...
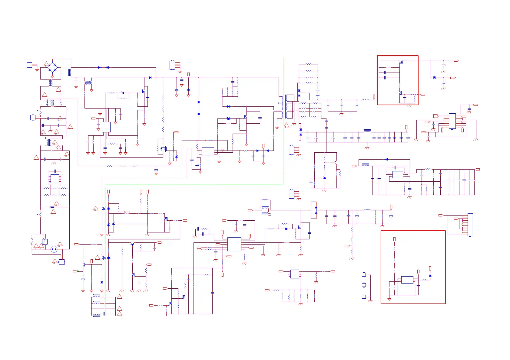
8.5 715G7574 PSU (For 49”4132 Series)
8-5-1 AC Input
HS9901
HEAT SI NK
1
2
C9157
1uF
C9151
1uF
!
C9903
47PF
FB9908
127R
1 2
+
C9102
1UF 50V
LED_OVP
LED_OVP
C9914
220PF 250V
R8611
100KOHM +-5% 1/8W -NC
C9913
220PF 250V
C9305
1N 50V
R9302
3K 1/ 8W +/-1%
FB9301
127R
1 2
R9304
20R 1%
C9303
100N 50V
L9301
4.7uH
R9 3 0 5
10K 1/8W 1%
C9154
1uF-NC
R9306
1. 96KOHM +-1% 1/ 8W
+
C9310 22UF 50V
C9306
2N2 50V
C9301
4.7UF 25V
+5.2V
R9303
20R 1%
HV
DIM
PS_ON/OFF
BL_ON/OFF
+12V
VREF
VREF
R8629
10K 1/8W 1%-NC
PS_ON/OFF
CN9101
CONN
2
4
6
8
10
12
14
16
1
3
5
7
9
11
13
15
R9138
100R 1/8W 5%
+
C9125
47UF 50V
R8632
100KOHM +-5% 1/8W -NC
F9901
FU SE
1 2
3 4
!
GND1
GND-NC
1
C8613
3.3NF 500V-NC
C8604
100N 50V
R8613
100R 1/ 8W 5%
R8614
0 OHM +-5% 1/8W
C9120
1N 50V
C9922
1NF 250V
R9910
4.7M 5% 1/ 8W
R8625
30K 1/8W 1%
C9811 100N 50V
D9102
SCS160P
12
!
!
+
C9101
22uF50V
!
FB9803
JUMPER
1 2
!
D9804
SCS160P
12
!
!
+
C9121
330uF 35V
R9119
2.2M 1/4W
L9902
12mH
1
2
4
3
FB9907
127R-NC
12
C9923
100PF 250V
L9901
8mH
1
2
4
3
T9102
POWER X' FMR
1
2
3
4
5
7
8
9
6
11
12
U9105
TL431G-AE2-R
!
L8604
33uH-NC
C9103
10N 50V
R9109
130K 1%
C9130
3.3NF 50V
DIMOUT
HV
VCC_ON
EU5500 43"&40"
R9116=2M2 R
R9117=2M2 R
R9119=2M2 R
C9102=1UF/50V
R9109=130K R
FB9102
BEAD
1 2
R8603
1.2R 1%
D9104
1N4148W
R9169
2Kohm 1/4W +/-5%
R8630
100R 1/ 8W 5%
R8631
100KOHM +-5% 1/8W -NC
C9304
100N 50V
U8601
PF7909S
DI MOUT
1
VCC
2
CS
3
OUT
4
GND
5
OVP
6
RT
7
DIM
8
EN
9
FLAG
10
VREF
11
ADIM
12
GM
13
FB
14
U9103
EL817M(X)
12
43
DI MOUT
R9904
330K 1/4W-NC
R9903
330K 1/4W-NCR9902
750K +-5% 1/4W
R9901
750K +-5% 1/4W
R9906
750K +-5% 1/ 4W
R9905
750K +-5% 1/4W
L8602
3UH
GND3
GND-NC
1
C8614
3.3NF 500V-NC
DV12
R8604
1oHM 1% 1/4W
FLAG
R8612
1K OHM +-5% 1/8W-NC
LED_FB
R8609
0 OHM +-5% 1/8W
C9308
100P 50V
C9921
1NF 250V-NC
LED_FB
+
C9801
47UF 450V
ZD9102
BZT52-B5V1_R1_00001
12
A3D
R9127
10K 1/8W 1%
HOT
COLD
L9100
3UH
R9117
2.2M 1/4W
+12V_A
C8606
470P 50V
+12V_A
R9909
0R05 1/ 4W
+
C9802
47UF 450V
R8605
1oHM 1% 1/4W
R8610
0 OH M +-5% 1/ 8W
C9313
4N7 50V/NC
T5.0AH/250V
R8628
10K OHM +-5% 1/8W
!
C9126
1uF
C9804
47P 50V
R9814
5K1 1/8W 1%
C9124
100N 50V
R9806
10K OH M +-5% 1/8W
R8606
1.2R 1%
C9806
100N 50V
D9801
MUR460-28
CN9903
CONN -NC
1
2
R9818
18.7K 1/ 8W 1%
U9802
LD8105GL/NC
ISEN
1
GND
2
VSEN
3
IREF
4
OUT
5
VCC
6
C9808
100P 50V
2.5V
U9801
LD7591T
IN V
1
COM P
2
RAM P
3
CS
4
ZCD
5
GND
6
OUT
7
VCC
8
VCC
C9807
220P 50V
T5.0AL/250V
R9815
130K 1%
Q9801
TK12A60W
VCC_ON
C9901
470nF 275V
12V
R9802
10R 1/8W 5%
R9803
33R 1/8W 5%
R9813
10K OHM +-5% 1/8W
R9810
470OHM +-5% 1/ 8W
R9805
47K +-1% 1/ 4W
R9812
30K 1/8W 1%
C9810
0.47UF 50V
HS8601
HEAT SIN K
1
2
3
4
SG9901
DSPL-501N-A21F
C9809
47N 50V
C8607
47PF-NC
Q8601
AOTF4126
!
R8608
10K OHM +-5% 1/ 8W
A3D
C8605
10N 50V-NC
R9807
1MOHM +-1% 1/4W
R9809
750K 1%
R9804
1MOHM +-1% 1/4W
R8601
0R05
+
C8609
220uF 50V
R8620
1K OHM +-5% 1/ 8W
R8623
10K OHM +-5% 1/8W
R9811
10K OHM +-5% 1/8W
+
C8608
220uF 50V
R8617
0 OHM +-5% 1/8W
R8607
1.2R 1%
PS_ON/OF F
+12V
!
+24VS
C9128
100N 50V
+
C8610
220uF 50V
C9141
2N2 50V
+VLED
-VLED
+VLED
-VLED
CN8603
CONN
1
2
3
4
5
6
7
8
9
10
11
12
C9135
100N 50V-NC
!
C9139
330P 50V
!
R9155
47 OHM 1/4W
R9134
6.2K OHM +-1% 1/8W
FB9906
127R-NC
1 2
R9153
10K OH M +-5% 1/ 8W
Q9103
2N7002K
+
C9112
470uF 25V-NC
!
R9149
100K 1/8W 1%
R9105
10R 1/8W 5%
DIM
R9106
33R 1/8W 5%
t
NR9900
1.5R
12
C8612
1NF 50V
L9903
0.25mH
1
2
4
3
12V
R9148
10K OH M +-5% 1/ 8W
R9816
100KOHM +-5% 1/8W
C8611
100N 50V-NC
D8601
TSF20U100C
1
2
3
C9902
220NF 305V
L9801
300uH
1
3
5
4
C9152
1uF-NC
C9133
100N 50V
ZD9106
BZT52-B13G
1 2
Q9109
2N7002K
R9154
10K OHM +-5% 1/8W
0.3V
Q9107
MMBT3906
FLAG
R9152
1K5 +-1% 1/ 8W
!
!
VCC
+
C9113
470uF 25V
!
R9103
470 OHM 1/4W
+
C9123
330uF 35V-NC
0.3125V
R9102
470 OHM 1/4W
R9157
47 OHM 1/4W
R9163
47 OHM 1/4W
C9104
2.2NF
D9103
PG1010R
!
R9160
1K 2W
R9 159
9K1 1/8W 1%
R9144
470 OHM 1/ 4W
R9 1 6 2
100K 1/8W 1%
R9 10 4
82K 2W
R9164
1K 2W
R9129
4.3K OHM 1%
D9101
SARS01-V1
R9124
2K 1/8W 1%
R9146
100 OHM 1/ 4W
R9808
0R05 1/4W-N C
U9104
EL817M(X)
12
43
D9111
TSF20U100C
1
2
3
R9165
2K 1/8W 5%
R9113
470 OHM 1/ 4W
D9121
FMXA-2202S
1
2
3
R9114
470 OHM 1/ 4W
C9131
470pF 1KV
C9153
1uF-NC
R9118
47 OHM 1/4W
R8621
47K 1/4W / NC
-
+
BD9901
TS10K80-01
2
1
3
4
R8622
47K 1/4W / NC
ZD9107
BZT52-B39
1 2
C9119
100PF-NC
+
C9111
470uF 25V
R9145
100 OHM 1/4W
R9135 1R 1/8W 5%
R9130
91KOHM +-1% 1/8W-NC
C9118
0.47UF 50V
R9166
20K +-5% 1/8W
R9 112
3R9 1%
C9143
2N2 50V
R9107
10K OH M +-5% 1/ 8W
R9125
2K 1/ 8W 5%
+
C9122
330uF 35V
R9126
1K 1/8W 1%
C9134
470pF 1KV
R9150
2Kohm 1/4W +/-5%
R9147
220R 1/ 8W 5%
R9101
0.2R 2W
Q9104
BTB1424AM3
R9167
470 OHM 1/ 4W
+
C9137
10UF 50V
R9170
20K +-5% 1/8W
R8624
150K 1/8W +/-1%
C9146
2N2 50V
+24VS
12V +24VS 12V
VCC_ON
OVP
VCC
BL_ON/OFF
D9803
QG806C
R9801
0.15R
L8603
33uH
8
1
4
6
R9151
10K OHM +-5% 1/ 8W
Q9106
BTC4672M3
C9307 10uF 16V
ZD9101
BZT52-B16G
1 2
C9312 100N 50V
C9311 1UF 16V-NC
C9302 10uF 16V
Q9101
AOTF12N65
C9150
1N 50V
R8633
1K OHM +-5% 1/8W-NC
+5.2V
R9168
330K 1/8W 5%
C9924
470PF 250V
+
C8601
10UF 50V
+
C9115
470UF 25VR9136
100KOHM +-5% 1/8W
+12V_A
D9107
SR34H-NC
1 2
Q9105
2N7002K
C9117
1UF
C9116
4.7UF 25V-NC
Q9108
AOD4185
R9 1 4 2
100KOHM +-5% 1/8W
HS9801
HEAT SIN K
1
2
3
4
C9144
100N 50V
+
C9114
470UF 25V
R9133
1K OHM +-5% 1/8W
+12V
R9143
330K 1/8W 5%
C9821
1UF 450V
12V
Q9802
BSS127
3
1
2
C9309 10uF 16V
U9901
CAP004DG-TL
NC
1
D1
2
D1
3
NC
4
NC
5
D2
6
D2
7
NC
8
Q8604
2N7002K-NC
HS9111
HEAT SIN K
1
2
3
4
R9173
0 OH M +-5% 1/8W
R9116
2.2M 1/4W
C8603
1UF 16V
D9802
QG806C
D8603
SCS160P-NC
12
C9912
47pF 250V
!
PFC_OVP
R9111
100 OHM 1/4W
C8602
1N 50V-N C
Q8605
2N7002K-NC
GND2
GND-NC
1
SG9902
DSPL-501N-A21F
R8616
33R 1/8W 5%
CN9902
CONN-NC
1
2
U9101
SSC3S121A
FB/OLP
1
BR
2
ST
4
DRV
5
OCP
6
VCC
7
GND
8
R8627
10K 1/8W 1%
C9148
1uF
!
R9128
100 OHM 1/4W
ZD 9103 BZT52-B18
1 2
R8626
150K 1/8W +/-1%
CN9901
AC 2P
1 2
A3D
C9132
1NF
C9911
47pF 250V
Vout = 0.6V * (1 + R9305/R9306)
= 0.6V * (1 + 10/1.96)
= 3.65V
Vout = 0.6V * (1 +R9305/R9306)
= 0.6V * (1 + 100/13)
= 5.21V
0.6V
R9132
470 OHM 1/4W
C9155
1uF
R9131
470 OHM 1/4W
C9156
1uF
C9124
ㄏノ
367G515X221HKT

ripple noise
Q8603
AO4482L
S
1
S
2
S
3
G
4
D
8
D
7
D
6
D
5
C9149
1uF
!
U9102
TL431G-AE2-R
!
t
NR9901
1.5R
1 2
U9301
SY 8113BADC
BS
1
GND
2
FB
3
EN
4
IN
5
LX
6
F9902
NC
C9145
100N 50V
RV9901
680V
C9819
470PF-NC
R8615
10K OHM +-5% 1/ 8W
R8602
1.2R 1%
R8618
270K 1%
R8619
270K 1%
R9821
2Mohm 1/4W +/-1%/NC
R9824
15K 1/8W 1%/N C
R9823
2Mohm 1/4W +/-1%/NC
C9812
470PF 50V/N C
ZD9108
BZT52-B39
1 2
R9822
2Mohm 1/4W +/-1%/NC
C9813
100N 50V/ NC
R9825
510OHM +-5% 1/4W /NC
D9810
1N4148W/ NC
PFC_OVP
L8601
33uH
2
1

Other manuals for Philips 32PHS4032/12

Related product manuals