EasyManua.ls Logo

Philips 43PUS6412/12 - Page 48

Philips 43PUS6412/12
112 pages
Print Icon
To Next Page IconTo Next Page
To Next Page IconTo Next Page
To Previous Page IconTo Previous Page
To Previous Page IconTo Previous Page
Loading...
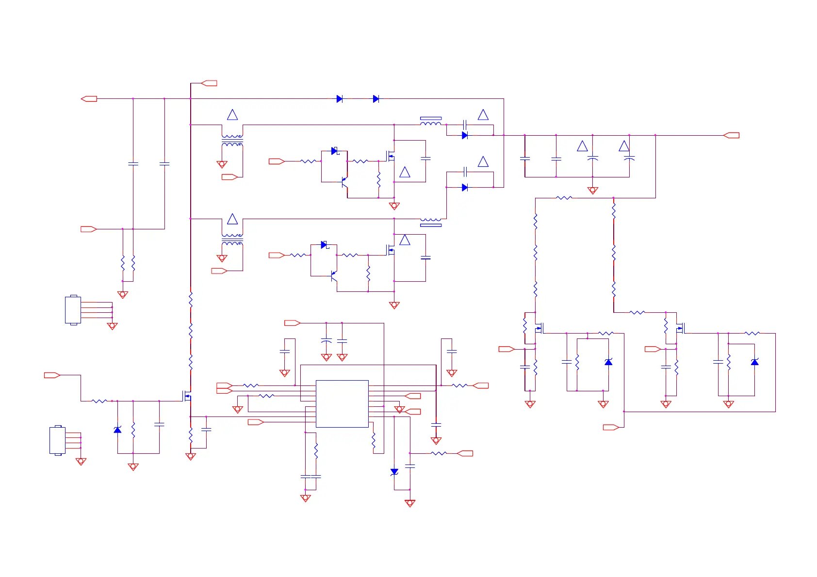
8-4-2 PFC stage
R9824
82K 1% 1/8W
D9805
FMN-1106S
+
C9813
22uF 50V
D9806
FMN-1106S
BD_OUT-
HVSEN
R9801
0.02R
R9808
10K 1/4W
+VCC2
R9825
2M 1%
VSENSE
VSENSE
R9826
2M 1%
C9819
220NF 50V
+VCC2
ZD9801
BZT52-B18
1 2
Q9805
STD1NK60T4
C9821
100N 50V
R9823
NC
R9831
1K 1/4W
R9832
10KOHM
C9801
1UF 450V
C9802
1UF 450V
GDB
C9807
470PF
C9814
100NF 50V
GDA
L9801
450uH
2
811
10
L9802
450uH
2
811
10
FB9801
127R
1 2
FB9802
127R
12
C9816
0.47uf 10% 50V
C9815
68N 50V
ZD9802
BZT52-B18
1 2
Q9806
STD1NK60T4
C9823
100N 50V
R9829
NC
R9833
1K 1/4W
R9834
10KOHM
R9812
162K OHM 1% 1/8W
ZCDB
D9803
SS1060FL
1 2
D9804
SS1060FL
1 2
R9830
124K 1%
R9811
3.3M OHM 1% 1/ 4W
R9809
3.3M OHM 1% 1/ 4W
R9803
22R 1%
R9806
22R 1%
R9810
3.3M OHM 1% 1/ 4W
GDA
R9805
10K 1/4W
R9802
0.02R
C9808
10NF 1KV
C9822
1NF 50V
Q9802
MMBT2907A
HVSEN
!
R9821
2M 1%
R9822
2M 1%
R9827
2M 1%
R9828
2M 1%
C9817
3.3NF 50V
BD_OUT+
R9816
10K 1/8W 1%
Q9803
TK39A60W
Q9804
TK39A60W
ZD9803
BZT52-B3V6
12
R9804
22R 1%
R9807
22R 1%
HS9802
HEAT SINK
1
2
3
4
(For Q9804, D9806)
M+
B+
C9811
1NF 50V
R9818
330R 1/8W 5%
D9801
S8KC
D9802
S8KC
R9815
47K 1/8W 1%
ZCDA
C9803
100PF
C9812
68P 50V
C9818
68P 50V
C9805
100PF
C9820
1NF 50V
HS9801
HEAT SINK
1
2
3
4
(for Q9803, D9805)
!
+
C9810
150uF 450V
U9801
UCC28063DR
ZCDB
1
VSENSE
2
TSET
3
PHB
4
COMP
5
AGND
6
VINAC
7
HVSEN
8
PWMCNTL
9
CS
10
GDB
11
VCC
12
PGND
13
GDA
14
VREF
15
ZCDA
16
+
C9809
150uF 450V
BD_OUT-
R9814
124K 1%
ZCDA
R9813
24K 1/8W 1%
R9817
24K 1/8W 1%
C9804
100PF
C9806
100PF
!
!
!
!
!
!
Q9807
STD1NK60T4
R9819
2M 1%
ZCDB
GDB
C9826
100N 50V
ZD9804
BZT52-B18
1 2
R9840
1K 1/4W
R9841
10KOHM
+VCC2
Q9801
MMBT2907A
R9820
2M 1%

Related product manuals