EasyManua.ls Logo

Philips 43PUT6101/12 - Page 61

Philips 43PUT6101/12
116 pages
Print Icon
To Next Page IconTo Next Page
To Next Page IconTo Next Page
To Previous Page IconTo Previous Page
To Previous Page IconTo Previous Page
Loading...
Circuit Diagrams and PWB Layouts
EN 61TPL16.1E LA 10.
2016-Sep-23
back to
div.table
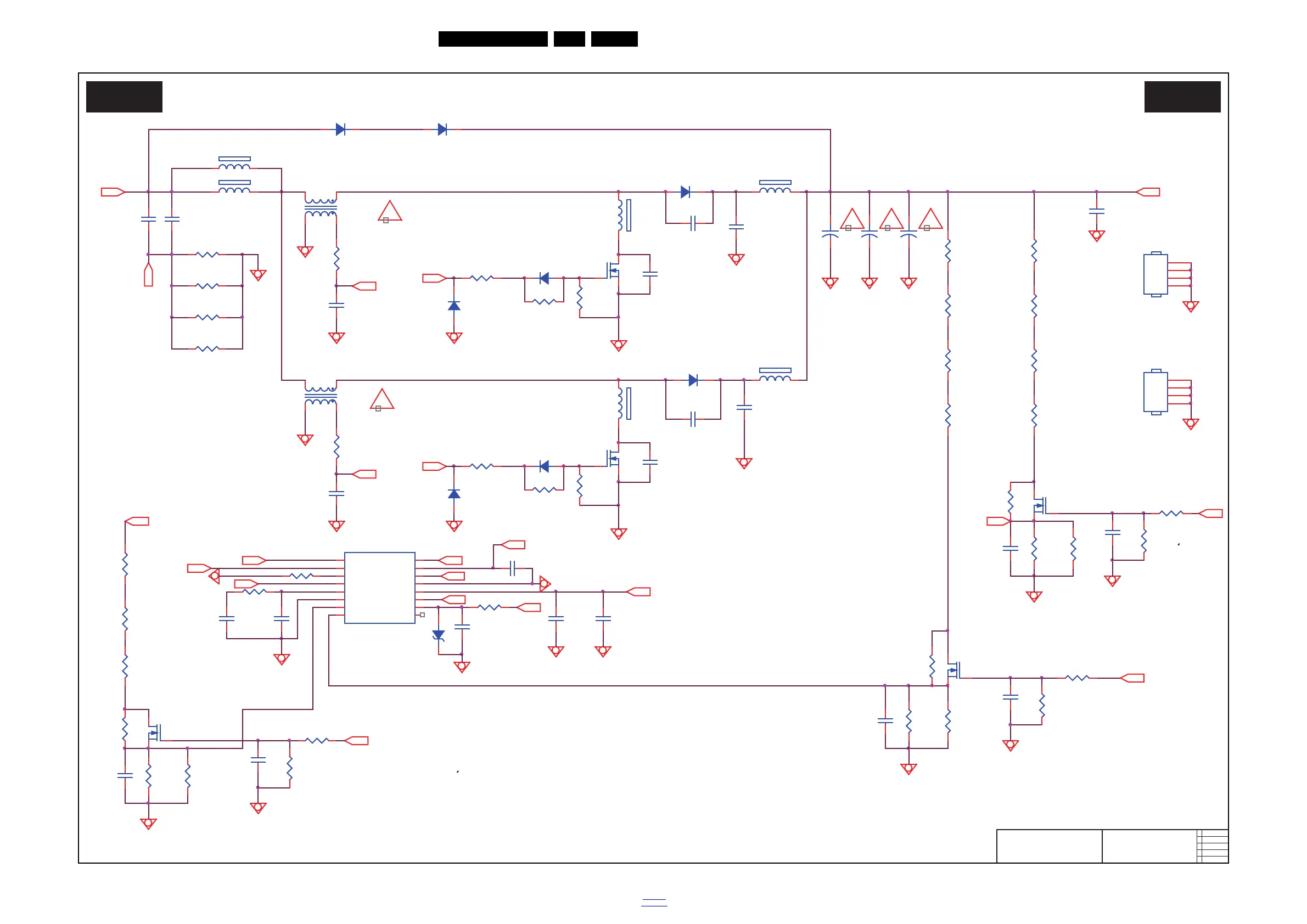
10-3-2 PFC with TI
19942_501.eps
PFC with TI
A02 A02
2015-09-09
715G6887
PFC with TI
R9839
NC/18.7K 1%
R9825
120KOHM +-1% 1/8W
Vsin
Vbus
+VCC2
R-
GDB
GDB
GDA
ZCDA
GDA
!
ZCDB
ZCDA
ZCDB
Vref
Vref
VSENSE
VSENSE
Vsin
R-
! ! !
D9801
IN5408G-04
L9802
200uH
6
41
3
D9800
IN5408G-04
C9125
10NF 1KV
D9806
SS1060FL
FB9800
BEAD
1 2
D9807
SS1060FL
C9824
100N 50V
R9805
NC
R9840
0.024R
R9801
NC
R9841
0.024R
+
C9823
82uF 450V
HS9802
HEAT SINK
1
2
3
4
C9808
47PF
FB9804 127R
1 2
C9825
1NF
FB9805 127R
1 2
C9126
10NF 1KV
R9827
100 OHM 1/4W
C9806
47PF
Q9802
TK16A60W
R9821
10KOHM
R9824
2Mohm 1/4W +/-1%
C9821
100N 50V
R9816
10R 1/8W 5%
C9816
10NF 50V
C9803
1UF 450V
R9815
16.2K 1%
Q9801
TK16A60W
R9823
NC/18.7K 1%
+
C9805
82uF 450V
ZD9801
BZT52-B3V6
12
C9813 220nF50V
Q9805
STD1NK60T4
+
C9804
82uF 450V
R9834
33K 1/8W 1%
R98311K
D9805
SS1060FL
L9801
200uH
6
41
3
Q9803
STD1NK60T4
R9836 1K 1/4W
R9814
0R05
C9812
1N 50V
C9810
22pF 50V
R9809
1MOHM +-1% 1/4W
C9809
47PF
HS9801
HEAT SINK
1
2
3
4
R9803
1MOHM +-1% 1/4W
D9803
SS1060FL
R9828
2Mohm 1/4W +/-1%
C9807
22pF 50V
C9802
47PF
R9813
0R05
R9808
33R 1%
C9811
100N 50V
C9819
100N 50V
+VCC2
+VCC2
C9815
330NF 50V
+VCC2
FB9803
127R
12
R9811
1MOHM +-1% 1/4W
R9830
NC
R9826
7K5 1/8W +/-1%
R9807
10K OHM +-5% 1/8W
Q9804
STD1NK60T4
R9819
NC
R9804
16.2K 1%
C9817
100N 50V
R9833
220K OHM 1%
C9801
1UF 450V
D9802 FMNS-1106S
R9835
NC
FB9802
127R
12
R9838
120KOHM +-1% 1/8W
R9837
10KOHM
C9822
1N 50V
R9820 1K
R9832
10KOHM
C9818
3.3nF 50V
R9812
1MOHM +-1% 1/4W
FB9801
BEAD
1 2
C9820
1N 50V
R9818
33ohm 1/4W +/-5%
IC9801
UCC28063DR
ZCDB
1
VSENSE
2
TSET
3
PHB
4
COMP
5
AGND
6
VINAC
7
HVSEN
8
PWMCNTL
9
CS
10
GDB
11
VCC
12
PGND
13
GDA
14
VREF
15
ZCDA
16
R9829
2Mohm 1/4W +/-1%
R9802
1MOHM +-1% 1/4W
R9822
47K 1/8W 1%
R9817
10K OHM +-5% 1/8W
R9806
10R 1/8W 5%
D9804 FMNS-1106S
R9810
1MOHM +-1% 1/4W
!

Other manuals for Philips 43PUT6101/12

Related product manuals