EasyManua.ls Logo

Philips 43PUT6101/12 - J 715 G8151 IR;LED Panel

Philips 43PUT6101/12
116 pages
Print Icon
To Next Page IconTo Next Page
To Next Page IconTo Next Page
To Previous Page IconTo Previous Page
To Previous Page IconTo Previous Page
Loading...
Circuit Diagrams and PWB Layouts
EN 95TPL16.1E LA 10.
2016-Sep-23
back to
div.table
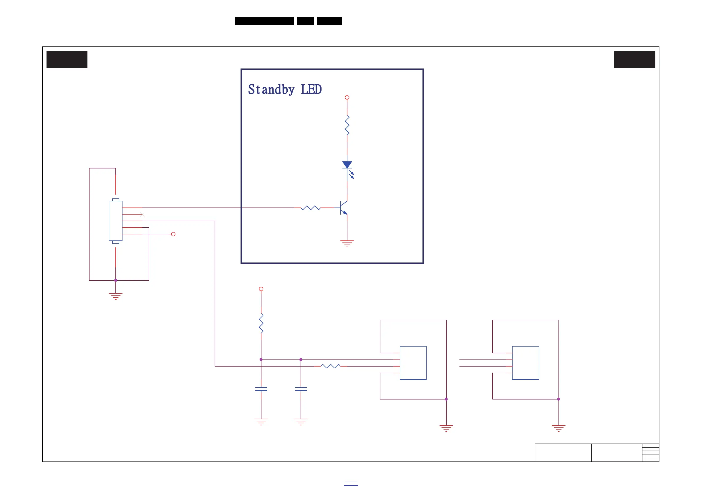
10.6 J 715G8151 IR/LED Panel
10-6-1 IR & LED & 3D & Light sensor
201100_532.eps
LED&IR&3D&Light sensor
J J
2015-12-07
715G8151
LED&IR&3D&Light sensor
RC_IRA
IR power
LED_R
RC-IR
RC_IRA
IR power
3V3SB
3V3SB
3V3SB
Red
IR Receiver
R201
10K 1/16W 5%
R201
10K 1/16W 5%
R212 10R 1/16W 5%R212 10R 1/16W 5%
C211
1UF 6.3V
C211
1UF 6.3V
R202
1K 1/16W 5%
R202
1K 1/16W 5%
Q201
BC847BW
Q201
BC847BW
R211
100R 1/16W 5%
R211
100R 1/16W 5%
U213
TSOP75436TR
U213
TSOP75436TR
GND
1
VCC
2
Vout
3
GND
4
C210
NC/ 1UF 6.3V
C210
NC/ 1UF 6.3V
LED201
GPSS008RC4
LED201
GPSS008RC4
12
CN201
CONN
CN201
CONN
1
2
3
4
5
67
U212
TSOP75436TR
U212
TSOP75436TR
GND
1
VCC
2
Vout
3
GND
4

Other manuals for Philips 43PUT6101/12

Related product manuals