EasyManua.ls Logo

Philips 43PUT6101/12 - Page 85

Philips 43PUT6101/12
116 pages
Print Icon
To Next Page IconTo Next Page
To Next Page IconTo Next Page
To Previous Page IconTo Previous Page
To Previous Page IconTo Previous Page
Loading...
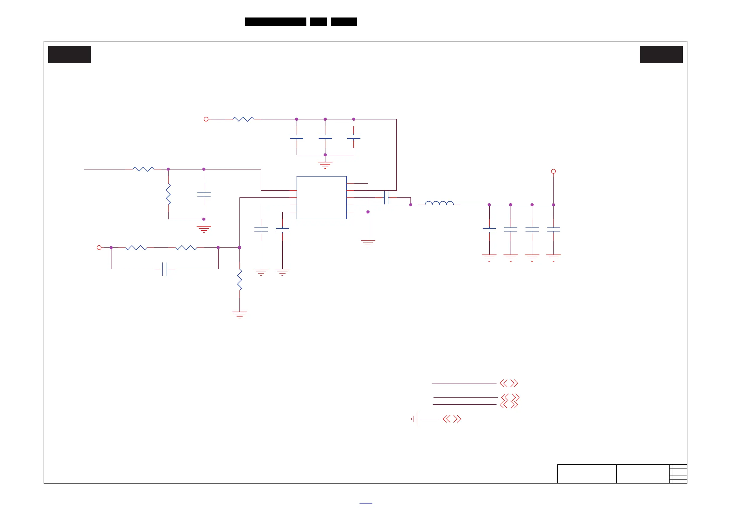
Circuit Diagrams and PWB Layouts
EN 85TPL16.1E LA 10.
2016-Sep-23
back to
div.table
10-5-17 MST7470DY Power
20110_522.eps
MST7470DY Power
B17 B17
2016-1-26
C
715G8132MST7470DY Power
VIN_U717
VIN_U717
+5V_SW
VDDC_FB
VCC0.9V_FRC
EN_U717
VCC0.9V_FRC
+5V_SW
VDDC_FB
GND 3,5,6,7,8,9,10,11,12,13,14,15,16,17,18,19,21,22,23,24,26,27
+5V_SW 3,5,9,12,13,15,18,27
VDDC_FB 21
VCC0.9V_FRC 21
R1
layout trace from MST IC
R2
C952
10N 50V
C952
10N 50V
C946
100N 16V
C946
100N 16V
L802
4.7uH 32mOHM 5.5A
L802
4.7uH 32mOHM 5.5A
C954
10UF
C954
10UF
C944
10UF 10V
C944
10UF 10V
C955
10UF
C955
10UF
C945
1uF 10V
C945
1uF 10V
R913
33K 1/16W 1%
R913
33K 1/16W 1%
R911
5.6K 1%
R911
5.6K 1%
C953
100N 16V
C953
100N 16V
R912
220ohm 1/16W +/-1%
R912
220ohm 1/16W +/-1%
C951
1uF 10V
C951
1uF 10V
C947
100N 16V
C947
100N 16V
U809
TPS54528DDAR
U809
TPS54528DDAR
EN
1
VFB
2
VREG5
3
SS
4
GND
5
SW
6
VBST
7
VIN
8
E-Pad
9
R910
100K 1%
R910
100K 1%
C956
10UF
C956
10UF
C948 22P 50VC948 22P 50V
R908
0R051/8W
R908
0R051/8W
C949 100N 16VC949 100N 16V
R909 100K 1%R909 100K 1%

Other manuals for Philips 43PUT6101/12

Related product manuals