EasyManua.ls Logo

Philips 48OLED806/12 - Page 54

Philips 48OLED806/12
104 pages
Print Icon
To Next Page IconTo Next Page
To Next Page IconTo Next Page
To Previous Page IconTo Previous Page
To Previous Page IconTo Previous Page
Loading...
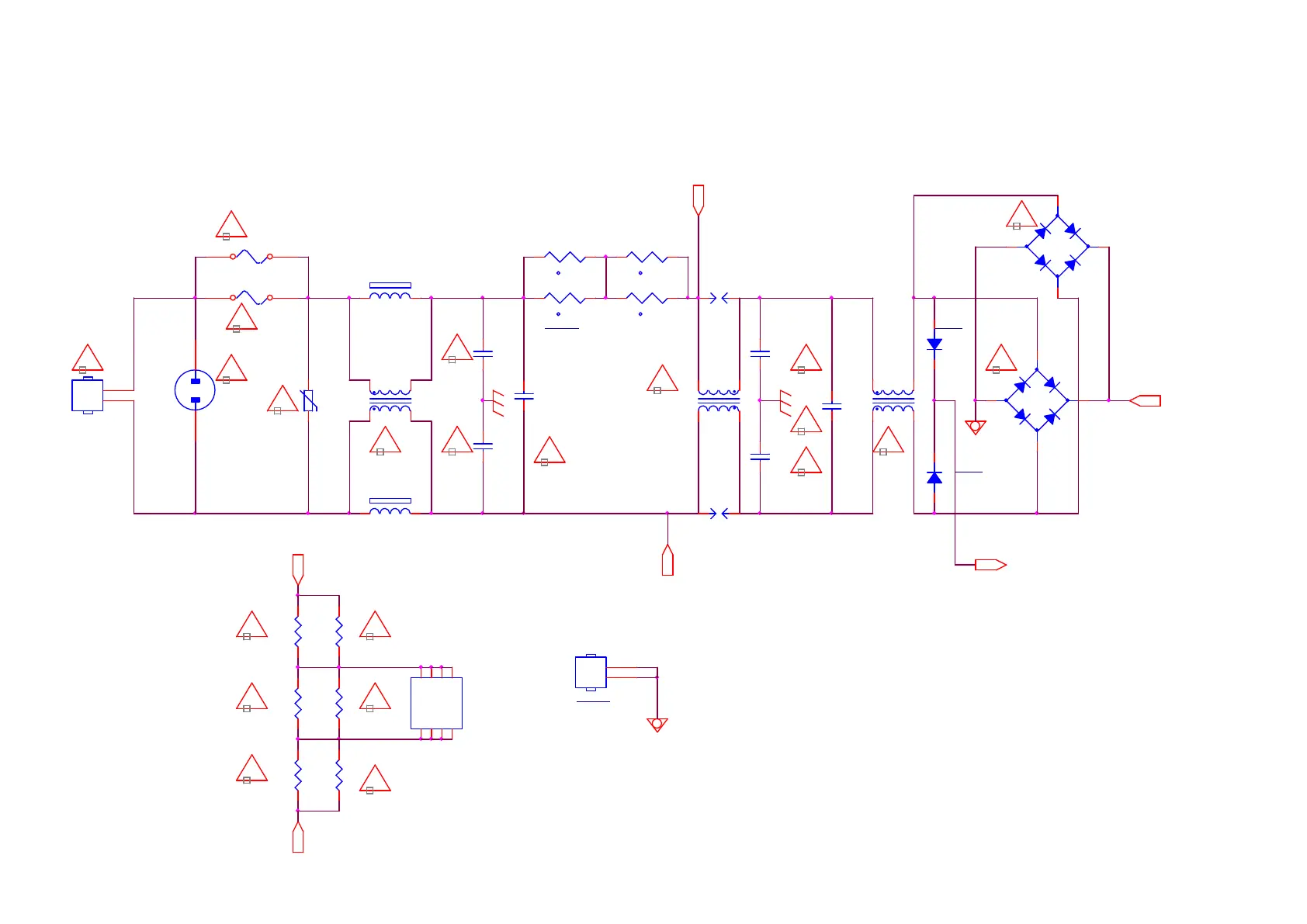
9.3 A 715GB390 PSU(For 77” OLED806 Series)
9-3-1 AC Input
F9901
5A 250V
HS9901
NC / HEAT SINK
1
2
CN9901
AC 2P
12
T 5A H /2 5 0V
t
NR9903
1.5R
12
t
NR9901
1.5R
12
R9902
750K +-5% 1/4W
R9904
NC/750K +-5% 1/4W
R9903
NC/750K +-5% 1/4W
R9905
750K +-5% 1/4W
R9906
750K +-5% 1/4W
U9901
CAP200DG-TL
NC
1
D1
2
D1
3
NC
4
NC
5
D2
6
D2
7
NC
8
R9901
750K +-5% 1/4W
!!
L
!
!
!
!
N
L
N
!
D9902
PG4007
SG9901
DSPL-501N-A21F
D9901
PG4007
C9905
220PF 250V
C9906
220PF 250V
ST
!
!
-
+
BD9902
KBJ608A
2
1
3
4
!
!
!
!
!
!
L9901
12mH
1
2
4
3
C9904
470NF 275V
L9902
12mH
1
2
4
3
!
t
NR9904
NC
12
FB9901
NC
1 2
FB9902
NC
1 2
L9903
0.25mH
1
2
4
3
-
+
BD9901
NC
2
1
3
4
!
C9901
22PF 250V
C9903
470NF 275V
CN9902
NC
1
2
C9902
22PF 250V
Vsin
!
! !
!
!
RV9901
680V
SG9902
DSPL-501N-A21F
F9902
NC/FUSE
t
NR9902
NC
12

Related product manuals