EasyManua.ls Logo

Philips 48OLED806/12 - Page 55

Philips 48OLED806/12
104 pages
Print Icon
To Next Page IconTo Next Page
To Next Page IconTo Next Page
To Previous Page IconTo Previous Page
To Previous Page IconTo Previous Page
Loading...
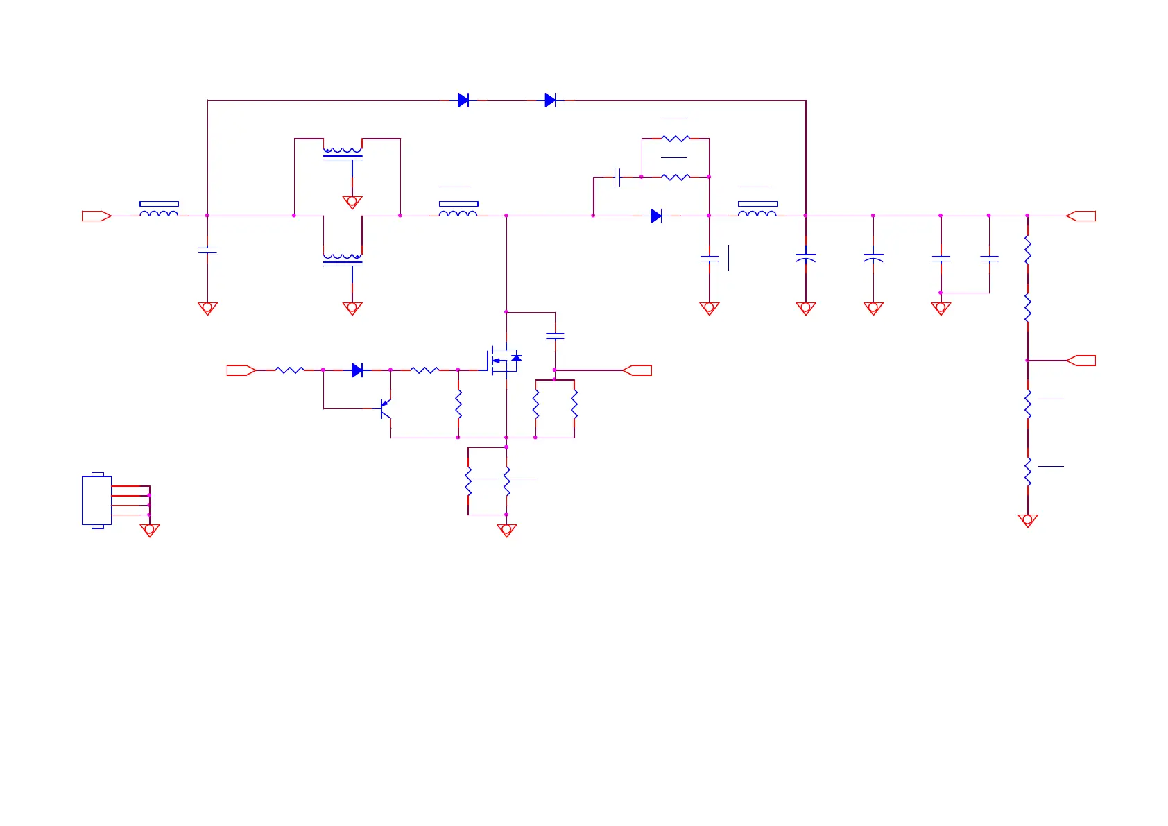
9-3-2 PFC with MD6701
C9814
NC / 10% 2KV
HS9801
HEAT SINK
1
2
3
4
+
C9805
47UF 450V
+
C9806
47UF 450V
R9809
3M 1%
R9810
3M 1%
D9801
FMNS-1106S-CG
R9806
130R 1%
R9805
130R 1%
R9802
27R 1% 1/8W
R9812
NC
R9801
0.1R 1%
VREF
E 1
L9802
240uH
5
4
1
PFC_V DS
R9807
NC
R9808
NC
R9813
2.55K 1%
C9801
1uF 450V
C9807
NC / 2.2NF 2KV
FB9801
127R
1 2
Q9802
MMBT2907A
HVVsin
C9803
100pF 2KV
F or Q9 8 01 , D 9 80 1
C9802
NC
Q9801
TK430A60F
2
1
3
R9804
10K 1/10W 5%
FB9803
BEAD
1 2
C9815
NC / 10% 2KV
D9804
S8KC
D9803
S8KC
R9811
33K 1%
PFC_VG
FB9804
BEAD
1 2
E1
L9801
240uH
4
5
1
D9802
1N4148W
R9803
27R +-1% 1/8W

Related product manuals