EasyManua.ls Logo

Philips 49PUS6432/12 - Page 39

Philips 49PUS6432/12
111 pages
Print Icon
To Next Page IconTo Next Page
To Next Page IconTo Next Page
To Previous Page IconTo Previous Page
To Previous Page IconTo Previous Page
Loading...
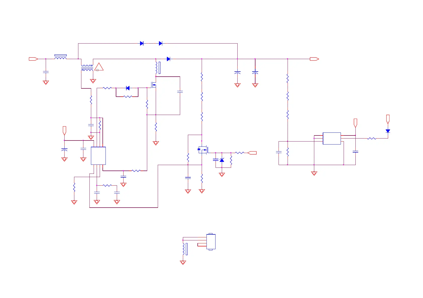
8-1-2 PFC
+
C9802
68uF 450V
+
C9801
68uF 450V
HV
FB9801
BEAD
1 2
For Q9801, D9801
+VCC1
D9805
S8KC
U9802
NC/LD8105
ISEN
1
GND
2
VSEN
3
IREF
4
OUT
5
VCC
6
FB9802
BEAD
1 2
R9807
10R 1/8W 5%
Q9802
BSS127
3
1
2
R9806
2K 1/8W 1%
R9811
NC/2Mohm 1/4W +/-1%
R9820
NC/15K 1/8W 1%
R9819
NC/2Mohm 1/4W +/-1%
R9818
NC/2Mohm 1/4W +/-1%
C9812
NC/470PF 50V
R9810
1K 1/4W
HS9801
HEAT SINK
1
2
3
4
Vsin
R9809
10K 1/8W
C9805
47nF 50V
C9803
100N 50V
U9801
LD7591T
INV
1
COMP
2
RAMP
3
CS
4
ZCD
5
GND
6
OUT
7
VCC
8
VCC_ON
C9808
NC/47PF
D9801
FMNS-1106S
R9808
33R 1/8W 5%
R9813
10K 1/8W
+
C9804
10UF 50V
L9801
240uH
5
43
1
R9801
0.1R
C9807
220pF 50V
C9806
470NF 50V
C9811
47P 50V
R9802
1M 1% 1/4W
C9813
NC/100N 50V
R9817
1M 1% 1/4W
C9809
330PF 50V
R9821
NC/510R 1%
D9804
NC/1N4148W
PFC_OVP
VCC_ON
ZD9801
NC/SMF12A
1 2
D9802
S8KC
R9815
10K 1/4W
R9814
NC/0R05
C9810
100N 50V
R9816
100KOHM
FB9803
BEAD
1 2
!
C9820
1UF 450V
Q9801
TK20A60W
R9804
18.7K 1/8W 1%
R9812
24K9 1%
R9803
910K 1/4W
R9805
20K 1/4W
D9803
SS1060FL

Related product manuals