EasyManua.ls Logo

Philips 49PUS6432/12 - Page 40

Philips 49PUS6432/12
111 pages
Print Icon
To Next Page IconTo Next Page
To Next Page IconTo Next Page
To Previous Page IconTo Previous Page
To Previous Page IconTo Previous Page
Loading...
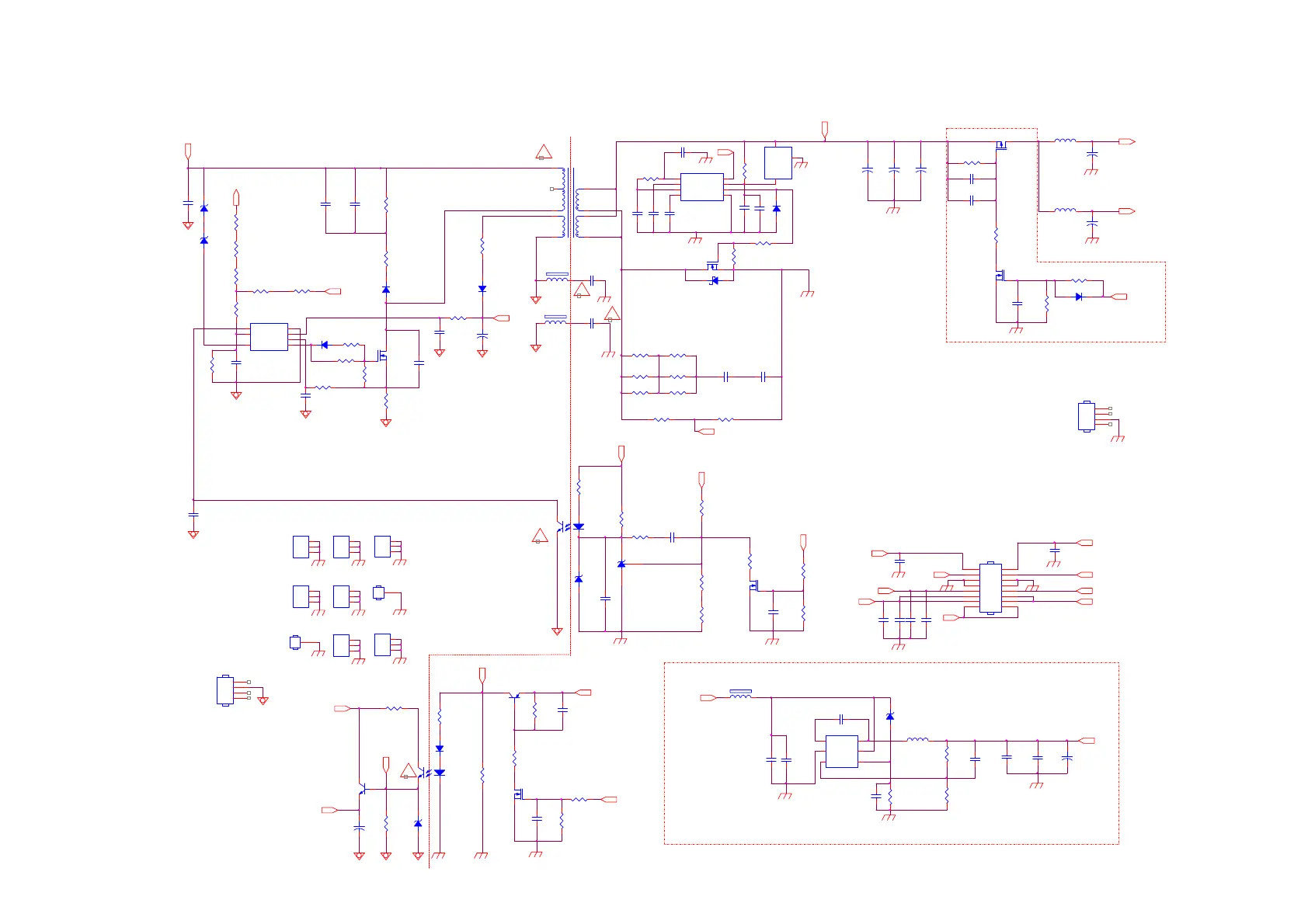
8-1-3 Main Power
ZD9301
BZT52-B5V1
1 2
C9306
100PF 50V
C9308
10UF
C9303
100NF 50V
C9304
100NF 50V
C9307
10UF 16V
R9302
10K
D9107
SS1060FL
C9301
4.7UF 25V
Q9107
MTB15P04J3
R9143
33K +-1% 1/4W
R9119
10K OHM
ZD9105
BZT52-B39
1 2
PFC_OVP
C9119
1N 50V
R9116
20K
12VA/16VA
R9156
4.7M 5% 1/8W
12VA/16VA
R9140
5K1 +-5%
U9101
SSC3S121A
FB/OLP
1
BR
2
ST
4
DRV
5
OCP
6
VCC
7
GND
8
U9104
TL431G-AE2-R
For Q9101
C9121
1N 50V
+
C9132
2200uF 25V
R9153
620K +-1% 1/4W
R9154
620K +-1% 1/4W
BR
C9113
2.2nF 50V
R9111
10 OHM
COLDHOT
R9112
3.3 OHM
D9104
PG1010R
R9105
200OHM
+VCC1
GND6
NC/GND
1
12VA/16VA
12V/16V
C9146
1.5NF
C9131
4.7UF
+VCC1
C9130
4.7UF
GND1
NC/GND
GND
1
GND
2
GND
3
C9143
1uF
U9106
NC/L78L12ABUTR
IN
3
OUT
1
GND
2
R9122
100 OHM 1/4W
C9111
470PF 50V
For Q9106
R9123
1K5 +-1% 1/8W
C9120
NC/2.2NF
Q9101
TK1 1A6 5D
R9144
4R7 1/4W 5%
+
C9141
470UF 25V
C9139
100N 50V
Q9102
BTC4672M3
C9115
100N 50V
R9135
27 OHM
R9138
27 OHM
C9149
NC/47PF
C9118
1N 50V
+
C9135
470UF 25V
R9127
2K2 1/8W
R9110
10K OHM
FB9101
127R
1 2
R9121
510K 1% 1/8W
C9122
1uF
C9137
NC/1uF
C9144
1uF 50V
L9102
3UH
C9138
100N 50V
C9117
470NF 50V
Q9104
2N7002K
C9127 100P 50V
R9117
1K 1/4W
C9140
100N 50V
R9142
22R
R9136
27 OHM
R9131
100K
+
C9136
470UF 25V
R9145
100KOHM
R9148
510K
R9155
5.1 OHM 1/4W
ZD9102
BZT52-B16
1 2
ZD9103
BZT52-B15
1 2
C9147
1NF
C9923
330pF 250V
C9116
1uF
R9132
5.1K 1/4W
C9128
100N 50V
R9115
3K
R9120
10K 1/4W
Q9108
2N7002K
L9103
3UH
C9112
NC
C9126 100N 50V
R9147
82KOHM +-5%
C9921
680PF 250V
C9123
1uF 50V
R9149
100 OHM
+
C9114
10UF 50V
C9125
1N 50V
R9125
1K 1/8W 1%
R9130
100K
R9141
10 OHM
D9105
SK510C
12
CN9101
CONN
2
4
6
8
10
12
14
16
1
3
5
7
9
11
13
15
U9102
EL817M(X)
12
43
R9134
27 OHM
C9129
47pF
R9139
27 OHM
+
C9142
470UF 25V
C9124
1N 50V
D9102
SARS01-V1
D9108
1N4148W
R9126
9K1 1/8W
R9137
27 OHM
Q9105
2N7002K
SYNC
12V/16V
+3.5/+5V
BL_O/F
+VCC1
12V/16V
DIM
PS_ON
12VS
12VS
12VS
12VS
SYNC
DV5
DV5
PS_ON
PS_ON
12VS
HV
VCC_ON
!
!
!
!
L9301
47uH
!
R9146
100K
+
C9102
47UF 50V
GND2
NC/GND
GND
1
GND
2
GND
3
GND3
NC/GND
GND
1
GND
2
GND
3
+3.5/+5V
GND4
NC/GND
GND
1
GND
2
GND
3
GND5
NC/GND
GND
1
GND
2
GND
3
GND9
GND
GND
1
GND
2
GND
3
GND8
GND
GND
1
GND
2
GND
3
T9101
POWER X'FMR
1
2
4
5
6
7
8
10
11
GND7
GND
1
R9124
1K 1/4W
R9133
10K 1/4W
R9157
0 OHM +-5% 1/8W
R9151
0R05
R9150
47K 1%
HS9101
HEAT SINK
1
2
3
4
R9113
82 OHM
C9150
4.7uF 50V
HS9102
HEAT SINK
1
2
3
4
R9128
1K5 OHM
R9129
6.2K
FB9103
BEAD
12
3D_ON
R9109
0.3R 2W
FB9301
BEAD
1 2
Q9106
TK22A10N1
Q9103
MMBT3906
ZD9104
BZT52-B39
1 2
U9105
SP6018ES8RGB
Tim ing
1
Pred
2
VR
3
Adj
4
GND
5
MOSG-C
6
Vdd
7
SYNC
8
D9103
SS1060FL
D9106
SS1060FL
U9103
EL817M(X)
12
43
R9152
620K +-1%
+
C9309
100UF 25V
U9307
SY8120B1ABC
BS
1
GND
2
FB
3
EN
4
IN
5
LX
6
R9303
1.96K
C9305
1NF 50V
R9301
3K
R9118
1K5 +-1%

Related product manuals