EasyManua.ls Logo

Philips 50PUT7303/56 - Page 45

Philips 50PUT7303/56
88 pages
Print Icon
To Next Page IconTo Next Page
To Next Page IconTo Next Page
To Previous Page IconTo Previous Page
To Previous Page IconTo Previous Page
Loading...
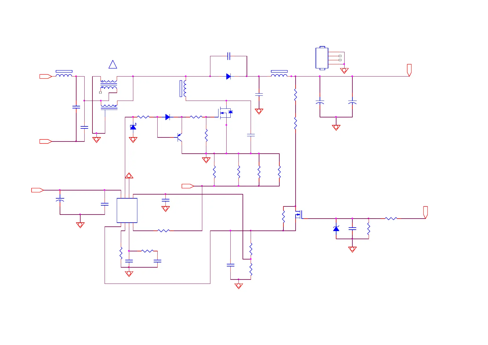
9-2-2 PFC with LD7592
ZD9801
NC
1 2
E1
L9802
170uH
4
5
1
C9814
100P 50V
+VCC2
R9806
1.1K 1%
R9811
18K 1/8W 1%
C9817
100PF
R9809
0.17R
R9810
NC
D9805
NC
1 2
Vsin-
R9815
NC
!
R9817
10K OHM 5% 1/8W
R9802
22OHM +-5% 1/8W
R9808+R9809
361G2SWJ82752T00YG
󳎜
361G2SWJ17852T00YG
󲬍󱑔
R9810+R9815 361G020J907BC000TZ
󱣰
Q9801
IPA60R400CE
IPA60R190CE
R9818
NC_0R05 1/4W
R9816
100K OHM 5% 1/8W
C9813
0.47UF 50V
C9809
100NF 50V
R9813
10K 1/8W 1%
C9812
47N 50V
C9802
NC
C9807
1UF 450V
C9806
1UF 450V
R9812
2K4 +/-1% 1/8W
+
C9808
22UF 50V
HS9801
HEAT SINK
1
2
3
4
+
C9803
68UF 450V
+
C9804
68UF 450V
R9814
10K OHM 5% 1/8W
D9804
1N4148W
R9805
10K OHM 5% 1/8W
C9801 47PF
D9803
FMNS-1106S
U9801
LD7592
INV
1
RAMP
2
COMP
3
CS
4
OVP
5
GND
6
OUT
7
VCC
8
C9810
470P 50V
R9808
0.17R
Q9801
IPA60R125P6
2
1
3
R9803
47OHM +-5% 1/8W
R9804
1.5M 1%
FB9801
BEAD
1 2
L9801
NC
1
4 6
3
FB9803
BEAD
1 2
+VCC2
For Q9801
Q9802
MTN127KN3
Q9803
LMBT2907ALT1G
1
23
FB9802
BEAD
1 2
Vsin
Vbus
R9820
1.5M 1%
C9811
NC
Vsin-

Related product manuals