EasyManua.ls Logo

Philips 50PUT7303/56 - 715 G9325 Psu

Philips 50PUT7303/56
88 pages
Print Icon
To Next Page IconTo Next Page
To Next Page IconTo Next Page
To Previous Page IconTo Previous Page
To Previous Page IconTo Previous Page
Loading...
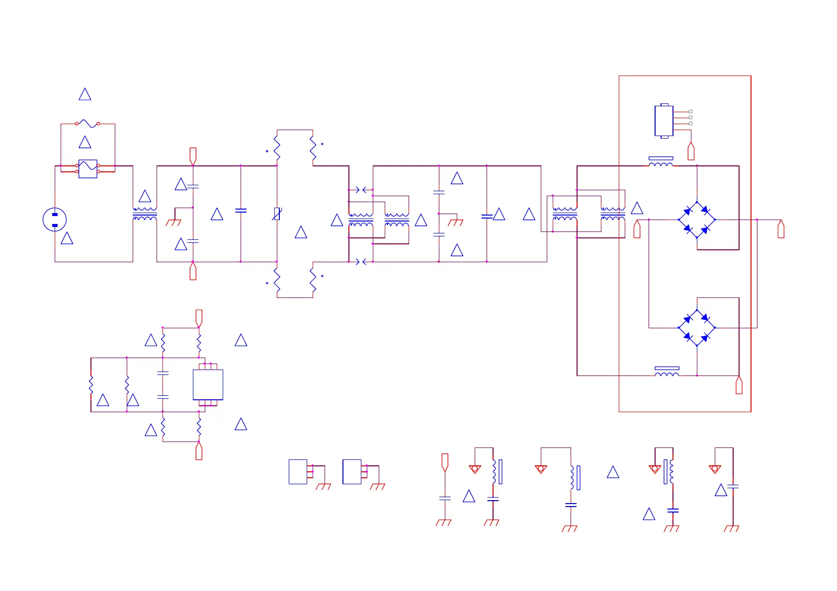
9.2 A 715G9325 PSU (For 65” 7303 Series)
9-2-1 AC input
CN9901
AC 2P
12
F9901
FUSE
1 2
3 4
-
+
BD9902
TS10P06G-05
2
1
3
4
L9903
12mH
1
2
4
3
C9902
470nF 275V
!
!
L9905
0.25mH
1
2
4
3
t
NR9903
1.5R
1 2
t
NR9902
1.5R
12
2
1
GND1
NC
GND
1
GND
2
GND
3
-
+
BD9901
TS10P06G-05
2
1
3
4
F9902
NC
T5.0AL/250V
!
Vsin
R9903
910K 1/4W
R9904
910K 1/4W
R9907
910K 1/4W
R9908
910K 1/4W
GND2
NC
GND
1
GND
2
GND
3
2
1
R9909
NC
R9910
NC
C9916
NC
HS9901
NC
1
2
3
4
C9915
NC
Vsin-
U9901
CAP200DG-TL
NC
1
D1
2
D1
3
NC
4
NC
5
D2
6
D2
7
NC
8
C9904
100PF 500V
FB9901
NC
1 2
FB9902
NC
1 2
C9911
22PF 250V
L9902
NC
1
4
2
3
L9904
12mH
1
2
4
3
C9912
22PF 250V
C9903
100PF 500V
t
NR9901
NC
12
!
!
!
!
!
FB9904
NC
1 2
C9921
NC
Vsin-
Vsin-
C9917
1NF 250V
FB9917
127R
12
t
NR9904
NC
1 2
C9914
220PF 250V
C9913
220PF 250V
!!
!
FB9916
NC
1 2
!
!
!
!
SG9901
DSPL-501N-A21F
SG9902
DSPL-501N-A21F
C9920
NC
!
!
! !
RV9901
680V
C9901
470nF 275V
L9901
NC
1
4
2
3
BR
393G0050460604
󱼠󲃃
393G0050460600
󲃃
!
!
!
!
!
!
T5.0AH/250V

Related product manuals