EasyManua.ls Logo

Philips 55OLED754/12 - Page 47

Philips 55OLED754/12
110 pages
Print Icon
To Next Page IconTo Next Page
To Next Page IconTo Next Page
To Previous Page IconTo Previous Page
To Previous Page IconTo Previous Page
Loading...
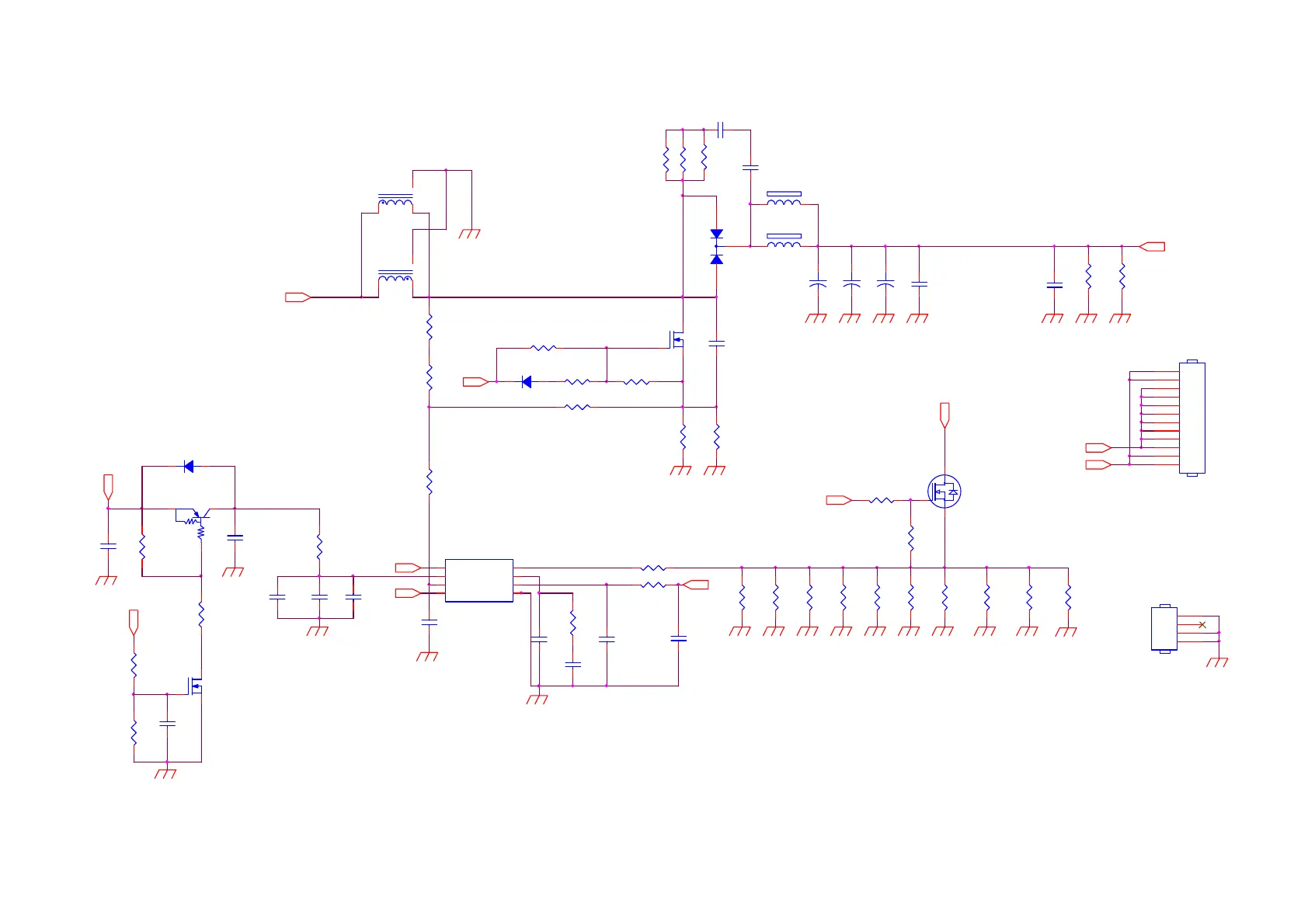
9-1-4 Driver with PF7904
+VLED
C8616
1uF
-VLED
DIMOUT
L8602
NC/33uH
2
1 4
C8609
NC/47pF 2KV
C8612
10PF 50V
C8615
1000pF 50V
C8613
220PF
C8614
47nF
FB8601
BEAD
1 2
R8603
10 OHM
R8604
5.6R 1%
+
C8603
82uF 100V
R8612
10K
R8625
0.43OHM
L8601
33uH
3
1
4
Q8601
TK22A10N1
D8601
FMEN-2308
1
2
3
CN8601
CONN
1
2
3
4
5
6
7
8
9
10
11
12
R8613
100R 1%
R8626
NC/0R03 5%
CYS9240
Q8602
1
3 2
+
C8601
82uF 100V
+
C8602
82uF 100V
C8604
NC/100nF 250V
R8624
0.43OHM
HS8601
HEAT SINK
1
2
3
4
For Q8601 D8601
R8616
1.5R 1/4W
C8611
0.22UF
U8601
PF7904S
DIMOUT
1
VCC
2
CS/OVP
3
OUT
4
GND
5
EN/DIM
6
GM
7
FB
8
R8601
33K
R8608
100K
R8618
1.5R 1/4W
C8610
1uF
R8602
33K
R8609
100K
R8620
1.5R 1/4W
C8608
100N 50V
R8614
100R 1%
R8611
33K
R8610
10 OHM
R8606
10K OHM
R8619
1.8R 1/4W
R8605
3.9K 1%
R8621
1.8R 1/4W
R8617
1.5R 1/4W
D8602
1N4148W
+VLED
OUT
OUT
DIMOUT
-VLED
R8615
10K
R8622
NC/0.2R
R8623
NC/0.2R
DIM
R8607
0.03R
FB8602
BEAD
1 2
Boost_Vin
R8629
1K
R8630
330K
Q8604
DTA144WN3/S
1
2 3
R8628
0R05 1/10W
C8619
0.1uF 50V
R8627
NC/15K
C8618
100NF 50V
Q8603
2N7002K
C8617
100NF 50V
+12V
BL_ON/OFF
D8603
1N4148W
C8620
1000PF 50V
R8631
20 OHM +-1% 1/8W
C8622
NC/2.2nF 50V
C8621
NC/2.2nF 50V
R8633
NC/22R 1/4W
R8632
NC/22R 1/4W
R8634
NC/22R 1/4W

Related product manuals