EasyManua.ls Logo

Philips 55OLED754/12 - Page 53

Philips 55OLED754/12
110 pages
Print Icon
To Next Page IconTo Next Page
To Next Page IconTo Next Page
To Previous Page IconTo Previous Page
To Previous Page IconTo Previous Page
Loading...
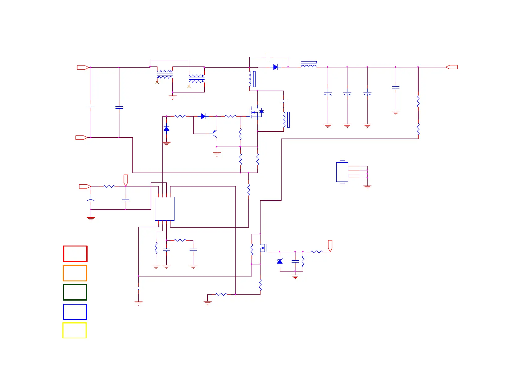
9-3-2 PFC with LD7592S
Jump
C9821
1uF 450V
C9804
1uF 450V
IE
эLay
󲀮󲊵
󴘂󲂫
э
+
C9803
47UF 450V
GND
L9801
240uH
1
3 4
5
L9802
NC/170uH
6
4
1
3
GND
R9809
NC/0R05
Rsen-
+
C9808
10uF 50V
+
C9801
47UF 450V
R9808
0R05
C9813
0.47UF 50V
Q9802
MTN127KN3
C9805
NC/100PF
R9819
0 OHM 5% 1/8W
D9801
FMNS-1106S
R9803
33 OHM 1/4W
R9814
10K OHM 5% 1/8W
HS9801
HEAT SINK
1
2
3
4
R9802
10 OHM 1/8W
C9814
100P 50V
R9813
12K 1/8W 1%
ZD9801
NC
1 2
R9817
10K 1/4W
D9804
SS1060FL
R9816
100K 1/8W
C9812
47N 50V
R9804
1.5M 1%
D9805
SS1060FL
C9815
100N 50V
+
C9802
47UF 450V
C9806
10NF 1KV
U9801
LD7592
INV
1
RAMP
2
COMP
3
CS
4
OVP
5
GND
6
OUT
7
VCC
8
C9817
100PF 1KV
R9818
NC/0R05 1/4W
Q9801
IPA60R230P6
2
1
3
R9805
10K OHM 5% 1/8W
R9806
1.5M 1%
R9811
1K OHM 1%
C9810
470PF 50V
Q9803
MMBT2907A
HVvcc
PFC_VCC
PFC_VCC
HV
GND
GND
GND
Vsin
GND
GND
GND
GND
GND
GND
GND
GND
R9899
2.7K 1%
For Q9801
GND
GND
R9801
18K 1%
FB9803
BEAD
12
FB9804
BEAD
1 2
FB9801
BEAD
1 2

Related product manuals