EasyManua.ls Logo

Philips 55PUS9104/12 - Circuit Diagrams; 9.1 715 G9309 PSU Circuit

Philips 55PUS9104/12
70 pages
Print Icon
To Next Page IconTo Next Page
To Next Page IconTo Next Page
To Previous Page IconTo Previous Page
To Previous Page IconTo Previous Page
Loading...
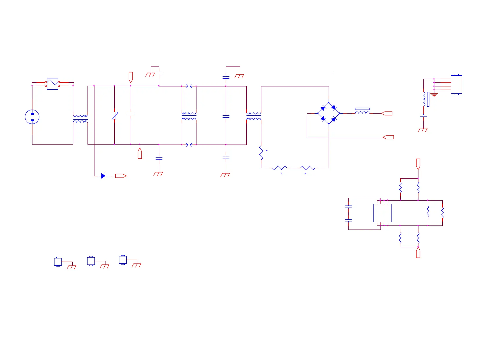
9. Circuit Diagrams
9.1 A 715G9309 PSU
9-1-1 AC input
L9902
17mH
1
2
4
3
L9903
17mH
1
2
4
3
t
NR9901
1.5R
1 2
Rsen-
C9904
100PF 500V
D9901
PG4007
C9903
100PF 500V
BR
1
2
R9905
NC/750K +-5% 1/4W
R9906
NC/750K +-5% 1/4W
1
R9903
750K +-5% 1/4W
FB9904
127R
1 2
C9915
470pF 250V
CN9901
AC 2P
12
GND2
GND
1
R9902
750K +-5% 1/4W
GND1
GND
1
R9904
750K +-5% 1/4W
C9901
470NF 275V
U9901
CAP200DG-TL
NC
1
D1
2
D1
3
NC
4
NC
5
D2
6
D2
7
NC
8
-
+
BD9901
GBJ1008-FUN
2
1
3
4
RV9901
680V
t
NR9903
1.5R
12
C9902
470NF 275V
C9912
220PF 250V
SG9902
DSPL-501N-A21F
C9913
220PF 250V
C9911
220PF 250V
GND3
GND
1
R9901
750K +-5% 1/4W
C9914
220PF 250V
SG9901
DSPL-501N-A21F
HS9901
NC/HEAT SINK
1
2
3
4
Vsin
2
EU & CN
BD9901: 393G0050460607 / 393G0050460604 (
󰑛󲤡
)
GND
AP
BD9901: 393G0050460602 / 393G0050460600 (
󰑛󲤡
)
F9901
FUSE
1 2
3 4
FB9901
BEAD
1 2
L9904
0.25mH
1
2
4
3
T5AH / 250V
t
NR9902
1.5R
1 2

Related product manuals