EasyManua.ls Logo

Philips 55PUT7374/98 - Page 40

Philips 55PUT7374/98
119 pages
Print Icon
To Next Page IconTo Next Page
To Next Page IconTo Next Page
To Previous Page IconTo Previous Page
To Previous Page IconTo Previous Page
Loading...
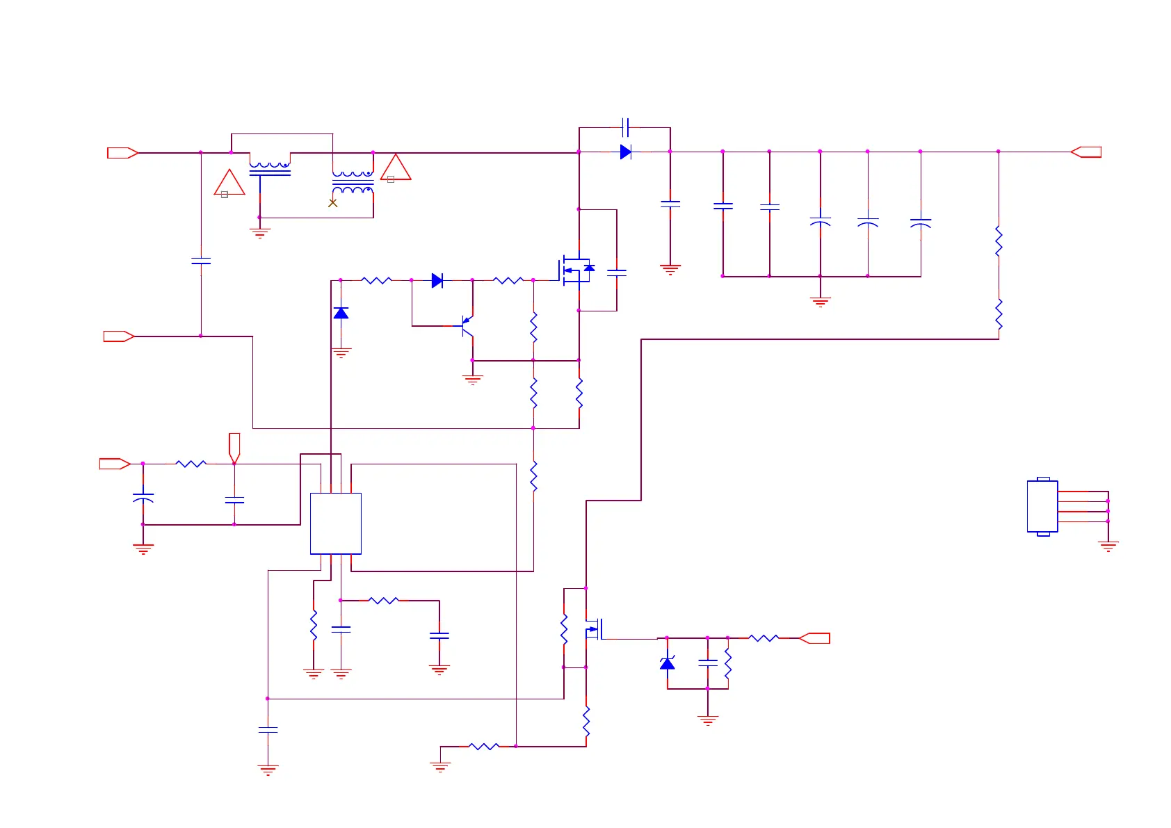
9-1-2 PFC with LD7592S
!
!
C9804
1uF 450V
PFC_VCC
+
C9803
NC/47UF 450V
C9818
2.2NF
C9819
NC/1000pF
E 1
L9801
240uH
4
5
1
L9802
NC/170uH
6
4
1
3
GND
Rsen-
R9809
NC/0R05
+
C9801
47UF 450V
+
C9808
10uF 50V
C9813
470NF 10% 25V
R9808
0R05
Q9802
MTN127KN3
R9819
0 OHM 5% 1/8W
C9805
NC/47PF
D9801
FMNS-1106S
R9814
10K 1/10W 1%
R9803
33 OHM 1/4W
R9802
47OHM
HS9801
HEAT SINK
1
2
3
4
R9813
12K 1/10W 1%
C9814
100pF 50V
R9817
10K 1/4W
ZD9801
NC
1 2
R9816
100K 1/10W 1%
D9804
SS1060FL
R9804
1.5M 1%
C9812
47nF 10% 50V
C9815
0.1uF 50V
D9805
SS1060FL
+
C9802
47UF 450V
C9806
1000pF
C9817
100pF 2KV
U9801
LD7592
INV
1
RAMP
2
COMP
3
CS
4
OVP
5
GND
6
OUT
7
VCC
8
R9818
NC/0R05
R9805
10KOHM
Q9801
TK13A60D
2
1
3
R9811
1K OHM 1%
R9806
1.5M 1%
Q9803
MMBT2907A
C9810
470pF 50V
HV
PFC_VCC
HVvcc
Vsin
GND
GND
GND
GND
GND
GND
GND
GND
GND
GND
R9899
2.7K 1%
F or Q9 80 1 D 9 8 01
GND
GND
R9801
18K 1%

Related product manuals