EasyManua.ls Logo

Philips 55PUT7374/98 - 715 Ga018 Psu; 715 Ga025 Psu

Philips 55PUT7374/98
119 pages
Print Icon
To Next Page IconTo Next Page
To Next Page IconTo Next Page
To Previous Page IconTo Previous Page
To Previous Page IconTo Previous Page
Loading...
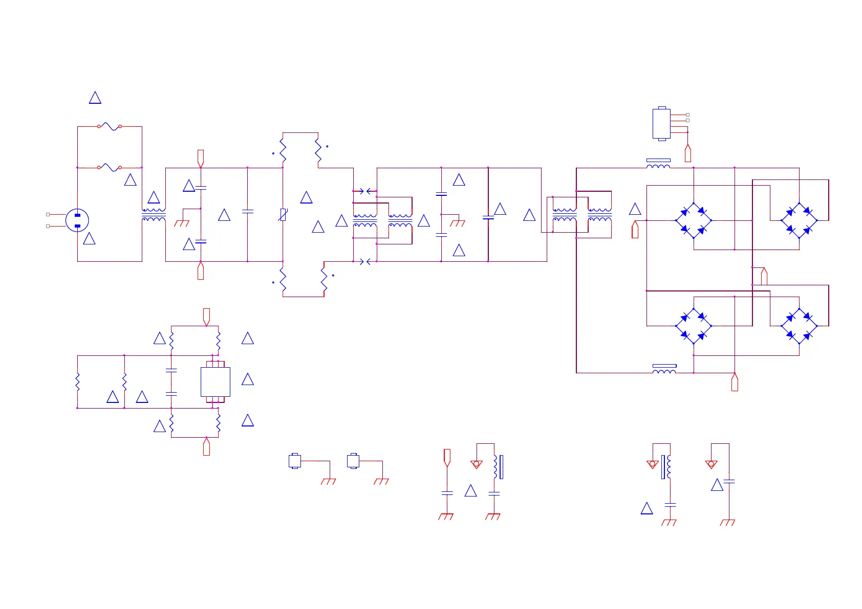
9.2 A 715GA025 PSU (For 70” 7374 & 75” 7354 Series)
9-2-1 AC Input
CN9901
AC 2P
12
3
4
!
F9901
5A 250V
-
+
BD9902
GBJ1008-FUN
2
1
3
4
!
!
L9905
0.25mH
1
2
4
3
2
1
GND1
NC
1
-
+
BD9901
GBJ1008-FUN
2
1
3
4
Vsin
R9903
510K +-1% 1/4W
R9904
510K +-1% 1/4W
R9907
510K +-1% 1/4W
R9908
510K +-1% 1/4W
2
1
U9901
CAP200DG-TL
NC
1
D1
2
D1
3
NC
4
NC
5
D2
6
D2
7
NC
8
R9909
NC
R9910
NC
HS9901
NC
1
2
3
4
C9915
NC
Vsin-
C9904
NC
FB9901
127R
1 2
FB9902
127R
1 2
C9911
22PF 250V
L9902
NC
1
4
2
3
C9912
22PF 250V
F9902
NC
T5.0AL/250V
C9903
NC
!
!
!
!
!
-
+
BD9903
NC
2
1
3
4
-
+
BD9904
NC
2
1
3
4
FB9904
NC
1 2
C9921
NC
Vsin-
Vsin-
C9917
1NF 250V
FB9917
127R
12
!
C9914
220PF 250V
C9902
470nF 275V
C9913
220PF 250V
!!
!
!
!
!
!
!
SG9901
500V
GND2
NC
1
SG9902
500V
C9920
NC
!
!
! !
t
TH9903
NTCR 1R5
1 2
t
TH9901
NC
12
t
TH9902
NTCR 1R5
12
t
TH9906
NC
1 2
RV9901
620V
C9901
470nF 275V
L9901
NC
1
4
2
3
BR
L9903
12mH
1
2
4
3
!
!
!
!
!
L9904
12mH
1
2
4
3
T5.0AH/250V

Related product manuals