EasyManua.ls Logo

Philips 55PUT7374/98 - Page 44

Philips 55PUT7374/98
119 pages
Print Icon
To Next Page IconTo Next Page
To Next Page IconTo Next Page
To Previous Page IconTo Previous Page
To Previous Page IconTo Previous Page
Loading...
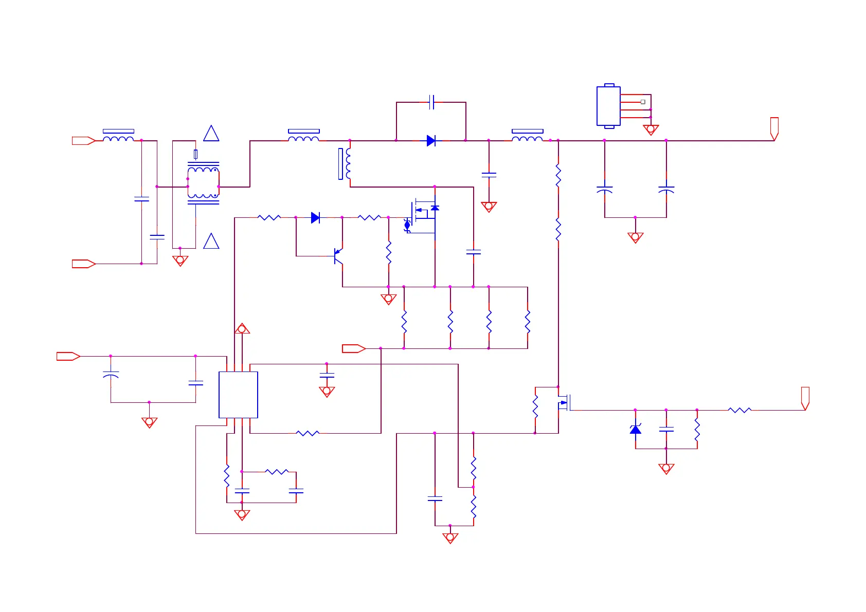
9-2-2 PFC with LD7592
ZD9801
NC
1 2
E1
L9802
170uH
4
5
1
!
FB9804
BEAD
1 2
C9814
100pF 50V
+VCC2
R9806
1K1 1/10W 1%
R9811
18K 1/10W 1%
C9817
100pF 2KV
R9809
0.17R
R9810
NC
Vsin-
R9815
NC
!
R9817
10K 1/10W
R9802
22OHM +-5% 1/8W
R9818
NC
C9807
1UF 450V
R9816
100K
C9813
470nF 25V
C9811
NC
C9809
100N 50V
R9813
10K 1%
C9812
47NF 50V
C9804
NC
R9812
2.4K 1%
+
C9808
22UF 50V
C9806
1UF 450V
HS9801
HEAT SINK
1
2
3
4
R9814
10K 1/10W
D9804
1N4148W
R9805
10K 1/10W
C9803 47pF 2KV
D9803
FMNS-1106S
U9801
LD7592
INV
1
RAMP
2
COMP
3
CS
4
OVP
5
GND
6
OUT
7
VCC
8
C9810
470PF 50V
R9808
0.17R
R9803
47OHM +-5% 1/8W
R9804
1.5M 1%
FB9801
JUMPER
1 2
FB9803
BEAD
1 2
+VCC2
For Q9801
Q9802
MTN127KN3
Q9803
LMBT2907ALT1G
1
23
FB9802
BEAD
1 2
Vsin
Vbus
R9820
1.5M 1%
+
C9802
82uF 450V
+
C9801
82uF 450V
Q9801
IPA60R180P7S
2
1
3
E1
L9801
NC
4
6
1
Vsin-

Related product manuals