EasyManua.ls Logo

Philips 55PUT7374/98 - Page 78

Philips 55PUT7374/98
119 pages
Print Icon
To Next Page IconTo Next Page
To Next Page IconTo Next Page
To Previous Page IconTo Previous Page
To Previous Page IconTo Previous Page
Loading...
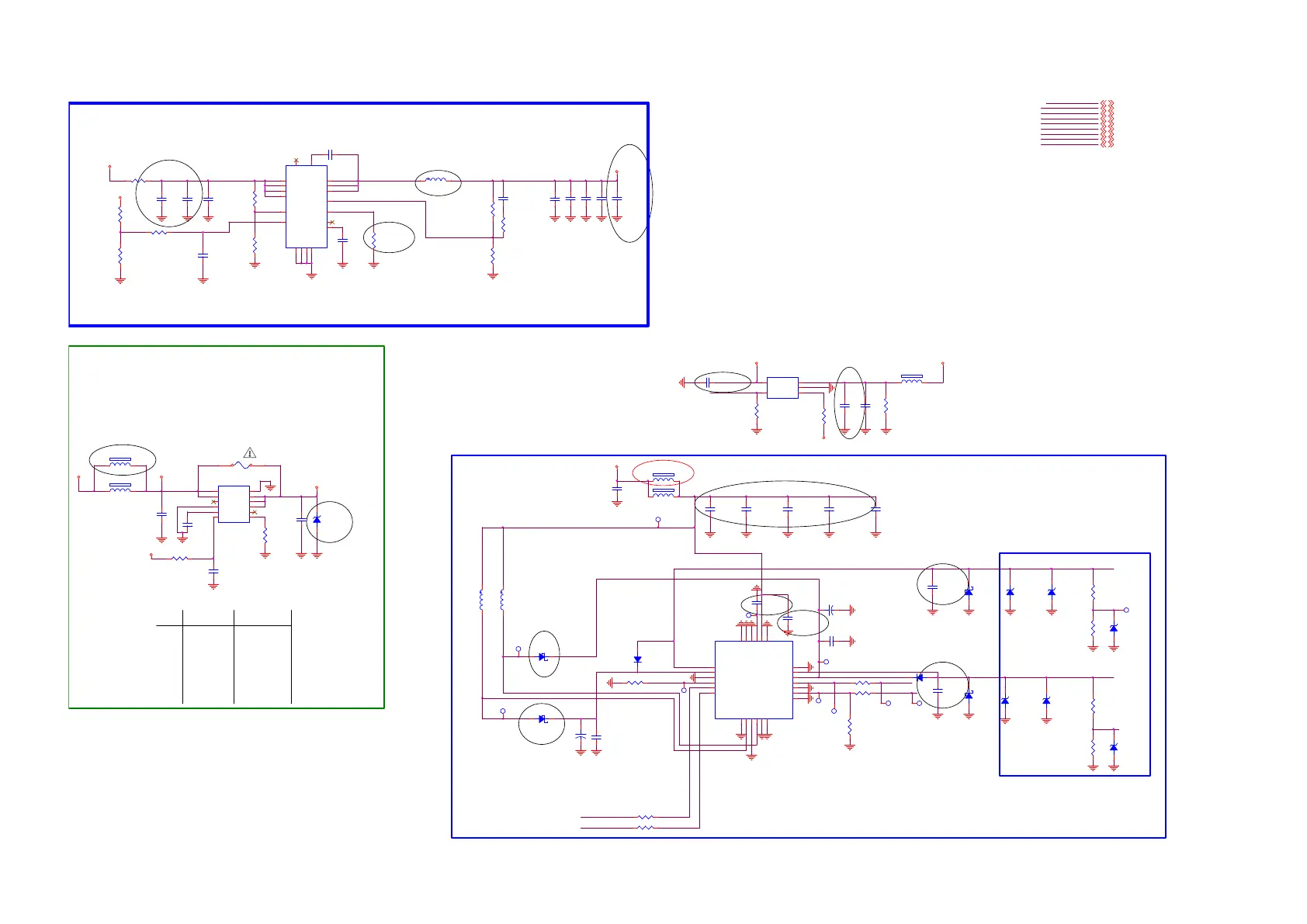
9-5-9 DCDC-SYSTEM-POWER2
C1721
NC/10uF 16V
Add on 2018/5/18
FB4333
120R 3A
1 2
Updated on 2018/7/9
Updated on 2019/1/24
Updated on 2018/5/15
2 Sided ambilight 3|4 Sided ambilight
U4404
F4400
C4457
C4459
C4458
R4430
C4456
U4405
C4454
R4428
NA
X
X
X
X
X
X
X
X
X
X
X
X
NA
NA
NA
NA
NA
WIFI -PWR-EN
L1701
2.2uH 8.2A
R1725
100K 5%
TP4447
TP4428
ZD4404
PJSD24CW
1 2
FB4250
120R 3A
1 2
C4424
0.22UF 25V
R4423
36K 1%
R4426
47 OHM
U1701
SY8286ARAC
ILMT
13
GND
7
BS
1
LX
20
MODE
12
IN
2
PG
9
FB
14
EN
11
GND
8
GND
18
BYP
15
VCC
17
GND
21
LX
19
IN
3
IN
4
IN
5
LX
6
R4266
4K7 5%
C1716 100N 16V
R4421
0R05 OHM
D4405
SM340DT-C
1 2
D4402
SM340DT-C
1 2
TP4450
R1733
0R05 1/16W
L4401
10uH
R4430
10K 5%
C1722
1nF 50V
R4051
1K 5%
R4424
5.6K 1%
R1726
33K 5%
C425010uF 6.3V
C4437
100NF 16V
C4458
1UF 50V
+
C4426
100uF 35V
C4434
100NF 16V
D4404 GS1A
TP4431
C4433
10uF 25V
ZD4403
MM3Z3V6B
1 2
F4400
NC/T 2A 63V
1 2
R1756
100 OHM
TP4429
D4403
GS1A
C1715
10uF 16V
TP4430
C1718 22UF 6.3V
U4403
LNBH26LSPQR
GND
1
GND
2
LX-A
3
PGND
4
LX-B
5
ADDR
6
SCL
7
SDA
8
ISEL
9
NC
10
VUP-B
11
VOUT-B
12
GND
13
GND
14
GND
15
BYP
16
VCC
17
GND
18
GND
19
VOUT-A
20
VUP-A
21
DSQIN-A
22
GND
23
DSQIN-B
24
E-PAD
25
C4432
10uF 25V
D4401
SM340DT-C
1 2
ZD4406
MM3Z3V6B
1 2
R4422
NC/0R05 OHM
ZD4402
PJSD24CW
1 2
R1728
1K33 1%
L4402
10uH
ZD4405
PJSD24CW
1 2
C4422
10uF 25V
C1712
NC/1UF 10% 16V
C4298100NF 16V
D4406
SM340DT-C
1 2
C1713
100nF 16V
U4405
AOZ1360DIL
IN
1
IN
2
NC
3
GND
4
SS
5
EN
6
SET
7
NC
8
OUT
9
OUT
10
OUT
11
GND
12
+
C4429
100uF 35V
R4267
4K7 5%
C1723
2.2UF 6.3V
FB4332
120R 3A
1 2
Updated on 2018/12/28
Updated on 2018/12/28
Updated 18AC on 2018/9/18
C4431
10uF 25V
C4427
1UF 50V
C4428
0.22UF 25V
U4250
APL3511ABI-TRG
VOUT
1
GND
2
OCB
3
EN
4
VIN
5
R4419
15K OHM
FB4402 120R 3A
1 2
C1719 NC/22UF 6.3V
C4456
100NF 16V
TP4427
C4425
0.22UF 25V
R1732
NC/ 1M 1/16W
R4250
10K 5%
C1720
22UF 6.3V
C4457
1UF 50V
R4417
36K 1%
ZD4401
PJSD24CW
1 2
C4430
1UF 50V
R4420
0R05 OHM
ZD4400
SMF12A
1 2
TP4452
TP4446
TP4449
TP4451
FB4401 NC/30R 1A
1 2
R4427
47 OHM
R1727
10K 1%
R4428
47K
C1711
100N 16V
C4423
0.22UF 25V
R4418
5.6K 1%
C1717 22UF 6.3V
R1731
0R05 1/16W
C4454
47nF 16V
R1730
0R05 1/4W
C4297
10uF 10V
Updated on 2018/8/31
+3V3
Main_12V +12V-AMBI
AMBI-POWER
+3V3-STANDBY
+5V-STANDBY +5V-WIFI
+12V
+12V
+5V-SW
+12V
LNBOUT-A
6
F22-DISEQC-TX1
6
WIFI-PWR-EN
15
LNB1
15
F22-DISEQC-TX2
6
SCL-FE
6,18
LNBOUT-B
6
LNB2
15
SDA-FE
6,18
Updated on 2018/12/28
Updated on 2018/12/28
Add on 2018/11/5
LNB2
SCL-FE
SDA-FE
F22-DISEQC-TX2
LNB1
LNBOUT-A
F22-DISEQC-TX1
LNBOUT-B
Updated on 2018/12/28
WIFI-PWR-EN
AMBILIGHT PROTECTION
LNB2
SCL-FE
Close to Tuner
SDA-FE
Updated footprint on 2018/5/15
LNB1
LNBOUT-A
F22-DISEQC-TX2
LNBOUT-B
F22-DISEQC-TX1
Add on 2018/12/20
LNB Power
Updated footprint on 2018/5/15
Updated on 2019/2/12
Vout=0.6x (1+10K/1K33) = 5.1V
+12V to +5V-SW

Related product manuals