EasyManua.ls Logo

Philips 55PUT7374/98 - Page 87

Philips 55PUT7374/98
119 pages
Print Icon
To Next Page IconTo Next Page
To Next Page IconTo Next Page
To Previous Page IconTo Previous Page
To Previous Page IconTo Previous Page
Loading...
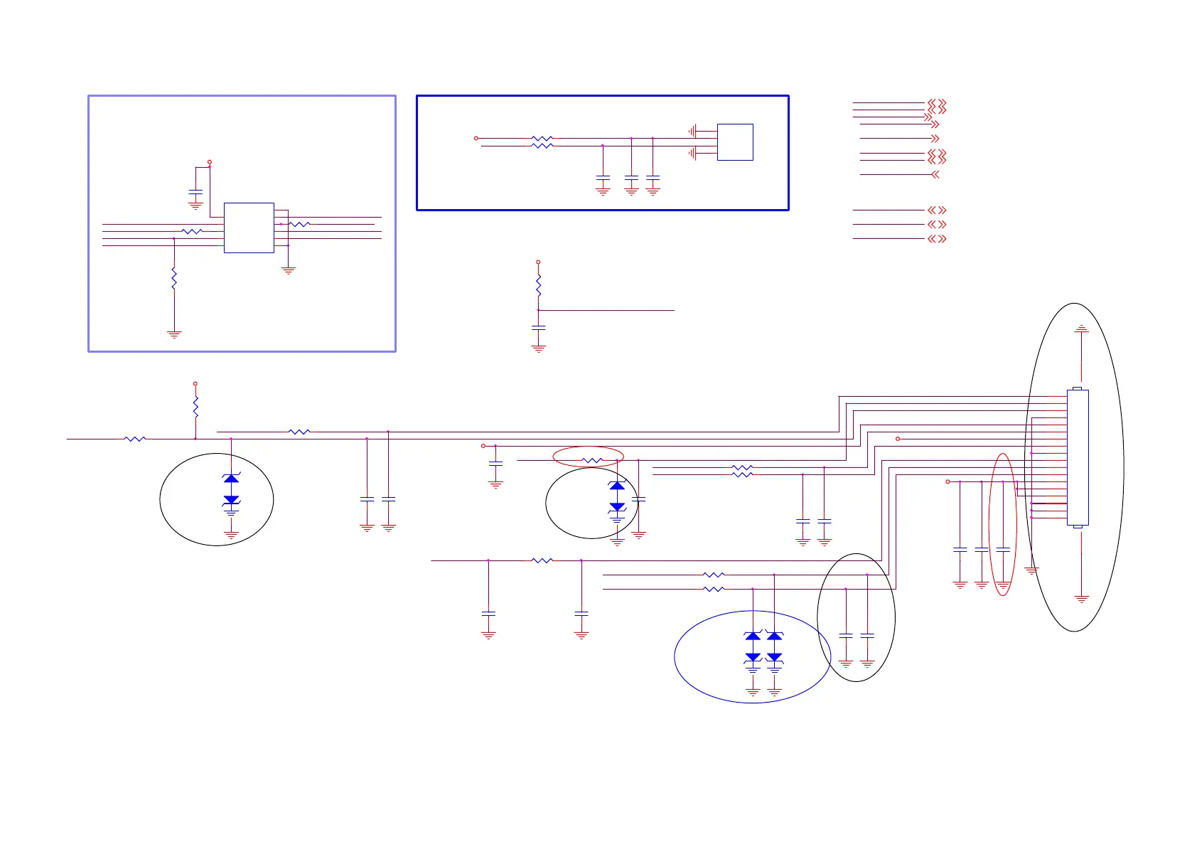
9-5-18 CTRL-CONNECTORS
Updated on 2018/12/18
ZD7601
AZ5125-01H.R7G
12
Updated on 2018/6/5
R3230
22 OHM
NT-AMBI-SPI-SWITCH
U3604
NX3L4684TK
VCC
1
1Y1
2
1Z
3
1S
4
1Y0
5
GND
6
2Y0
7
2S
8
2Z
9
2Y1
10
E-PAD
11
AM BI SPI SWITCH
SOC-AMBI-SPI-CLK
SOC-AMBI-SPI-MOSI
NT-AMBI-SPI-CLK
NT-AMBI-SPI-MOSI
R3238NC/4.7K 1/16W
AMBI-SPI-CLK
AMBI-SPI-MOSI
NT-AMBI-SPI-SWITCH
R3231
22 OHM
C3121
NC/100N16V
+3V3
ZD7603
AZ5125-01H.R7G
12
ZD7602
AZ5125-01H.R7G
12
Add on 2018/6/5
AMBI-TEMP
Updated on 2018/6/22
R7661
10K 5%
CN1108
CONN
1
2
3
4
5
6
7
8
9
10
11
12
13
14
15
16
17
18
19 20
+3V3-STANDBY
C7647
10PF 50V
C7642
1nF 50V
C7643
1nF 50V
R7648 10 OHM
AMBI-SPI-MOSI
AMBI-SPI-CLK
C7645
100NF 16V
AMBI-TEMP
C7648
10PF 50V
AMBI-POWER
C7637
100N 50V
+3V3-STANDBY
KEYBOARD
RC-IR
C7644
1uF 10V
SDA-SET
SCL-SET
R7645 100 OHM
R7646 100 OHM
C7646
10uF 16V
+3V3
C7635
10NF 50V
+3V3-STANDBY
LED1
KEYBOARD
R7641
6K8 1%
R7643 10R 1%
C7638
100pF 50V
C7636NC/100pF 50V
R7650100 OHM
R765847 OHM
ZD7604
AZ5125-01H.R7G
12
R7647 10 OHM
R765947 OHM
C7640
10PF 50V
C7641
NC/100pF
NT-AMBI-SPI-MOSI
NT-AMBI-SPI-MOSI28
Updated on 2018/10/23
NT-AMBI-SPI-CLK
NT-AMBI-SPI-CLK 28
Updated to 1% on 2018/12/5
Updated on 2018/12/26
+3V3-STANDBY
U7600
NC/TSOP75336WTT
GND
1
Vs
2
OUT
3
GND
4
Debug IR receiver
R7614 NC/10 OHM
R7613 NC/100 OHM
C7601
NC/10PF 50V
C7602
NC/1uF 10V
C7603
NC/100NF 16V
NT-AMBI-SPI-SWITCH28
NT-AMBI-SPI-SWITCH
RC-IR
SDA-SET 2
SCL-SET 2
AMBI-TEMP 15
SDA-SET
SCL-SET
C7651
NC/10uF 16V
SOC-AMBI-SPI-CLK
SOC-AMBI-SPI-MOSI
SOC-AMBI-SPI-CLK15
SOC-AMBI-SPI-MOSI15
LED1
15
LED1
KEYBOARD 15
KEYBOARD
RC-IR 2
RC-IR

Related product manuals