EasyManua.ls Logo

Philips AZ1065 - System Block Diagram; Functional Block Overview

Philips AZ1065
37 pages
Print Icon
To Next Page IconTo Next Page
To Next Page IconTo Next Page
To Previous Page IconTo Previous Page
To Previous Page IconTo Previous Page
Loading...
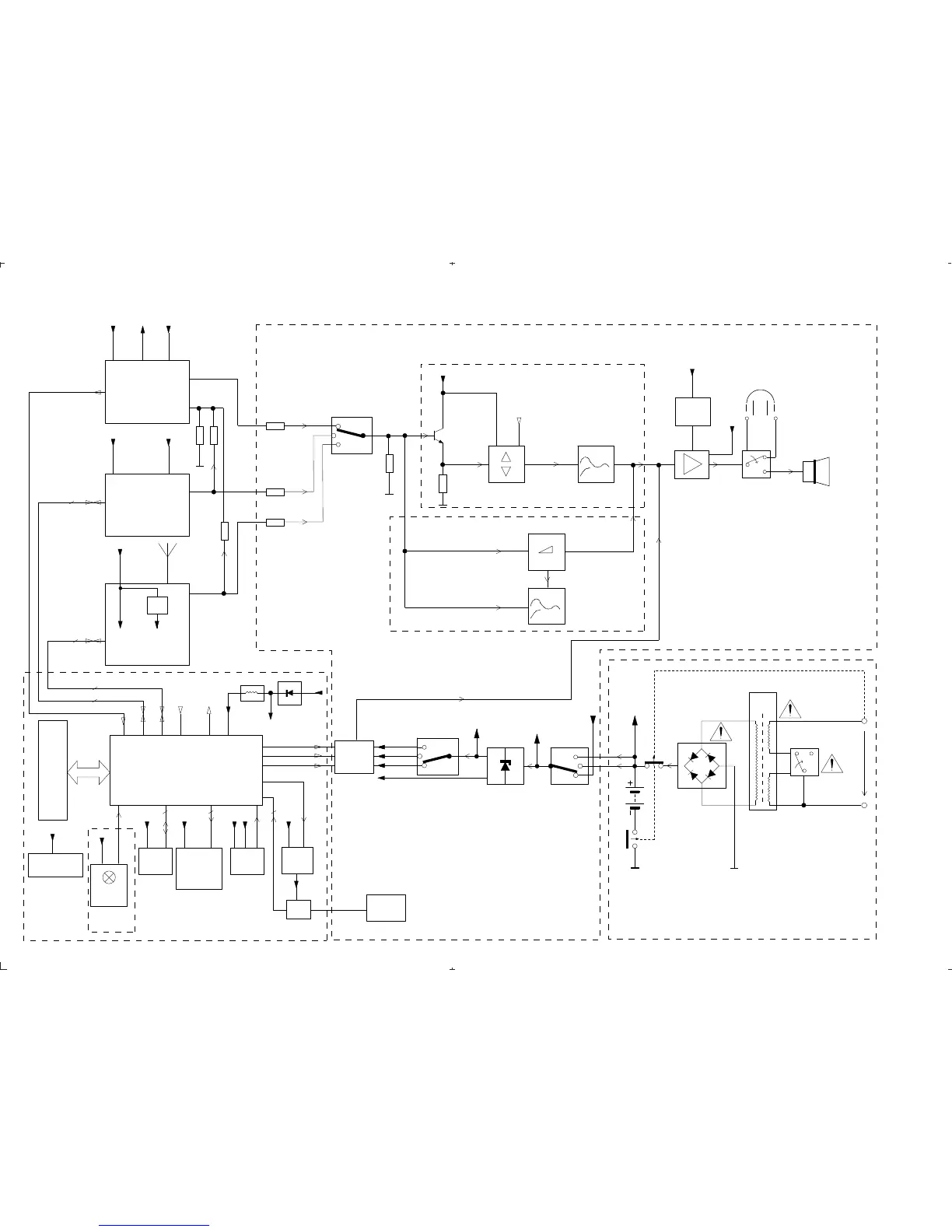
BLOCK DIAGRAM
5-1 5-1
PCS 107 120
SOURCE
SELECTOR
SWITCH
4 OHM
~
~
CD - 99
LCD
CD MODULE
POWER
AMPLIFIER
Head
phone
BUFFER
STAGE
Front Board
(AZ1065
ONLY)
Power Board
+
-
+B
+A-ON
Tuner
+CD
TAPE MUTE
CD MUTE
SEARCH MUTE
MICRO
PROCESSOR
+Vcc
To Tuner
+Tuner
MUTE
To CD
REC INFO
+B
+B +mp
+VA ref
SOURCES
INDICATORS
(CD, TUNER
TAPE)
+mp
EEPROM
+mp +B
RESET
TAPE
CD
ECO6
TUNER MODULE
+Tuner
Keys
Supply
Keys
Up/Down
Keys
IR
receiver
+A-ON
+A
MUTE
Voltage Selector
/01 Only
Mains
TAPE MODULE
+TAPE +A+1
Transformer
PWM
22 2
MUTE
+B
+mp
+A-ON
LOW BATTERY
INDICATOR
6
To mp
6
5
PWM
AF Board and Volume Board
To mp
5
REC INFO
R R
R
R
R
R
R
R
V.M.
Vcc2
6X1.5V
+CD
REGULATOR
VOLTAGE
+TUNER
+A
+1
+A-ON
+B (5V2)
+T
+TAPE
UP/DOWN VOLUME
(FOR AZ1065)
DBB
ROTARY VOLUME
(FOR AZ1060)
DBB
(AZ1060 ONLY)
(AZ1065 ONLY)
(5V9)
(Volume Board)
(Volume Board)
(FOR AZ1065)

Other manuals for Philips AZ1065

Related product manuals