EasyManua.ls Logo

Philips DVDR5350H - Page 10

Philips DVDR5350H
14 pages
Print Icon
To Next Page IconTo Next Page
To Next Page IconTo Next Page
To Previous Page IconTo Previous Page
To Previous Page IconTo Previous Page
Loading...
EN 10
3139 785 31540
4.
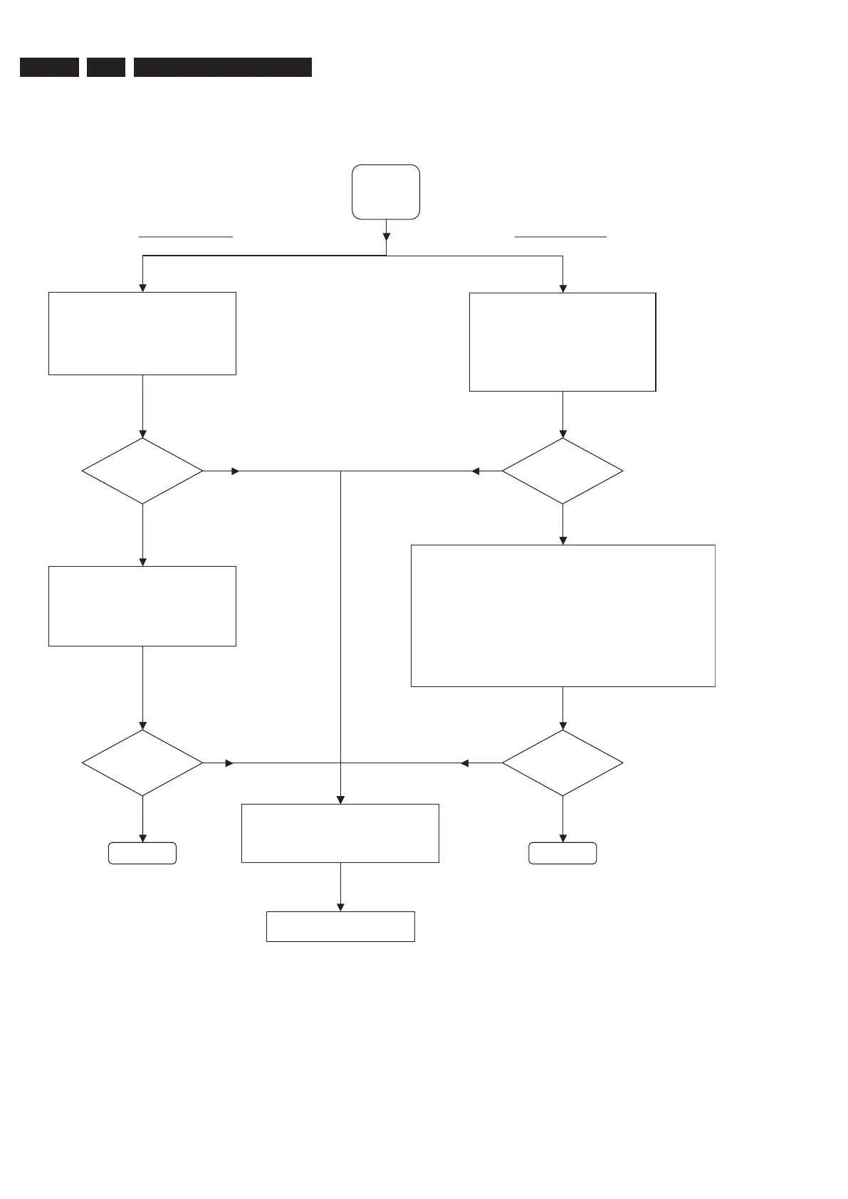
Service Flow Chart
4.4 Playback Process
HDD playback Check
Disc playback Check
Ye
s
No
C
Playback
Check
Playing other type of disc:
1) Use discs of DVD PLAYER TEST PACK for:
- (Super) Video CD
- MP3 disc
- Picture disc (slide show)
- special DVD playback check by layer change test us
ing
DVD disc of this package
2) For AUDIO CD use of CD-RW printed Audio Disc to check
:
- Track 3 finger print
- Track 8: 600u black dot (max. after 1 min.
)
From the DVD Menu play a DVD video
disc title and check the following:
- Pause, Jump functions & Next
/
Previous chapte
r
- Edit features (for DVD+RW
)
- T/C tool
s
- Toolbar options
Yes
No
Does the set
work ?
From the HDD browser check the
following features:
- Sorting
- Delete, Copy,Child Lock & Protect
- Edit features
Does the set
work
?
Continue
Continue
Yes
No
Send refurbished set from pool
stock to Trade / customer
- Attached Defect Description Report and
Proof of Purchase
.
- Pack defective se
t
- Store defective set for pick-u
p
Does the set
work ?
Play a title from the HDD browser and
check the following features:
- Pause, Jump functions & Next /
Previous chapter
- Editing features
-
Yes
No
Does the set
work ?

Related product manuals