EasyManua.ls Logo

Philips DVDR5350H - Verification Process

Philips DVDR5350H
14 pages
Print Icon
To Next Page IconTo Next Page
To Next Page IconTo Next Page
To Previous Page IconTo Previous Page
To Previous Page IconTo Previous Page
Loading...
EN 8
3139 785 31540
4.
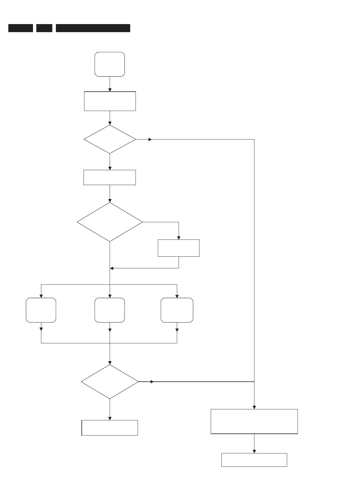
Service Flow Chart
4.2 Verification Process
* If complaint is related to
System Menu settin
g
Connect up the Recorder
to TV antenna, TV set
and an External source
Check the Firmware
version on the set
Can the set
Start-up ?
Yes
No
A
(Verification
Test
)
B
Recording
Check
C
Playback
Check
D *
System Menu
Send refurbished set from pool
stock to Trade / customer
Return set to Customer with
Report on action done
- Attached Defect Description Report and
Proof of Purchase
.
- Pack defective set
- Store defective set for pick-up
No
Yes
Is Firmware the
last released
version ?
Upgrade to latest
Firmware
Are the
checks result
ok ?
Yes
No

Related product manuals