EasyManua.ls Logo

Philips ITS4843B - Page 46

Philips ITS4843B
78 pages
Print Icon
To Next Page IconTo Next Page
To Next Page IconTo Next Page
To Previous Page IconTo Previous Page
To Previous Page IconTo Previous Page
Loading...
2-20
Chapter 2: Installing the IntelliVue Smart-hopping 1.4 GHz Core Access Point
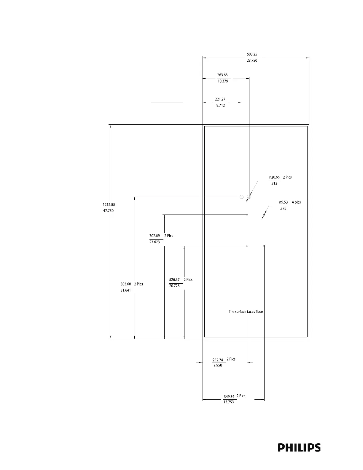
Figure 2-13: Core AP Below Ceiling Tile Hole Locations and Dimensions
Units: millimeters
inches

Table of Contents