EasyManua.ls Logo

Philips MCD122 - Block Diagram

Philips MCD122
27 pages
Print Icon
To Next Page IconTo Next Page
To Next Page IconTo Next Page
To Previous Page IconTo Previous Page
To Previous Page IconTo Previous Page
Loading...
4-1
4-1
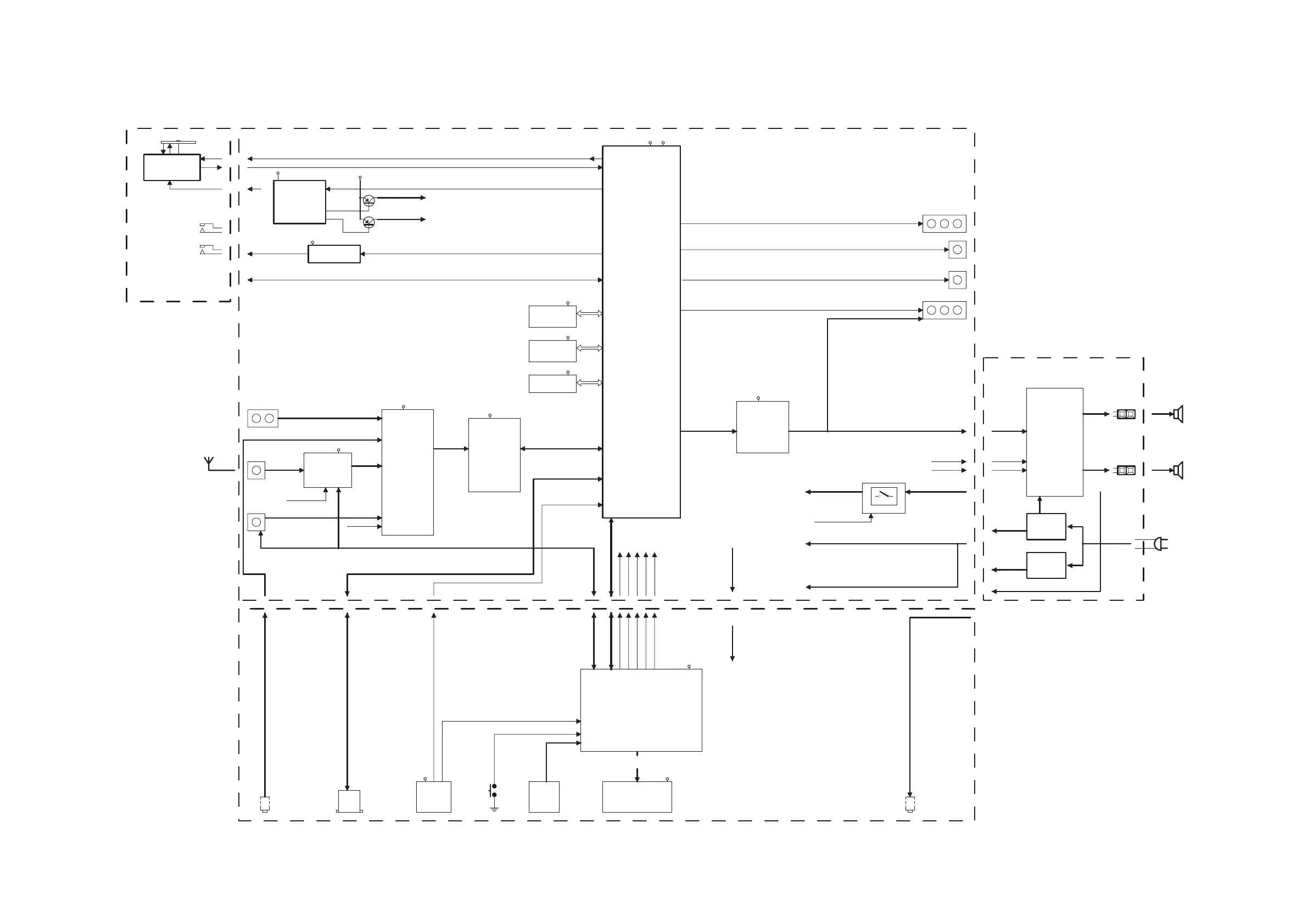
Block Diagram
Main chipset
ZR36966
DM-06BXLX-L2
Loader motor driver
CD5888
Foryou pick up
DVD Loader
M5V
SDRAM
SERIAL FLASH
M3.3V
M3.3V
MCU5VMCU5V
LCDKEY
IR
MP3 LINE IN
FM Antenna 75OHM
AUX1
USB
LCD driver&MCU&RTC
ZX935P-107
FM
Si4704
MCU5V
POWER2
AC110 / 220
M5V
K4S161622C-TC/L70
1M
5W at 10%
FR SPK
Open/Close Driver
M5V
5W at 10%
FL SPK
Door Detect
DISPLAY BOARD
MAIN BOARD
or Si4705(RDS)
MCU I2C
M3.3V
FM RST
FM RST
STANDBY
ECO_POWER
ECO_POWER
1
2
1
2
TDA1517
POWER AMP
F4558
PWM->
15V
AUDIO ML/MR FL&FR
CLOSE DOOR
OPEN DOOR
YUV
S-VIDEO
COAXIAL
MCU5V
MCU I2C
MPEG I2C
FM RST
STANDBY
ECO_POWER
MPEG I2C
MCU5VMCU5V
MUTE
4052 A,B
5W + 5W
AV
POWER
MUTE
STANDBY
M3.3V
M1.8V
M5V
8550
POWER1
FL&FR
EEPROM
M3.3V
AT24C02
1M * 16
AT26DF081A
IPOD-DIN9
74LV4052
SWITCH
M5V
PCM1808
ADC
M5V
IIS BUS
4052 A,B
ANL-AUDIO
M1.8V
15VA15V
M5V
15V
5V
HEAD PHONE L&R
HEAD PHONE
MUTE
STANDBY
4052 A,B
MUTE

Other manuals for Philips MCD122

Related product manuals