EasyManua.ls Logo

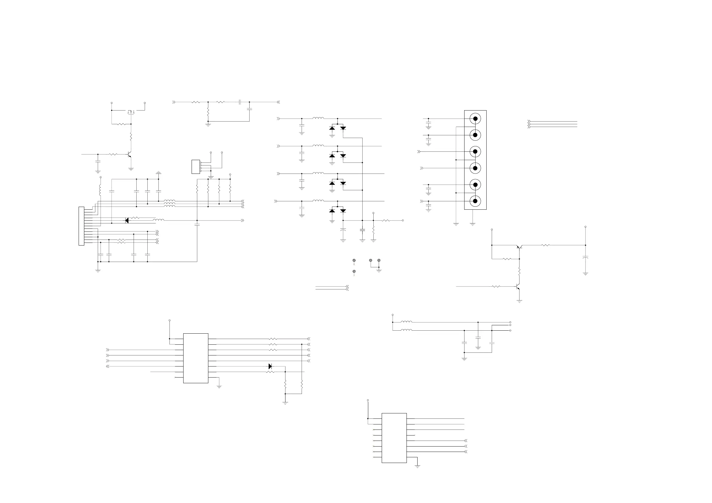
Philips MCD122 - Decoder Board Circuit Diagram (Part 4)

Philips MCD122
27 pages
Print Icon
To Next Page IconTo Next Page
To Next Page IconTo Next Page
To Previous Page IconTo Previous Page
To Previous Page IconTo Previous Page
Loading...
CVBS_OUT
CVBS_G_Y
CVBS_C
Y-Pr_OUT
C-Pb_OUT
G-Y_OUT
COAX_SPDIFS/PDIF_OUT
Y_R_V
C_B_U
POWER_ON_OFF
C-Pb_OUT
G-Y_OUT
Y-Pr_OUT
POWER_ON_OFF
C-Pb_OUT
G-Y_OUT
Y-Pr_OUT
PCK
S0
LED
MUTE_CTL
STROBE
CLOSE
OPEN
CLK
QS
QS
STR
S1
R_IPOD_IN
L_IPOD_IN
PCK
STR
STANDBY STROBE
LED
I2CDAT
I2CCLK
C-Pb_OUT
G-Y_OUT
Y-Pr_OUT
CVBS_OUT
MUTEA
POWER_ON_OFF
DATA
D5V
RFA5V
M5V
DSPVCC33
ESD2V
STBY5V +5V
STBY5V
+5V
+18V
AUDIO_VCC
+18V
STBY5V
D5V
D5V
+5V
FPC_DOUT
FPC_CLK
FPC_STB
IRRCV
C_B_U
CVBS_C
Y_R_V
CVBS_G_Y
S/PDIF_OUT
RMAIN-OUT
LMAIN-OUT
MUTEA
CVBS_OUT
Y-Pr_OUT
C-Pb_OUT
G-Y_OUT
OPEN
MUTE_CTL
DATA
STROBE
CLK
S0
S1
CLOSE
ENABLE
FS1
FS2
COAX_SPDIF
L_IPOD_IN
R_IPOD_IN
I2CCLK
I2CDAT
POWER_ON_OFF
FS3
At middle of trace.
C427
150pF
C427
150pF
R74 1KR74 1K
FB18 MBW2012-221(NC)FB18 MBW2012-221(NC)
R87 33RR87 33R
R432
3.3K
R432
3.3K
C423
150pF
C423
150pF
FB20 FB/0805FB20 FB/0805
FB16 MBW2012-221(NC)FB16 MBW2012-221(NC)
MARK1
.
1
C131
NC(100pF)
C131
NC(100pF)
R88 33RR88 33R
CN9
TJC3-4A
CN9
TJC3-4A
3
3
2
2
1
1
4
4
FB406 1KFB406 1K
D5 1N4148D5 1N4148
12
R430
82R
R430
82R
CN8
2.0MM-13P
CN8
2.0MM-13P
1
2
3
4
5
6
7
8
9
10
11
12
13
U11
CD4094BC
U11
CD4094BC
STROBE
1
DATA
2
CLOCK
3
Q1
4
Q2
5
Q3
6
Q4
7
Q,s
10
Q8
11
Q7
12
Q6
13
Q5
14
OUTPUT/EN
15
VDD
16
Vss
8
Qs
9
MARK4
.
1
R97 33RR97 33R
R348 4.7KR348 4.7K
R445 150RR445 150R
R8
1K
R8
1K
FB405 1KFB405 1K
C81
0.1uF
C81
0.1uF
+
EC13
47uF/16V
+
EC13
47uF/16V
D402
BAT54S
D402
BAT54S
2
3
1
C113
10nF
C113
10nF
R392 330R/0.5WR392 330R/0.5W
FB408 1KFB408 1K
C410
22pF
C410
22pF
C125
NC(100pF)
C125
NC(100pF)
C122
NC(100pF)
C122
NC(100pF)
MARK3
.
1
Q11
AO3407
Q11
AO3407
R433 2.2KR433 2.2K
C133
NC(100pF)
C133
NC(100pF)
FB21 FB/0805FB21 FB/0805
C425
150pF
C425
150pF
D403
BAT54S
D403
BAT54S
2
3
1
R95
10K
R95
10K
Q313
3904
Q313
3904
1
23
R98 33RR98 33R
C132
NC(100pF)
C132
NC(100pF)
R346 1KR346 1K
C123
NC(100pF)
C123
NC(100pF)
R91
4.7K
R91
4.7K
FB17 MBW2012-221(NC)FB17 MBW2012-221(NC)
R6
10K
R6
10K
FB15 MBW2012-221FB15 MBW2012-221
+
EC429
100uF/10V
+
EC429
100uF/10V
R100 NC(10K)R100 NC(10K)
FB22
MBW2012-221
FB22
MBW2012-221
D401
BAT54S
D401
BAT54S
2
3
1
D404
BAT54S
D404
BAT54S
2
3
1
C421
150pF
C421
150pF
U8
CD4094BC
U8
CD4094BC
STROBE
1
DATA
2
CLOCK
3
Q1
4
Q2
5
Q3
6
Q4
7
Q,s
10
Q8
11
Q7
12
Q6
13
Q5
14
OUTPUT/EN
15
VDD
16
Vss
8
Qs
9
C430
0.1uF
C430
0.1uF
D91N4148 D91N4148
12
R114
2.2K
R114
2.2K
C111
100pF
C111
100pF
FB407 1KFB407 1K
R444 27RR444 27R
MARK2MARK2
.
1
R89 3.9KR89 3.9K
C78
NC(100pF)
C78
NC(100pF)
R347
2K
R347
2K
C91
2.2uF
C91
2.2uF
R112
10K
R112
10K
C121
NC(100pF)
C121
NC(100pF)
R111
10K
R111
10K
C80
NC(100pF)
C80
NC(100pF)
C428 0.1uFC428 0.1uF
J9
AV6-8.4-13B
J9
AV6-8.4-13B
1
2
6
3
5
10
9
4
8
7
C82
NC(100pF)
C82
NC(100pF)
C124
NC(100pF)
C124
NC(100pF)
Q15
SS8550
Q15
SS8550
1
23
C433
0.1uF
C433
0.1uF
R113
10K
R113
10K
Q12
3904
Q12
3904
1
23
R85 33RR85 33R
C83
NC(100pF)
C83
NC(100pF)
8-4
8-4
Decoder Board -- Circuit Diagram -- Part4

Other manuals for Philips MCD122

Related product manuals