EasyManua.ls Logo

Philips MCD183 - Power Board Circuit Diagram Part 2

Philips MCD183
27 pages
Print Icon
To Next Page IconTo Next Page
To Next Page IconTo Next Page
To Previous Page IconTo Previous Page
To Previous Page IconTo Previous Page
Loading...
R78
4.7K
R75
470R
C23
103/50V
Q9
9014
CE14
1uf/25V
CE18
470uf/16v
R7
36K
1
2
CN3
2P/2.5mm
R68
2.2K
R61
12K
OUT1+
1
GND1
2
VCC1
3
OUT2-
4
MODE2
5
IN2+
6
SG ND
7
IN1+
8
IN3+
9
MODE1
10
SVR
11
IN4+
12
CIV
13
OUT3-
14
GND2
15
VCC2
16
OUT3+
17
IC1
TDA8947J
CE20
22u/35V
Z4
4148
CE6
10u/25V
R55
56R
Q6
8050
R49
1.5K
CE9
10uF/50V
CE12
4.7uF/50V
1
2
3
4
5
6
CN4
6P/2.0
Q5
8050
Q4
8050
C8
104/100V
C7
104/100V
Q7
8050
Q8
8050
R60
10K
R57 270
R56
4.7K
R52
1K
R64
15K
R58
10K
R63
10K
R77
1M
CE17
100U/35V
R67
10K
1
2
CN2
2P/2.5
R82
2R
R86
2R
Z3
1/2W 12V
C22
224
CE10
2.2U/50V
24V
12V
ST B
Mute
FR
GND
PG
VCC
1
2
CN1
2P/2.0
R81
470
R85
100
R79
10K
R80
47K
Q10
8050
LED--
LED+
Vfan
GND
SW Out +
SW Out --
MUTE
CE11
4.7uf/50v
R69
1K
R9
0.15R1W
R11
0.15R1W
R10
0.15R1W
R118 0.15R1W
C21
103/50V
R70 0
R53
56
R84
5.1R
R51
10K
VCC
12V
24V
CE24
470U/25V
CE25
470U/25V
CE26
470U/25V
CE27
470U/25V
L4
BAND
24V
24V
C25
104
C24
104
CE19
470uf/16v
R62
10K
ST B
CE21
470UF/25v
R97
1k
R83
104
Q11
8050
R94
1K
R95
1K
T7
8550
R93
1K
CE28
100U/25V
7-2
7-2
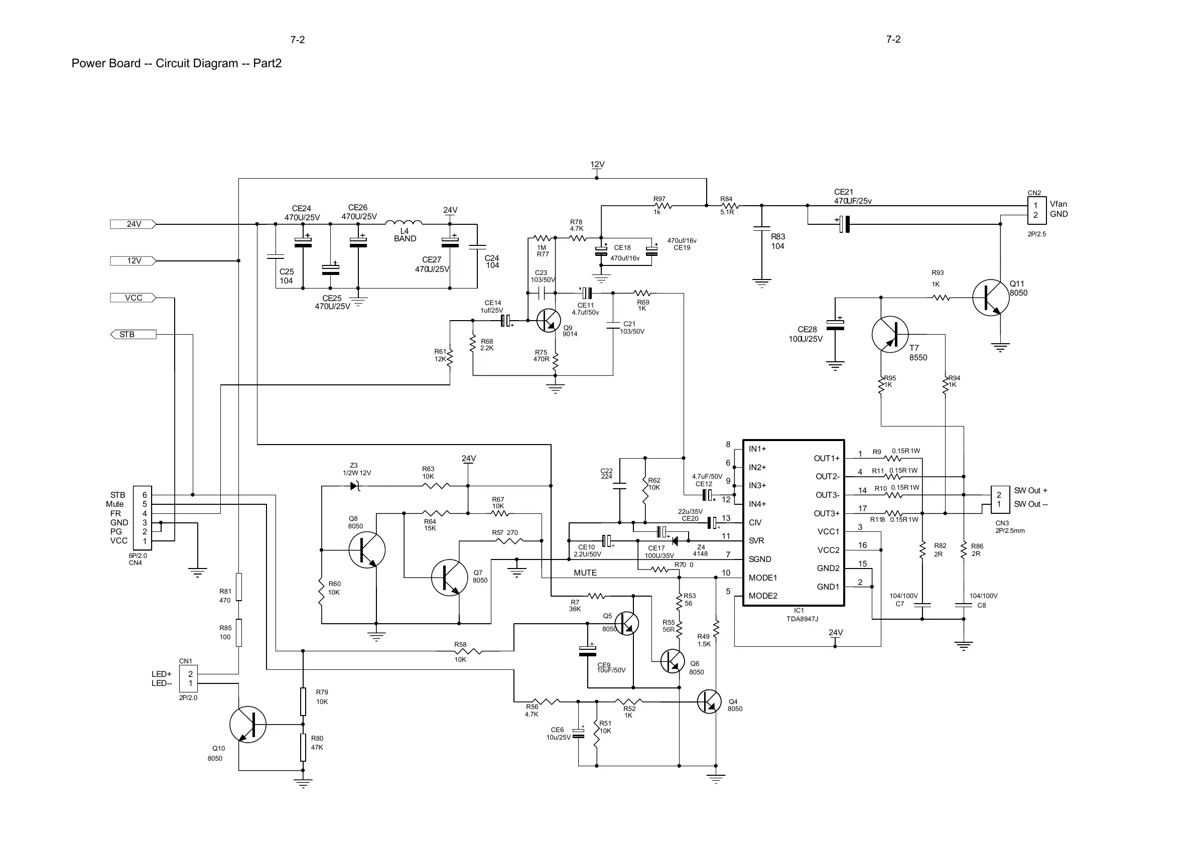
Power Board -- Circuit Diagram -- Part2
All manuals and user guides at all-guides.com

Other manuals for Philips MCD183

Related product manuals