EasyManua.ls Logo

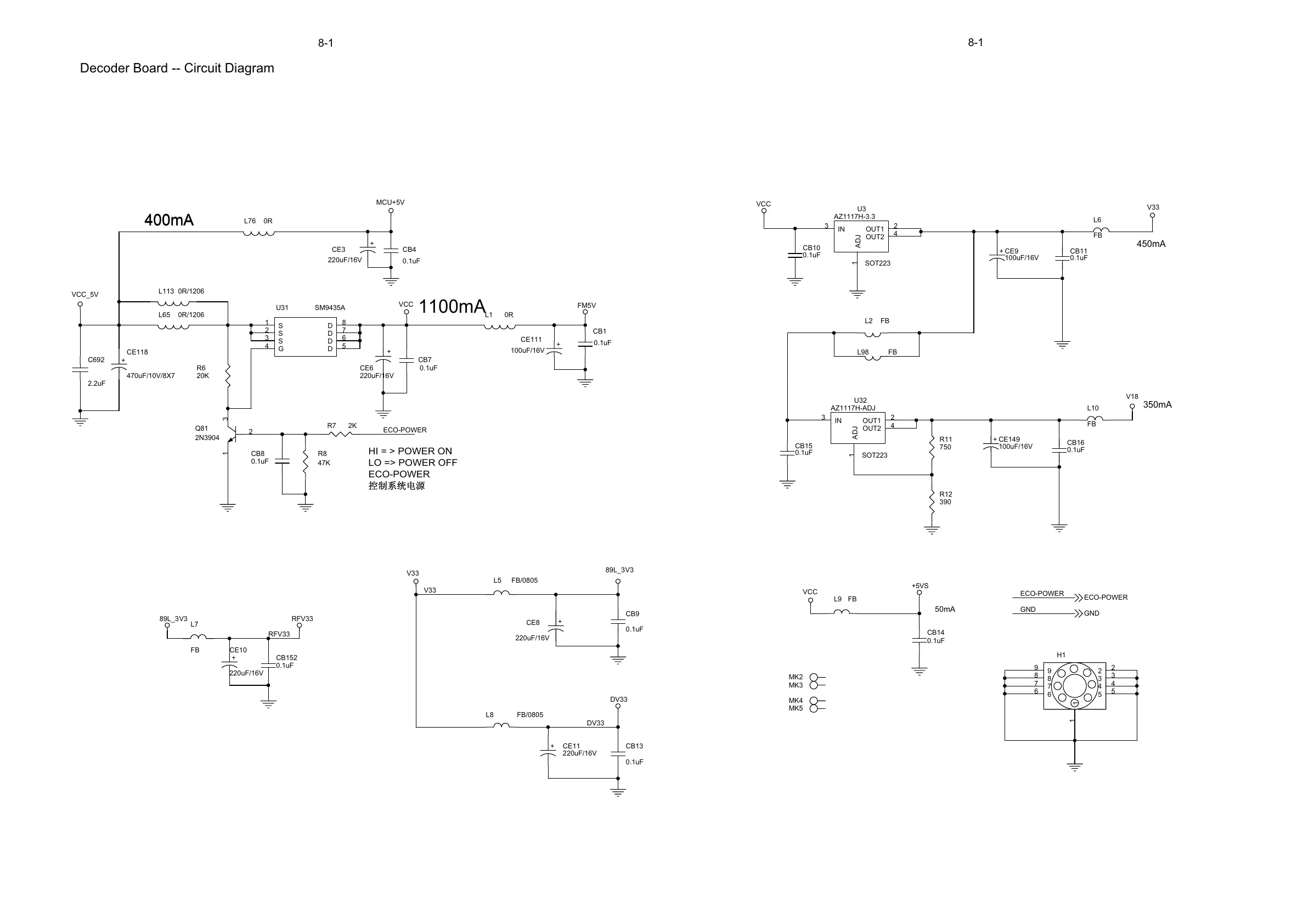
Philips MCD183 - Decoder Board Circuit Diagrams; Power Supply and Control Circuits

Philips MCD183
27 pages
Print Icon
To Next Page IconTo Next Page
To Next Page IconTo Next Page
To Previous Page IconTo Previous Page
To Previous Page IconTo Previous Page
Loading...
450mA
350mA
50mA
1100mA
400mA
400mA
HI = > POWER ON
LO => POWER OFF
ECO-POWER
ECO-POWER
GND
RFV33
DV33
ECO-POWER
V33
GND
ECO-POWER
V33
VCC
V18
VCC
+5VS
VCC
MCU+5V
FM5V
RFV33
DV33
89L_3V3
89L_3V3
V33
VCC_5V
H1
2
3
4
5
9
8
7
6
1
2
3
4
5
9
8
7
6
1
L8 FB/0805
L113 0R/1206
R6
20K
CB9
0.1uF
L65 0R/1206
CB8
0.1uF
+
CE11
220uF/16V
R8
47K
L76 0R
CB14
0.1uF
MK4
R7 2K
L98 FB
+
CE3
220uF/16V
R11
750
MK5
U3
AZ1117H-3.3
SOT223
1
3
4
2
ADJ
IN
OUT2
OUT1
CB10
0.1uF
CB13
0.1uF
CB4
0.1uF
U31 SM9435A
1
2
3
4
5
6
7
8
S
S
S
GD
D
D
D
+
CE8
220uF/16V
+
CE9
100uF/16V
CB11
0.1uF
MK2
L6
FB
C692
2.2uF
L7
FB
R12
390
MK3
CB16
0.1uF
+
CE10
220uF/16V
CB152
0.1uF
CB1
0.1uF
L5 FB/0805
+
CE111
100uF/16V
U32
AZ1117H-ADJ
SOT223
1
3
4
2
ADJ
IN
OUT2
OUT1
+
CE118
470uF/10V/8X7
L10
FB
+
CE149
100uF/16V
CB7
0.1uF
+
CE6
220uF/16V
L2 FB
Q81
2N3904
2
1 3
CB15
0.1uF
L9 FB
L1 0R
8-1
8-1
Decoder Board -- Circuit Diagram
All manuals and user guides at all-guides.com

Other manuals for Philips MCD183

Related product manuals