EasyManua.ls Logo

Philips MCD909 - Page 9

Philips MCD909
40 pages
Print Icon
To Next Page IconTo Next Page
To Next Page IconTo Next Page
To Previous Page IconTo Previous Page
To Previous Page IconTo Previous Page
Loading...
2-2
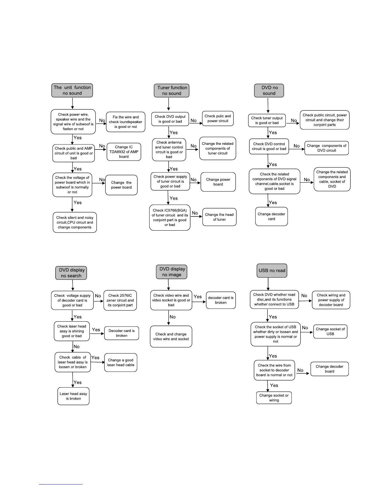
Malfunction follow check chart

Other manuals for Philips MCD909

Related product manuals