EasyManua.ls Logo

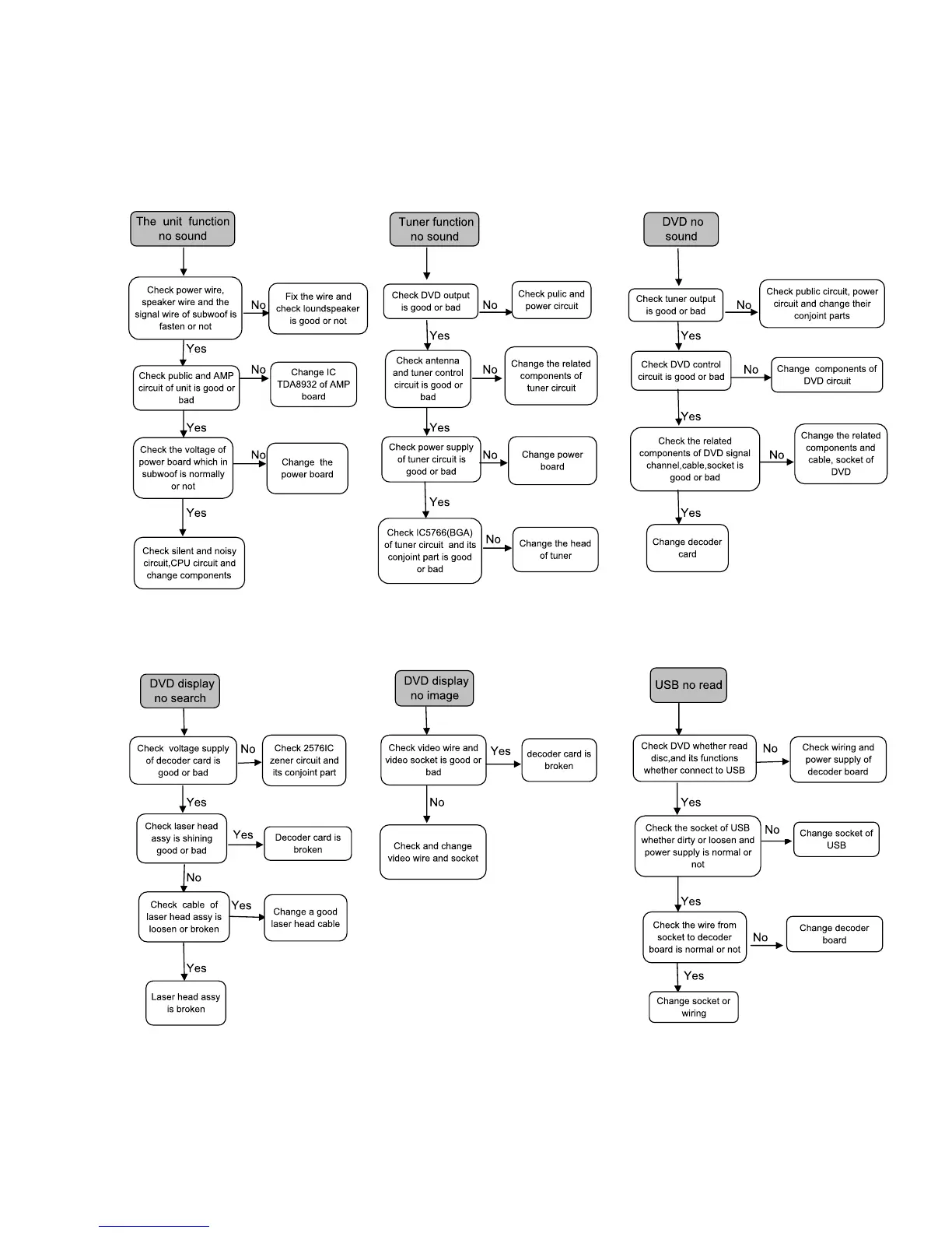
Philips MCM772 - Malfunction Follow Check Chart; No Sound Troubleshooting; DVD No Sound Troubleshooting; DVD Display Troubleshooting

Philips MCM772
37 pages
Print Icon
To Next Page IconTo Next Page
To Next Page IconTo Next Page
To Previous Page IconTo Previous Page
To Previous Page IconTo Previous Page
Loading...

0DOIXQFWLRQIROORZFKHFNFKDUW

Other manuals for Philips MCM772

Related product manuals