EasyManua.ls Logo

Philips MX5100VR/00 - Page 32

Philips MX5100VR/00
151 pages
Print Icon
To Next Page IconTo Next Page
To Next Page IconTo Next Page
To Previous Page IconTo Previous Page
To Previous Page IconTo Previous Page
Loading...
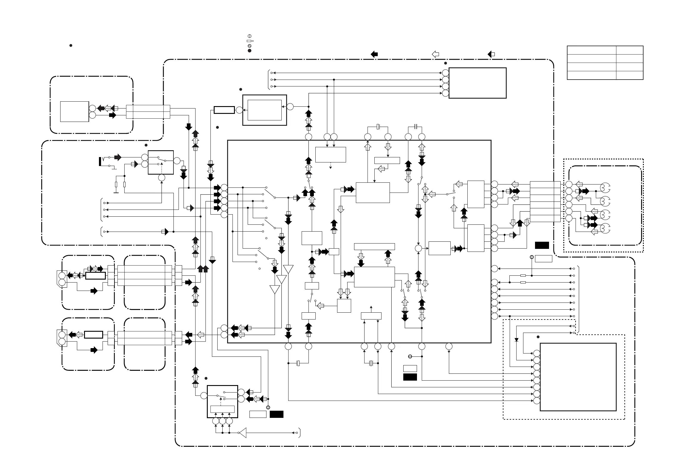
Video Block Diagram
1-11-3 1-11-4 E9015BLV
" " = SMD
NOTE FOR WIRE CONNECTORS:
1. PREFIX SYMBOL "CN" MEANS CONNECTOR.
(CAN DISCONNECT AND RECONNECT.)
2. PREFIX SYMBOL "CL" MEANS WIRE-SOLDER
HOLES OF THE PCB.
(WIRE IS SOLDERED DIRECTLY.)
TEST POINT INFORMATION
:INDICATES A TEST POINT WITH A JUMPER WIRE ACROSS A HOLE IN THE PCB.
:USED TO INDICATE A TEST POINT WITH A COMPONENT LEAD ON FOIL SIDE.
:USED TO INDICATE A TEST POINT WITH NO TEST PIN.
:USED TO INDICATE A TEST POINT WITH A TEST PIN.
IIC-BUS SDA
IIC-BUS SCL
CYLINDER ASSEMBLY
CL251
(DECK ASSEMBLY)
VIDEO (R)-1
HEAD
SP
HEAD
AMP
EP
HEAD
AMP
REC FM
AGC
TO SERVO/SYSTEM
CONTROL BLOCK
TO SERVO/SYSTEM
CONTROL BLOCK
RF-SW
D-REC-H
C-ROTA
D-V-SYNC
H-A-SW
H-A-COMP
V-ENV
LUMINANCE
SIGNAL
PROCESS
CHROMINANCE
SIGNAL
PROCESS
V-ENV
H-A-COMP
H-A-SW
D-V-SYNC
RF-SW/C-ROTA
VIDEO (L)-1
HEAD
VIDEO (L)-2
HEAD
VIDEO (R)-2
HEAD
IC301
(Y/C SIGNAL PROCESS)
IC501 (OSD)
REC-VIDEO SIGNAL
SERIAL
DECORDER
48
50
52
56
50
52
CN2018
61
63
96
95
94
93
90
89
88
87
CHARA.
INS.
CCD 1H DELAY
SP
BYPASS
MUTE
PB/EE
IN1
TUNER
IN1
TUNER
MUTE
PB/EE
FRT
IN2
FRT
IN2
AGC
PR
R
Y
C
P
R P R P
EP
Y. DELAY
Y/C
MIX
+
21
7978
AGC VXO
OSD
CHARACTER
MIX
FBC
1/2
58 59
65
2928
6968
46 43
84
83
71
62
70
D-REC-H
80
DVD
VCR
TP751
V-OUT
WF3
TP301
C-PB
WF2
BUFFER
Q301
MAIN CBA
54
TP504
RF-SW
WF1
OUTPUT-SELECT
DVD-VIDEO
TO SERVO/SYSTEM
CONTROL BLOCK
TO SERVO/SYSTEM
CONTROL BLOCK
X301
4.43MHz
DAVN-L
C-SYNC
C-SYNC 67
IC751 (SW)
4
5
3
11109
SW CTL
Q752
IC631 (VPS)
VPS-V
IIC-BUS SDA
DAVN-L
IIC-BUS SCL
6
14
7
16
MODE: SP/REC
PB-VIDEO SIGNAL DVD VIDEO SIGNAL
INPUT SELECT
TRICK-H
SECAM-H
IC370 (PAL/SECAM DECTECTOR)
PAL/SECAM
DETECTOR
17
14
18
2
16
29
1
28
25
PB-H OUT
44
CN2017
JK752
V-IN-F 3
IC1404
(SW)
5
4
9
TO DVD
VIDEO BLOCK
<DVD SECTION>
TUNER CBA
TU701(TUNER UNIT)
VIDEO-IN
VIDEO-OUT
6
24
CN703 CN702
V-IN1
TU-VIDEO
JACK-A CBA
19
20
JK101
V-OUT1
V-IN1
CL2118
BUFFER
Q104
16
18
16
1414
18
JACK-B CBA
19
20
JK1402
V-OUT2
V-IN2
CL2117
BUFFER
Q103
8
10
8
10
JUNCTION
-A CBA
JUNCTION
-B CBA
CN2120CL2119
CL2116CN2115
8 8TU-VIDEO
18 18MOD-V
V(R)-1 1
V-COM 2
V(L)-1 3
V(L)-2 4
V-COM 5
V(R)-2 6
16 16V-OUT1
14 14MOD-V
18 18V-IN1
8 8V-OUT2
10 10V-IN2
C
Comparison Chart of
Models & Marks
Model Mark
MX5100VR/00
MX5100VR/05
MX5100VR/02
A
B
C

Related product manuals