EasyManua.ls Logo

Philips VE8 - Page 97

Philips VE8
140 pages
Print Icon
To Next Page IconTo Next Page
To Next Page IconTo Next Page
To Previous Page IconTo Previous Page
To Previous Page IconTo Previous Page
Loading...
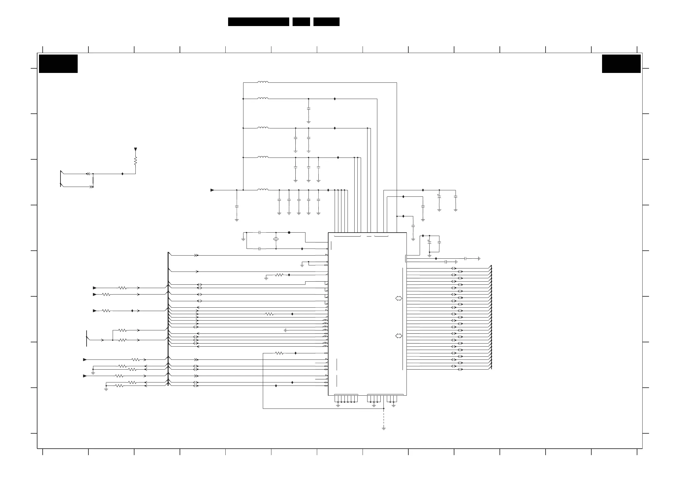
Circuit Diagrams and PWB Layouts
97Q529.1A LA 7.
SSB: USB 2.0
PCICLK
GNT
IDSEL
FRAME
IRDY
TRDY
DEVSEL
STOP
CLKRUN
PERR
PA R
RREF
OC1
15
12
13
14
27
26
25
24
23
22
21
20
VDDA
3V3
VAUX
XTAL
AT X2
AT X1
BE1
BE0
GNDA GNDA
BE3
VCCIO
1V8
AD
C2
BE2
AD
C3
GNDD
17
11
16
10
9
8
7
AUX
18
PWE1
SCL
SDA
RST
6
5
4
3
2
1
0
C0
REQ
INTA
C1
VREG1V8
PME
30
31
28
29
OC2
PWE2
DM2
DP2
SERR
1
2
VREG3V3
19
DM1
DP1
AUX 1 2
3N00 F5
3N01 G3
3N02 G2
3N03 G2
3N04 H2
3N05 E6
3N06 C2
3N07 G6
IN0G G6
IN0H C2
2N08 C6
2N09 E10
2N0A D9
2N0B C6
5N03 A5
5N04 A5
7N00 D7
9N02 H8
CN00 C2
FN00 D6
B
C
D
3N08 G3
3N09 G2
3N0B F2
3N0C F2
IN07 B7
IN08 D6
IN09 C8
IN0A E9
IN0B D9
IN0C G6
IN0D E6
IN0E F2
IN0F G6
10 11 12 13
123 4
2N0C C6
2N0D B6
2N0E B6
2N0F A6
IN00 D8
IN01 F6
IN03 B7
IN04 C7
IN05 C9
IN06 A7
E
F
G
H
3N0D F2
3N35 E2
3N36 E2
5N00 C5
5N01 B5
5N02 B5
5678
2N0G D5
2N0H D5
2N18 D5
2N20 D9
2N21 C9
2N22 E9
2N06 C6
2N07 C6
123
A
B
C
D
E
F
USB 2.0
1N01 D6
2N00 D9
2N01 D9
2N02 C9
2N03 C6
2N04 C6
2N05 C6
G
H
9 10111213
A
100n
2N0B
45678 9
15K
3N03
2N0A
100n
33R
3N0D
15K
3N02
100n
2N0E
IN0D
IN07
3N06
10K
RES
100n
2N02
58
16
74
75
40
55
71
77
98
100
86
93
18
43
96
97
45
41
38
2
73
3
11
25
78
87
47
7
44
99
79
88
9
81
5
19
32
49
64
76
94
95
8
24
4
37
91
17
46
61
72
80
82
84
89
6
60
48
35
23
39
83
90
85
92
36
1
13
67
12
10
66
65
63
62
59
57
42
68
29
28
27
26
22
21
20
15
14
56
54
53
52
51
50
34
33
31
30
PCI
HOST
CONTROLLER
Φ
ISP1564HL
7N00
70
69
1N01
12M
100n
2N05
3N01
15K
27p
2N0H
+3V3
+3V3
2N06
100n
5N03
30R
FN00
IN0B
+3V3
IN08
3N04
15K
2N0D
100n
100n
IN09
2N0C
5N01
30R
30R
5N00
+3V3
2N03
100n
IN01
+3V3
IN0F
100n
2N0F
IN0C
2N07
100n
2N00
100n
100n
2N04
5N02
IN05
30R
3N07
11K
RES
IN03
3N09
10K
2N0G
27p
100R
3N00
3N08
10K
RES
30R
5N04
IN0E
100n
2N08
IN00
IN0A
6.3V
2N09
100n
2N21
22u
IN0G
2N20
22u 6.3V
IN04
100n
2N22
IN06
3N0B
10K
RES
3N05
4K7
RES
RES
3N35
10K
IN0H
3N36
10K
CN00
2N01
100n
RES
2N18
22u
33R
3N0C
9N02
RESET-ETHERNET
+3V3
+3V3
RESET-USB20
USB-OC USB20-OC2
USB20-OC1
PCI-GNT-USB20
PCI-REQ-USB20
USB20-OC1
USB20-1-DP
USB20-1-DM
USB20-2-DM
USB20-2-DP
USB20-OC2
IRQ-PCI
PCI-AD9
RESET-USB20
PCI-CLK-USB20_ETH
PCI-CBE0
PCI-CBE1
PCI-CBE2
PCI-CBE3
PCI-FRAME
IRQ-PCI
PCI-DEVSEL
PCI-IRDY
PCI-STOP
PCI-TRDY
PCI-PAR
PCI-PERR
PCI-SERR
USB20-OC1
USB20-1-DM
USB20-1-DP
USB20-2-DM
USB20-2-DP
PCI-AD19
PCI-AD2
PCI-AD20
PCI-AD21
PCI-AD22
PCI-AD23
PCI-AD24
PCI-AD25
PCI-AD26
PCI-AD27
PCI-AD28
PCI-AD29
PCI-AD3
PCI-AD30
PCI-AD31
PCI-AD4
PCI-AD5
PCI-AD6
PCI-AD7
PCI-AD8
PCI-REQ-USB20
PCI-GNT-USB20
PCI-AD22
USB20-OC2
PCI-AD0
PCI-AD1
PCI-AD10
PCI-AD11
PCI-AD12
PCI-AD13
PCI-AD14
PCI-AD15
PCI-AD16
PCI-AD17
PCI-AD18
3139 123 6214.4
I_17660_050.eps
110308
B09A
B09A

Related product manuals