EasyManua.ls Logo

Philips VE8 - Page 98

Philips VE8
140 pages
Print Icon
To Next Page IconTo Next Page
To Next Page IconTo Next Page
To Previous Page IconTo Previous Page
To Previous Page IconTo Previous Page
Loading...
98Q529.1A LA 7.
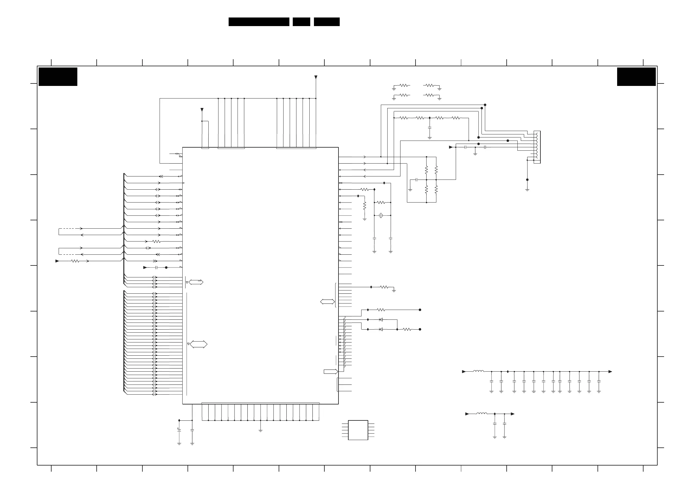
Circuit Diagrams and PWB Layouts
SSB: Ethernet
VSS
1
0
C1
REGE
INTA
PCICLK
PMEM
TPRDM
X1
MWR
MRD
1
2
COL
CRS
0
3
0
EEDO
1
RXDV
AD<0:31>
3
2
LED100LNK
RXOE
TXE
3
PCIVDD
TXD
LED10LNK
GNT
DEVSEL
TPRDP
CLKRUN
PWRGOOD
3VAUX
IAUXVDD
RXD
TXCLK
RESERVED
MDC
VREF
X2
TPTDM
TPTDP
MDIO
RXCLK
EESEL
MCS
IDSEL
2
MA5
0
LEDACT
AUXVDD
MD<0:7>
EECLK
RXER
FRAME
SERR
0
STOP
RST
REQ
PA R
IRDY
TRDY
PERR
EEDI
7
MA<0:15>
CFGDIS
DATA
BECMD/
31
3N0G D3
3N0H C7
3N0T B9
3N0T B9
3N0T C9
3N0T C9
3N0V C8
3N0W E8
2N0V H10
2N0W H10
2N0Y G12
2N0Z G13
3N0Y D1
5N06 G10 FN06 A10
FN07 B103N0J E8
3N0K F8
FN0C D3
FN15 B10
IN0N H3
IN0P A9
IN0T C8
IN0U H10
FN0A E9
FN0B F9
123 4567
2N10 G12
2N11 G12
5N07 H10
6N00 F8
IN0Z F7
IN10 F8
IN0V C8
IN0W E7
IN0Y F7
H
A
B
C
D
E
F
G
H
1N00 A11
1N02 C8
ETHERNET CONNECTOR
5
3N0L A8
3N0L A8
IN0K E8
IN0L G11
IN0M C7
FN08 B11
FN09 C11
A
B
C
D
E
8 9
2N12 G12
2N13 G11
6N01 F8
7N04-1 B3
FN05 A10
F
G
2N0K D8
2N0L D8
2N0M D3
2N0N H4
2N0P G10
2N0Q G10
2N0R A9
2N0S C9
2N0T B10
2N0U B9
67
3N0L A8
3N0L A9
3N0N A9
10 11 12 13
123 4
ETHERNET
2N14 G12
2N15 G11
7N04-2 H7
9N05 D1
9N06 D12N16 G11
2N17 G11
2N1C H3
3N0F C7
8 9 10111213
3N0N A9
3N0N A9
3N0N A9
IN10
IN0Z
IN0L
9N06
+3V3-ET-ANA
100R
3N0G
220R
3N0K
3N0F
470R
8
3N0L-1
22R
1
6N01
BAS316
3N0N-2
33R
72
1M0
3N0V
100R
45
3N0T-4
+3V3-ET-ANA
+3V3-ET-ANA
DSX840GA
1N02
25M
IN0V
3 6
+3V3-ET-DIG
1 8
22R
3N0L-3
33R
3N0N-1
FN06
FN07
17
18
100n
2N0N
103
114
136
16
20
26
32
35
38
44
49
30
40
8
51
52
55
57
65
77
90
62
6
13
98
96
45
46
53
54
93
31
94
107
117
97
59
123
48
64
41
50
127
140
141
5
4
130
131
99
60
69
80
7
10
11
12
129
132
133
134
135
138
139
14
15
22
23
24
25
143
144
1
2
3
95
128
91
63
39
47
76
61
92
142
33
56
58
137
19
28
29
111
100
89
75
67
66
116
115
113
112
110
109
9
21
27
81
79
78
74
73
72
71
70
68
118
106
105
104
102
101
88
87
86
83
119
82
MacPhyter II
10/100 Mb/s
DP83816AVNG
7N04-1
122
121
120
108
12
6.3V4u7
2N0P
IN0T
2N11
100n
100n
2N10
3N0L-2
22R
72
22p
2N0K
9N05
+3V3-ET-DIG
10K
3N0Y
2N12
100n
FN05
270R
3N0J
2N0W
100n
2N17
100n
2N0R
100n
3
4
5
6
7
8
13 14
1N00
1840420-1
1
2
FN15
3N0T-2
72
45
100R
3 6
33R
3N0N-4
IN0K
3N0N-3
33R
100n
2N0U 2N0T
100n
+3V3
BAS316
6N00
+3V3-ET-DIG
100n
2N16
3N0W
1K0
100n
2N14
2N13
100n
37
NC3
42
NC4
43
NC5
84
NC6
85
NC7
124
NC8
125
NC9
7N04-2
DP83816AVNG
34
NC1
126
NC10
36
NC2
+3V3-ET-ANA
FN0B
5
FN0A
3N0L-4
22R
4
IN0N
IN0M
6
100n
2N0S
3N0T-3
100R
3
16V10u
2N1C
IN0Y
2N0M
1u0
IN0W
220R
5N06
8 1
100n
2N0Z
3N0T-1
100R
100n
2N0Q
100n
2N15
3N0H
220R
5N07
10K
FN08
IN0U
FN0C
12
22p
2N0L
+3V3
4u7
2N0V
2N0Y
100n
IN0P
FN09
PCI-REQ-ETHERNET
PCI-GNT-ETHERNET
IRQ-PCI
PCI-GNT-PNX85XX
PCI-REQ-PNX85XX
PCI-REQ-ETHERNET
RESET-ETHERNET
PCI-GNT-ETHERNET
PCI-AD25
PCI-AD26
PCI-AD27
PCI-AD28
PCI-AD29
PCI-AD30
PCI-AD31
PCI-AD23
PCI-AD6
PCI-AD7
PCI-AD8
PCI-AD9
PCI-AD10
PCI-AD11
PCI-AD12
PCI-AD14
PCI-AD13
PCI-AD15
PCI-AD16
PCI-AD17
PCI-AD18
PCI-AD19
PCI-AD20
PCI-AD21
PCI-AD22
PCI-AD23
PCI-AD24
PCI-CBE0
PCI-CBE1
PCI-CBE2
PCI-CBE3
PCI-DEVSEL
PCI-FRAME
PCI-IRDY
PCI-PAR
PCI-CLK-USB20_ETH
PCI-PERR
RESET-ETHERNET
PCI-SERR
PCI-STOP
PCI-TRDY
PCI-AD0
PCI-AD1
PCI-AD2
PCI-AD3
PCI-AD4
PCI-AD5
3139 123 6214.4
I_17660_051.eps
110308
B09B
B09B

Related product manuals