EasyManua.ls Logo

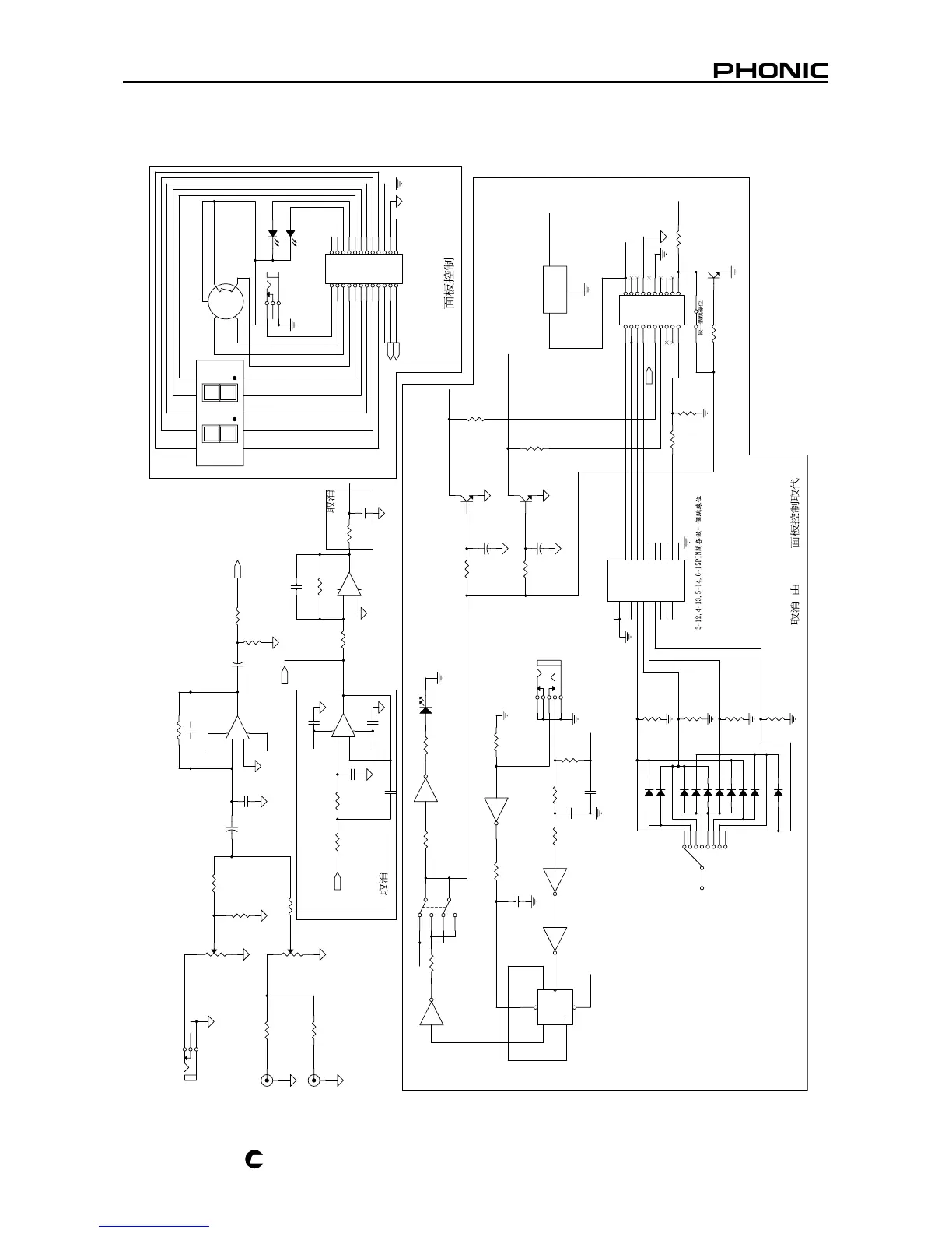
Phonic POWERPOD 620 plus v1 - Effect Section Schematic

Phonic POWERPOD 620 plus v1
37 pages
Print Icon
To Next Page IconTo Next Page
To Next Page IconTo Next Page
To Previous Page IconTo Previous Page
To Previous Page IconTo Previous Page
Loading...
11
POWERPOD 620 V1
PL
US
EFFECT
1
2
:318/218CI
V5=4
1
NIP
;
DNG=
7
NIP
D
NGD
XF
E
-
9
9
3
V
,
XF
E-9
9
3
V
3
V
V51-
N
I
A
V51
+
V5
1
-
V5
1+
V
5
+
DV5+D
1
T
IB
2TIB
3
T
IB
V
5+
0
T
IB
NOM
_
XFE
NIAM
_
XFE
V5+
V5+
V5+
NIV
NI TCEFFE
C_1MOC_DEL
C_GES
DNGD
D_GES
E_GES
LTUO_XFE
G
I
S
P
D
_G
E
S
G_GES
E
VA
S_MEM
C_0MOC_DEL
A_GORP
RTUO_
X
FE
B_GES
NI_XFE
B_GORP
F
_
GE
S
V5+
K
AEP
A
_
GE
S
W
S_
TOOF
V5
+
618CI
5087
ML
IV
GND
OV
A
3
18CI
41CH47
12
0
7
8R
K
7.4
698
C
F
u
1.
0
9
7
8R
K01
+
098C
V52/Fu01
D3
1
8CI
41
C
H4
7
9
8
1
9
8R
K0
1
7
PJ
2X01 REDAEH
12
34
56
78
901
1121
3
1
4
1
5
1
61
7
1
8
1
9102
308
D
EL
DE
R
NO_
OH
CE
C
31
8
C
I
41CH47
5
6
9
68R
K01
478R
K21
9
8
8
C
NEPO
408W
S
margor
P
K
A
EP2
DEL
958R
K01
70
8
D
258R
K1
468R
0
33
6
6
8R
K0
42
308WS
NO_
F
FE
2
1
3
5
4
6
79
8
C
Fu
1
.0
378R
K22
A
/
2
18CI
4
7
CH
4
7
25
3
6
41
D
Q
KL
C
Q
PRCL
B318CI
41CH47
34
87
8
R
K01
21
8
D
65
8
R
K0
1
10
8K
J
KC
A
JE
NO
HP
NI
XUA
308D
+
198C
V
52
/
Fu0
1
268R
K01
B208KJ
4*K
CA
J AC
R
K01758R
018D
11
8D
A2
08K
J
4*K
C
AJ ACR
N
I EP
A
T
608KJ
TOOF_
FFO_NO
1
2
3
3
9
8C
Fp301
708RV
AK0
2
N
I XU
A
76
8R
K3.3
2
9
8R
K7.4
3
9
8R
K
01
aa
bb
cc
dd
ee
f
f
gg
pd
pd
3
DEL
TNE
M
GES 7
LAUD
101
2
3
4
5 6
7
8
9
2
7
8R
K6
3
598R
K01
E318CI
41CH
4
7
11
0
1
518CI
8V61
1
11
2
3
4
5
6
7
8
9
2
1
31
41
51
6
1
7
1
8
1
91
02
01
KLC/
0
1
E
O
~/
9
1
11
21
31
41
51
6
1
7
1
8
1
0F~
1
F
~
2
F
~
3F~
4F~
5F~
6F~
7F~
CCV
G
058R
K3.3
2
2
7C
Fu1.0
328
C
F
p
022
068R
K1
36
8
R
K01
+
2
28
C
V52/Fu01
5
7
8R
K
02
1
15
8
R
K3
.
3
80
8D
408D
+
99
8
C
V
52/F
u0
1
78
8
C
Fu
2
200.0
G
I
S1
D
E
L
+
-
A
/
70
8
CI
DL
860
2
3
2
1
8 4
6
7
8
R
K
0
01
308Q
8782CS2
86
8R
K7
4
A
B
D
NG
1S
2S
408WS
.
N
E
/G
P
1
3
2
4
5
F
p0
189
8C
7
7
8R
K
02
1
Fu10.0888C
5
0
8D
10
8Q
5
181CS2
498R
K01
+
-
A/41
8
CI
8
6
02
3
2
1
84
2
08Q
8782CS2
568
R
K
0
42
90
8
D
168
R
K
1
298C
Fp301
Fp0
3
498
C
858R
K01
60
8
D
808RV
AK02
NI
EP
AT
09
8
R
K01
608
K
J
W
S
TS
J
/
EN
OH
P
WS TOOF
+
-
B
/
3
0
8
C
I
8
60
2
5
6
7
7PJ
2X21 REDAEH
21
43
65
87
0
1
9
2
11
1
4131
6151
8171
0291
2212
4232
178R
K7.4
.MOC_FFE
NIA
N
I
T
C
EF
F
E
DN
ES X
FE
N
IAM_XFE
NOM_XFE

Related product manuals