EasyManua.ls Logo

Pilot Communications SPM93 - Page 13

Pilot Communications SPM93
79 pages
Print Icon
To Next Page IconTo Next Page
To Next Page IconTo Next Page
To Previous Page IconTo Previous Page
To Previous Page IconTo Previous Page
Loading...
10
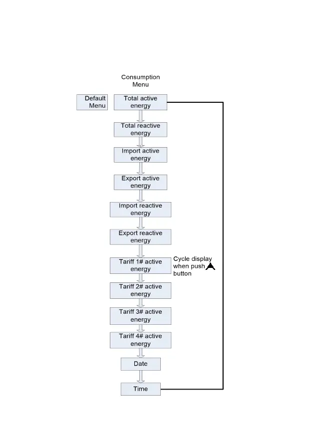
6.2.2 Real-time consumption value interface

Related product manuals